EasyManua.ls Logo

Samsung RB2155BB - 11-3) If the compressor is not working properly

Samsung RB2155BB
62 pages
Print Icon
To Next Page IconTo Next Page
To Next Page IconTo Next Page
To Previous Page IconTo Previous Page
To Previous Page IconTo Previous Page
Loading...
38
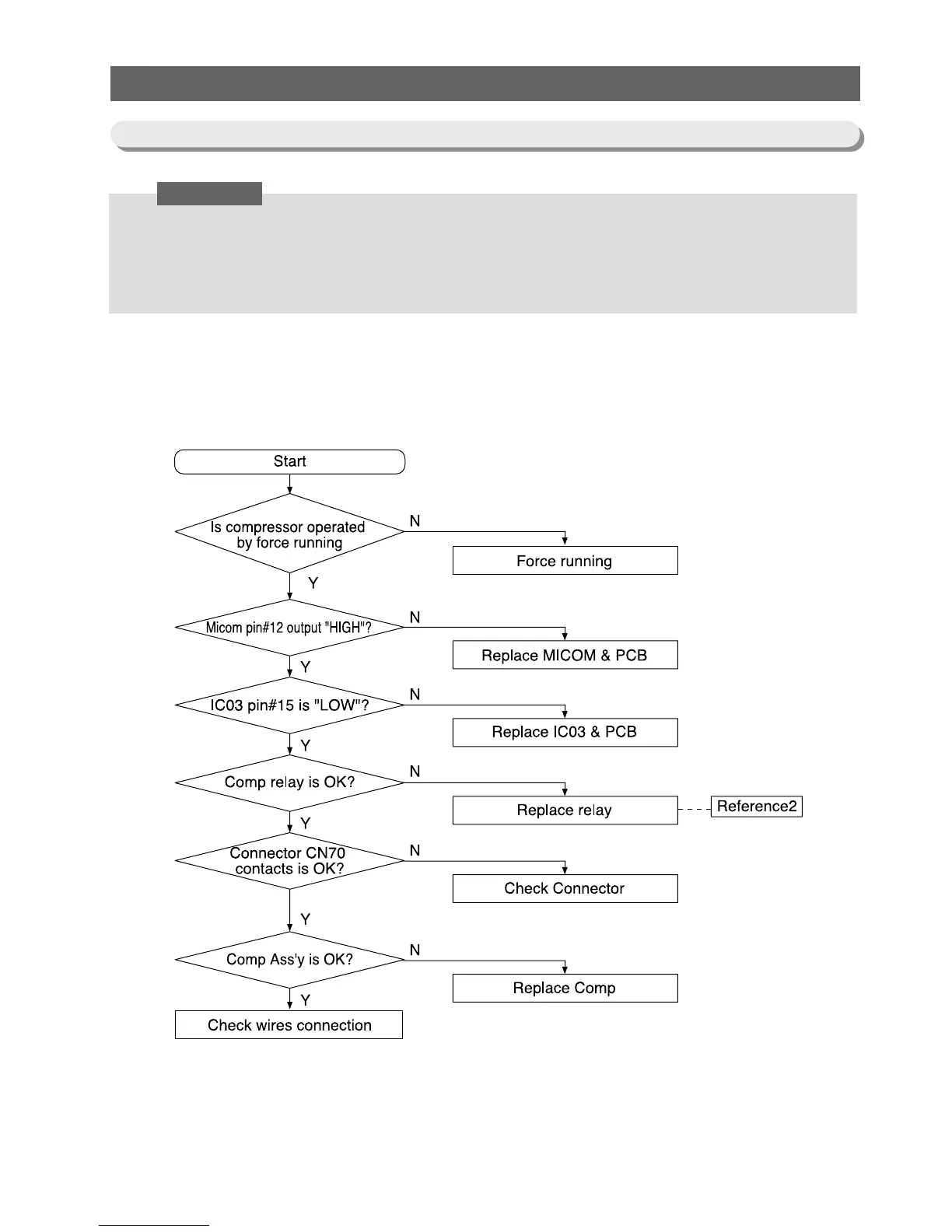
Diagnostics
1. A compressor does not operate within 5 minutes after compressor is OFF.
2. A compressor does not run during defrost period
3. A compressor does not run because a low temperature is detected if freezer and the
refrigerator sensor are not connected.
Pre-check
11-3) If the compressor is not working properly

Related product manuals