EasyManua.ls Logo

Samsung SCA23 - Block Diagrams; Overall Block Diagram (Camera)

Samsung SCA23
134 pages
Print Icon
To Next Page IconTo Next Page
To Next Page IconTo Next Page
To Previous Page IconTo Previous Page
To Previous Page IconTo Previous Page
Loading...
Block Diagrams
8-2 Samsung Electronics
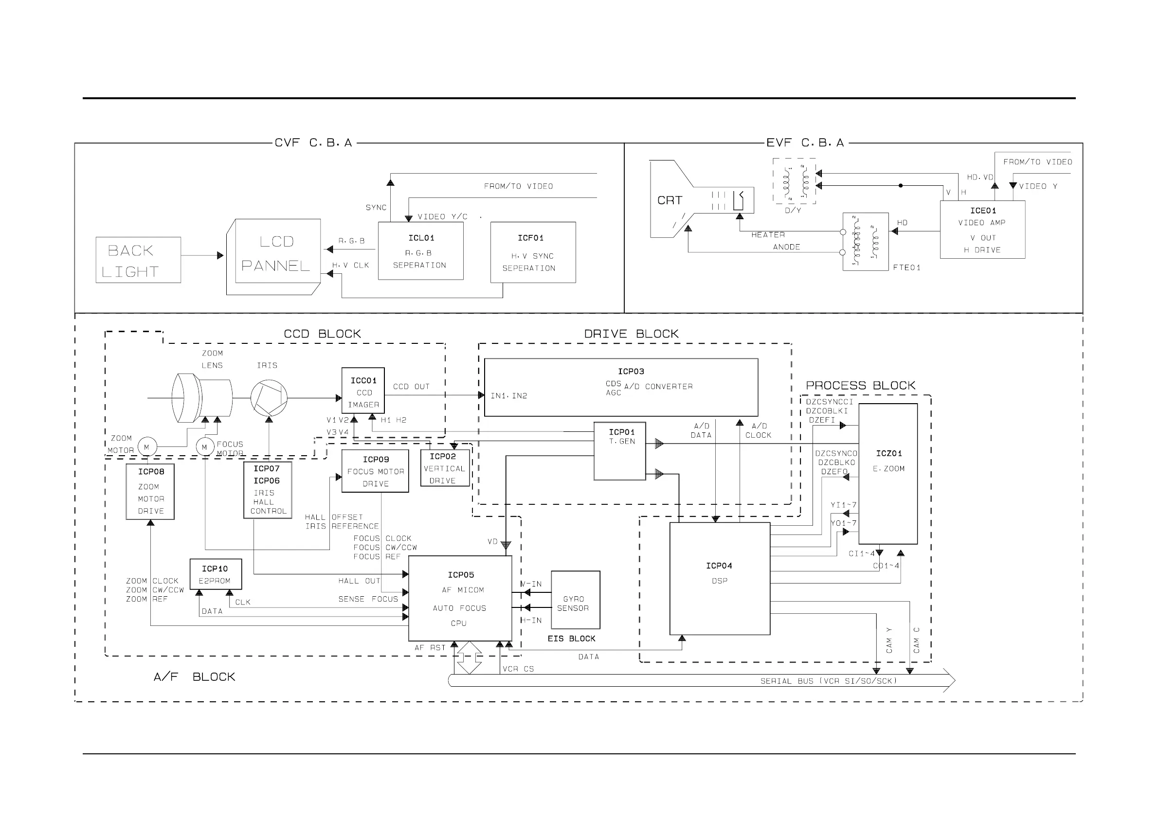
8-1 Overall Block Diagram (Camera)

Related product manuals