EasyManua.ls Logo

Samsung SCA30 - Front Without EIS (Mono)

Samsung SCA30
130 pages
Print Icon
To Next Page IconTo Next Page
To Next Page IconTo Next Page
To Previous Page IconTo Previous Page
To Previous Page IconTo Previous Page
Loading...
Samsung Electronics10-14
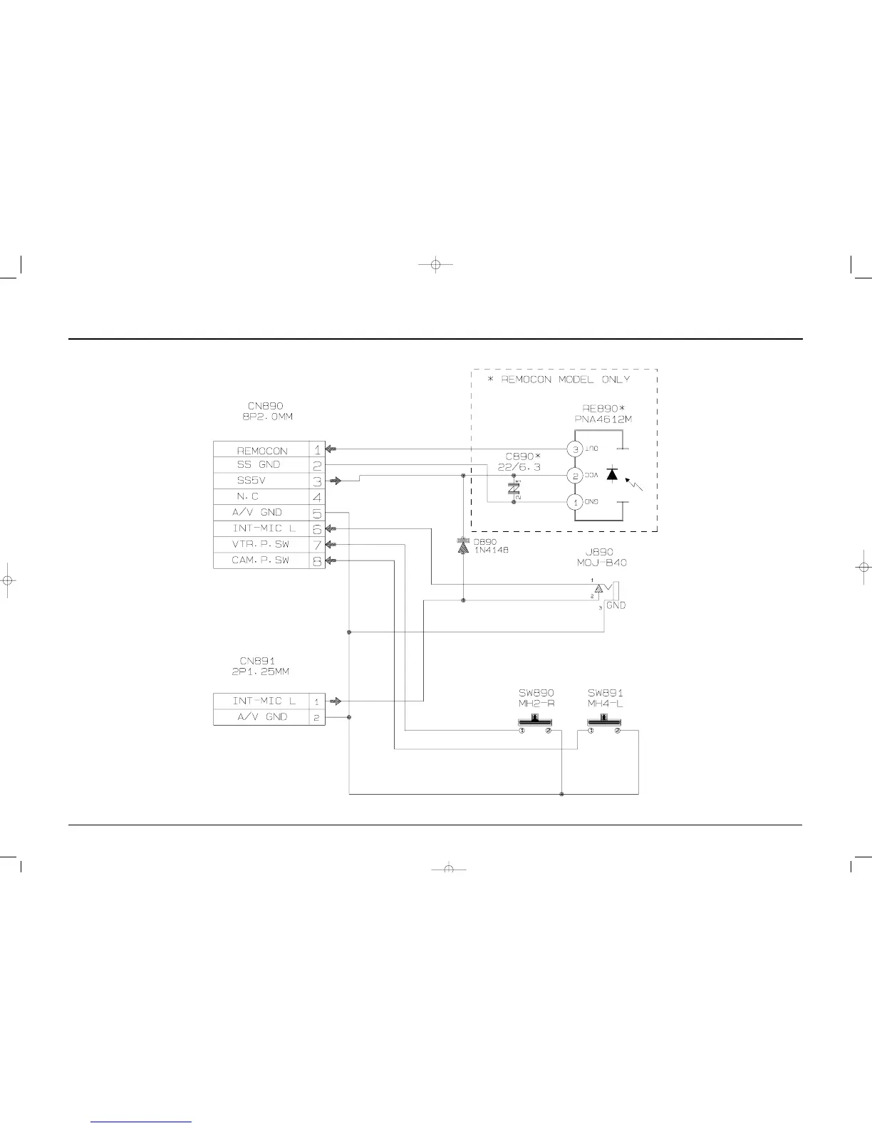
Schematic Diagrams
10-13 Front without EIS (Mono)
10. Schematic Diagrams 3/27/95 10:04 AM Page 14

Other manuals for Samsung SCA30

Related product manuals