EasyManua.ls Logo

Samsung WF337AAR - Driving Part

Samsung WF337AAR
68 pages
Print Icon
To Next Page IconTo Next Page
To Next Page IconTo Next Page
To Previous Page IconTo Previous Page
To Previous Page IconTo Previous Page
Loading...
12-3
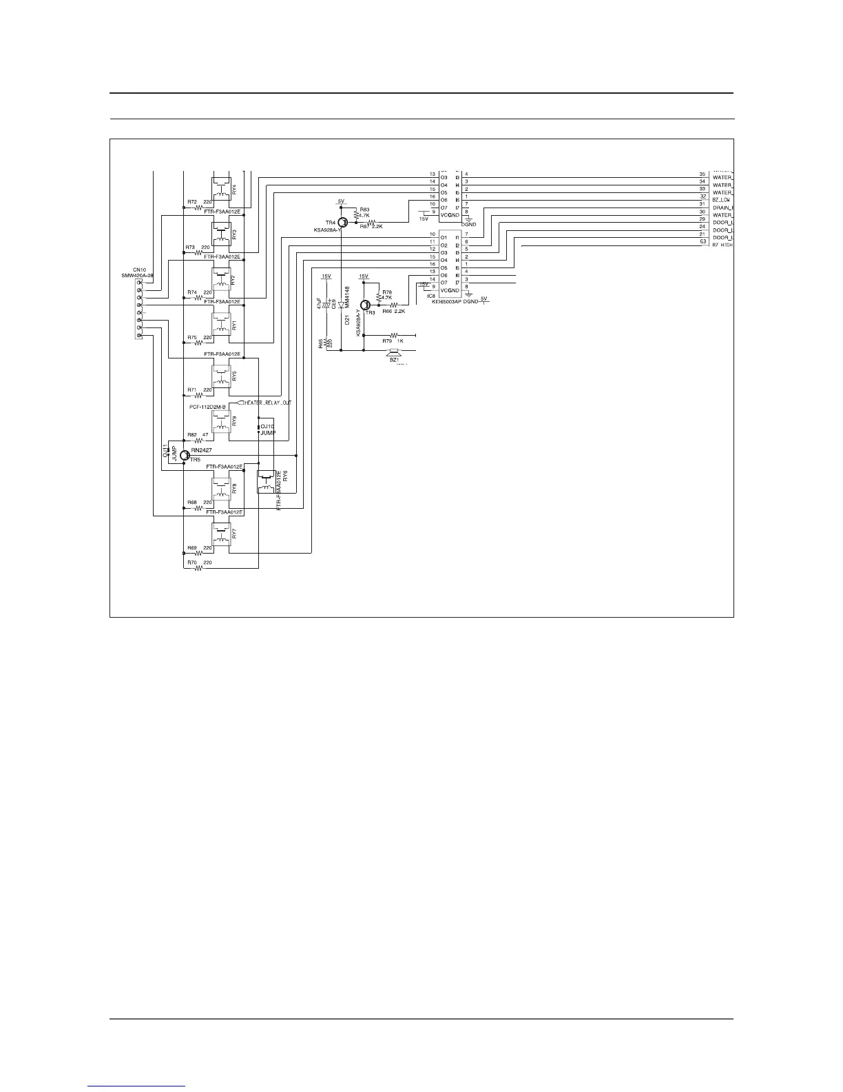
Function
Controls the electrical harness parts of the set.
Description
- MICOM sends a high signal to the port of a target harness to operate.
- If a high signal enters as IC7 and IC8 input, the output terminal decreases.
- At this time, a relay operates to supply power to the target harness.
12-3. DRIVING PART

Related product manuals