EasyManua.ls Logo

SBC PCD2.M120 - Page 210

Default Icon
288 pages
Print Icon
To Next Page IconTo Next Page
To Next Page IconTo Next Page
To Previous Page IconTo Previous Page
To Previous Page IconTo Previous Page
Loading...
Saia-Burgess Controls AG
Manual Manual PCD 1 / PCD 2 Series │ Document 26 / 737 EN22 │ 2013-11-26
5
Input/output (I/O) modules
5-74
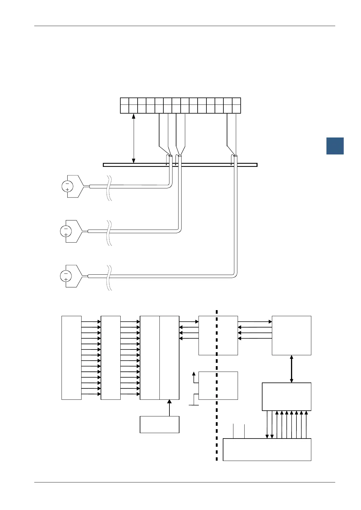
Analogue input modules with electricaly isolation
The following connection diagram shows a typical wiring layout for:
Voltage inputs with the PCD2.W305 and .W325 modules or
●  Current inputs for the PCD2.W315 module 
If shielded cables are used, the shield should be continued to an external earthing
bar.
max. 20cm
E0E1E2E3E4E5E6
COMCOMCOMCOMCOMCOMCOM
012345678910111213
Earthing bar
Block diagram
Input filter
E0
COM
E1
COM
E2
COM
E3
COM
E4
COM
E5
COM
E6
COM
Multiplexer
ADC
Reference
Voltage 2.5V
μController
PCD Bus
I/O Bus
DC / DC
Converter
Galvanically
separate
interface
Electrically isolation
VCC
COM
+5 V GND

Table of Contents

Related product manuals