EasyManua.ls Logo

SCHOTT LLS 3 - Page 28

SCHOTT LLS 3
44 pages
Print Icon
To Next Page IconTo Next Page
To Next Page IconTo Next Page
To Previous Page IconTo Previous Page
To Previous Page IconTo Previous Page
Loading...
User Manual - LLS 3
Page 28
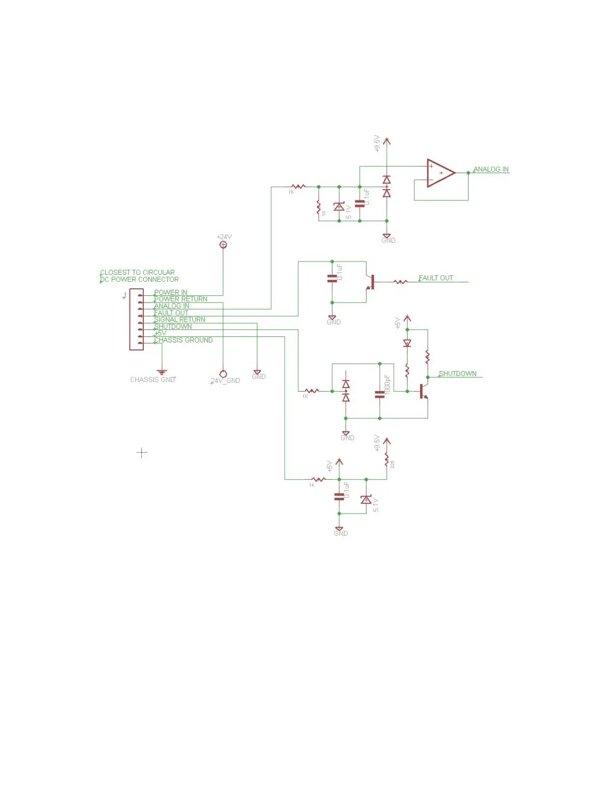
Representative Schematic of the Multi-Port Connector:

Related product manuals