EasyManua.ls Logo

Scitec 420 - Jumper Settings Overview

Default Icon
23 pages
Print Icon
To Next Page IconTo Next Page
To Next Page IconTo Next Page
To Previous Page IconTo Previous Page
To Previous Page IconTo Previous Page
Loading...
Boston Electronics Corporation, 91 Boylston Street, Brookline MA 02445
(800)347-5445 or (617)566-3821 * fax (617)731-0935 * boselec@boselec.com * www.boselec.com
Bartles Industrial Estate, North Street, Redruth, Cornwall TR15 1HR
Tel. (01209) 314608 E-mail: scitec@scitec.uk.com
Fax. (01209) 314609 Web: http://www.scitec.uk.com
3.2 Jumper Settings Overview
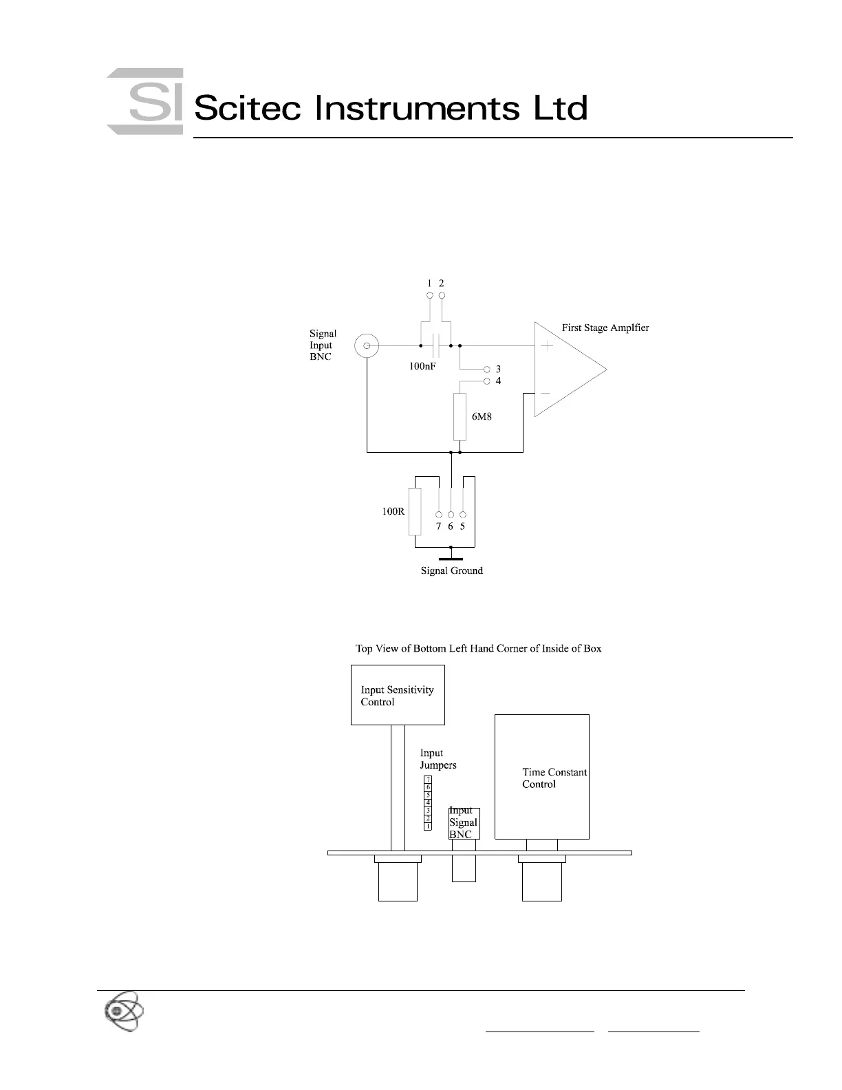
A simplified input stage circuit diagram is shown in Figure 1. This shows all of the jumpers in
the input stage.
Figure 1 Input Stage Jumper Options
A diagram of the position of the input stage jumpers is shown in Figure 2.
Figure 2 Input Stage Jumper Positions