EasyManua.ls Logo

Secure SCS317 - Permanent Override

Secure SCS317
22 pages
Print Icon
To Next Page IconTo Next Page
To Next Page IconTo Next Page
To Previous Page IconTo Previous Page
To Previous Page IconTo Previous Page
Loading...
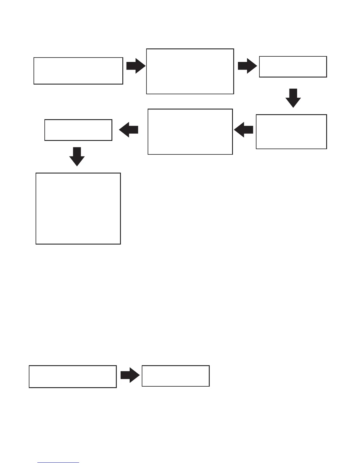
PERMANENT OVERRIDE
In the 'HOLD' position the temperature can be overridden by
pressing either the '-' or '+' buttons. This will then become the
new 'HOLD' temperature
PERMANENT OVERRIDE CANCELLATION
Press ‘-’ or ‘+’ to
adjust temperature
New temperature
setting will be
shown on the
display
Press ENTER
The hours of
the UNTIL time
will flash
Press ENTER
Press the '+'
repeatedly until
HOLD appears in
the display
Message will
appear briefly
confirming
'Temperature set
until manual
release'
Press BACK
Press ENTER
5

Related product manuals