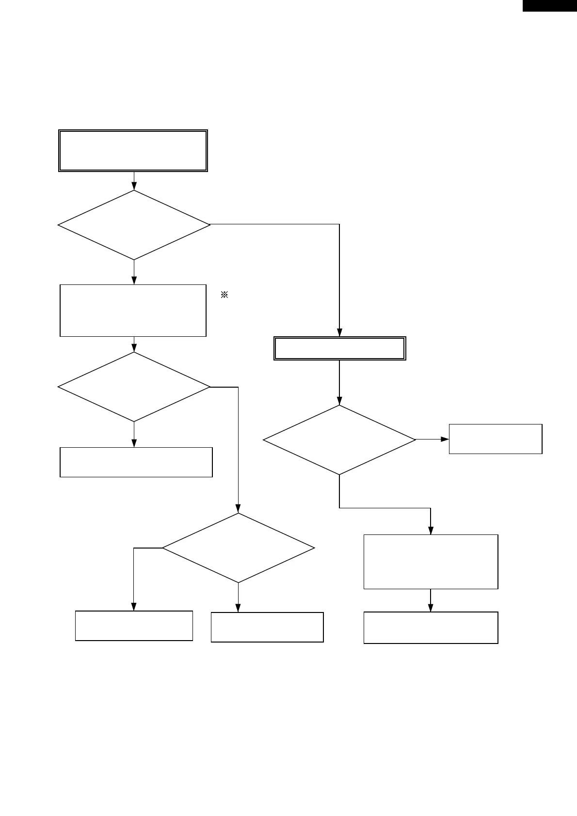
Note : Do not check two indoor units at the same time. Be sure to check them one by one.
Measure the secondary
voltage of transformer.
YES
NO
YES
YES
NO
NO
The machine does not function
at all with remote control and
switches on the indoor unit.
None of three LEDs is ON.
Using a tester, measure the
voltage between terminal " 1 "
and " 2 " of connector CN2 on
P.W.B. ass'y.
Is the measured value
approx. 16.0 Vac ?
Is the unit to unit cord
correctly connected ?
YES
Power supply
between "L" and "N" of
terminal board ?
Replace the indoor P.W.B. ass'y
with a new one.
Is the 3A fuse down ?
Replace the fuse and
varistor with new ones.
Using a tester measure the
voltage between "L" and "N"
of terminal board on the
outdoor unit.
Connect the unit to
unit cord correctly.
Replace the transformer
with a new one.
Check the electric circuit on
the outdoor unit.