EasyManua.ls Logo

Sharp CD-BA1200H - Page 27

Sharp CD-BA1200H
60 pages
Print Icon
To Next Page IconTo Next Page
To Next Page IconTo Next Page
To Previous Page IconTo Previous Page
To Previous Page IconTo Previous Page
Loading...
– 27 –
CD-BA1200H
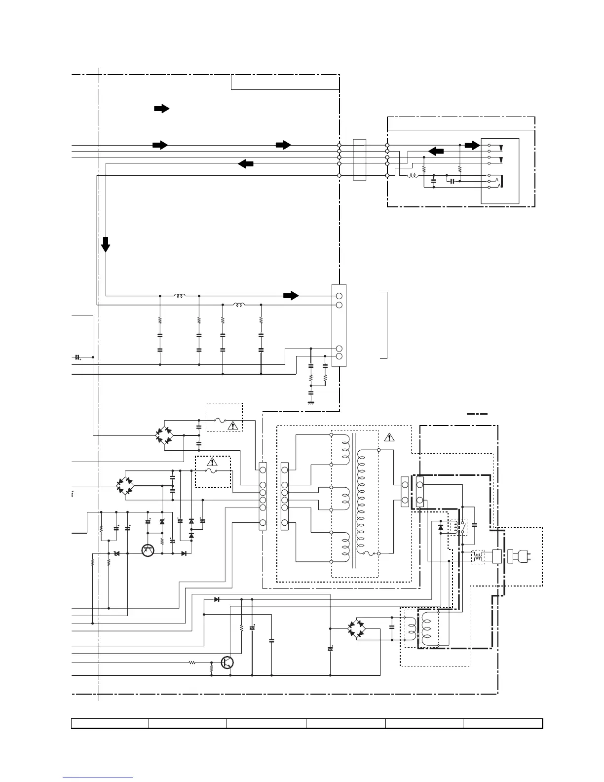
Figure 27 SCHEMATIC DIAGRAM (8/10)
7
8 9 10 11 12
+B
R OUT
L OUT
SP_Lch
SP_Rch
SP_Lch_GND
SP_Rch_GND
2
3
4
5
6
2
3
4
5
6
1
1
1
2
1
2
+
+
SPEAKER
FM SIGNAL
MAIN PWB-A1 (2/3)
AC POWER
SUPPLY CORD
AC 230V, 50Hz
HEADPHONES PWB-A3
When Servising, pay attention as the
area enclosed by this line( ) is
directly connection with AC main voltage.
1
5
5
1
Q904
KTA1266GR
R930
220
R929
220
C954
100/50
R928
12K
C955
47/50
C947
3300/25
D917
1N4004S
C956
47/50
ZD902
DZ30BSB
R927
2.2K
C957
47/50
C958
100/50
C959
100/50
D916
1N4004S
D915
IN4004S
C953
0.047
(ML)
C952
0.047
(ML)
D912
1N4004S
D911
1N4004S
D913
1N4004S
D914
1N4004S
CNP901
D910
RL203F
D909
RL203F
D907
RL203F
D908
RL203F
C950
0.047
(ML)
F902
T1.6A L 250V
F901
T2.5A L250V
C
946
2
200/35
C951
0.047
(ML)
ZD903
MTZJ6.2A
PT801
MAIN POWER
TRANSFORMER
T.F
CNP801
SO902
AC INPUT
SOCKET
SO901
SPEAKER
TERMINAL
R916
330
C921
220P
C922
220P
L903
2.2mH
R917
330
JK901
HEADPHONES
FW902
L901
0.29µH
L902
0.29µH
R921
6.8
C923
0.022
C927
0.022
R919
6.8
C925
0.022
C929
0.022
R920
6.8
C924
0.022
C928
0.022
R918
6.8
C926
0.022
C388
0.001
C932
0.001
C931
0.001
R940
56
R939
56
C930
0.022
D801
1SS133
C801
0.0047/250
RL801
L801
LINE
FILTER
C802
0.047(ML)
D802
1N4004S
D803
1N4004S
D804
1N4004S
D805
1N4004S
PT802
SUB POWER
TRANSFORMER
C805
0.001
C803
470/35
C804
1000/6.3
R804
220
R805
47K
Q803
2SC3331
R806
10K
D806
1SS133

Other manuals for Sharp CD-BA1200H

Related product manuals