EasyManua.ls Logo

Sharp CD-M10000 - Page 26

Sharp CD-M10000
68 pages
Print Icon
To Next Page IconTo Next Page
To Next Page IconTo Next Page
To Previous Page IconTo Previous Page
To Previous Page IconTo Previous Page
Loading...
CD-M10000W/CP-M10000
– 26 –
A
B
C
D
E
F
G
H
1
23456
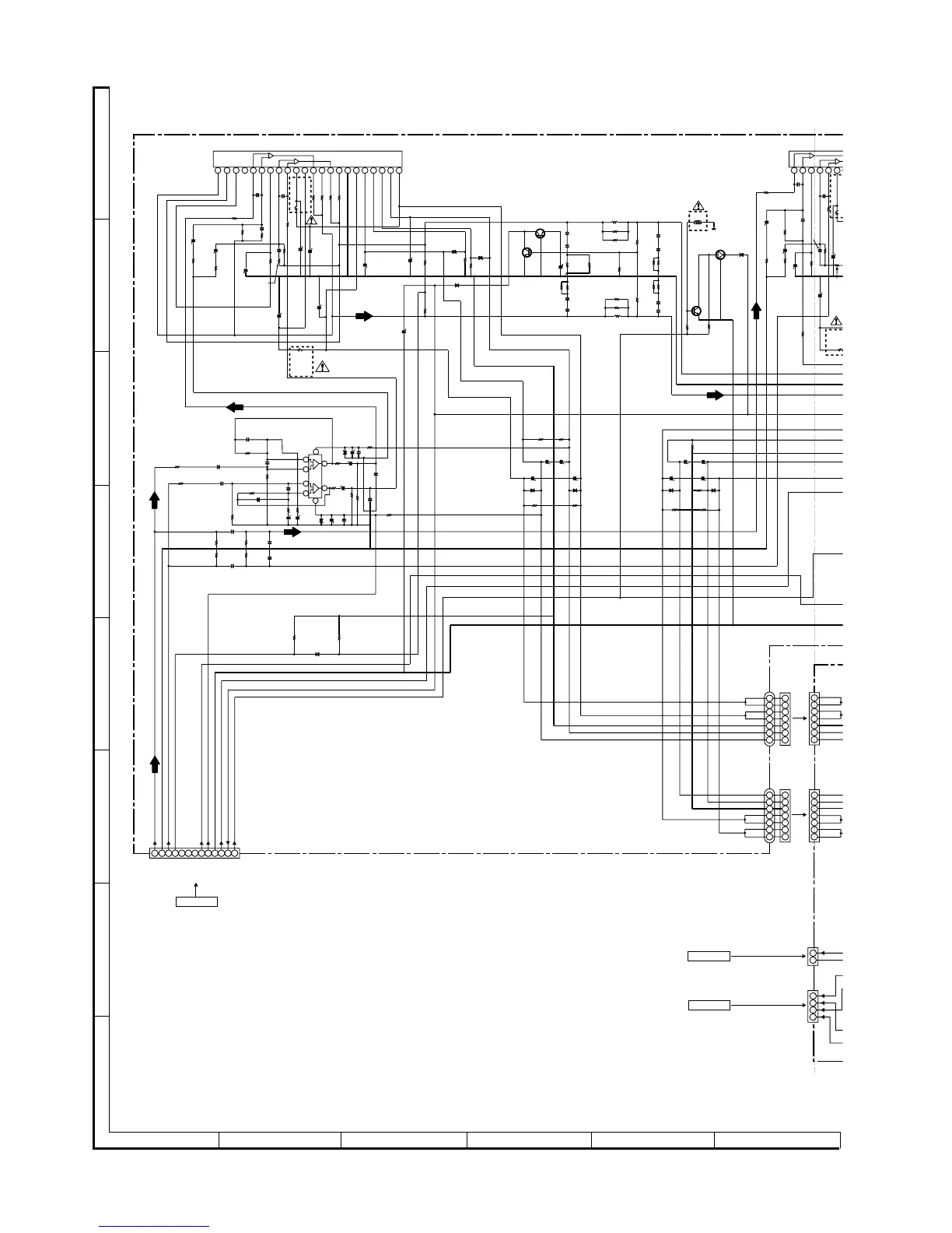
• NOTES ON SCHEMATIC DIAGRAM can be found on page 39.
Figure 26 SCHEMATIC DIAGRAM (7/10)
7
6
5
3
2
1
22 21 20 19 18 17 16 15 14 13 12 11 10 9
8
7
6
1234
5
18 17 16 15 14 13
8
4
VH+
VH+
R-CH
L-CH
R-CH
L-CH
R-CH
L-CH
R-CH
VH–
VL–
VL+
L-CH
SP DET
VL+
VL–
VH–
VH+
FROM DISPLAY PWB
P25 12-C
CNS705
VL–
GND
VL+
V
VL–
GND
VL+
V
GND
+B
VF1
V
V
P_
I
VL+
GND
VH–
VH+
VL–
VL–
VH+
VH–
GND
VL+
CD+B
LVL_CTRL
+B
GND
+5V
SP_DET
M_+12V
M_GND
SP_RLY
–15V
R-CH
A_GND
L-CH
9
10 11 12 13
1
8
7
65
4
3
2
+
+
+
+
VL+
VL–
VH+
VH–
+
+
32
1
1
2
1
2
3
4
5
6
7
7
6
5
4
3
2
1
1
2
3
4
5
6
7
1
2
3
4
5
6
7
7
6
5
4
3
2
1
7
6
5
4
3
2
1
1
2
3
4
FROM MAIN PWB
P22 1-D
CNS13
FROM MAIN PWB
P22 1-D
CNS901
+B
+B
+B
+B
+B
+B
+B
+B
+B
+B
+B
+B
+B
+B
+B
-B
-B
-B
-B
-B
-B
C982
820P
R905
1K
R910
56K
C984
47/50
R909
560
R906
560
C988
0.1/50
C985
47/50
R981
1K
R982
1K
C986
820P
R985
1K
C989
100/100
C990
100/100
C992
100/100
R991
100
(1/4W)
Fusible
C432
0.18
R404
4.7K
C434
100P(CH)
C433 0.15(ML)
R405
8.2K
R408
8.2K
C435 0.15(ML)
R402
18K
R401
18K
R407 4.7K
C436
0.18
C437
100P
(CH)
R409
560
C438
10/50
C439
10/50
R410
560
C450
220P(CH)
C451
220P(CH)
R419
68K
R420
68K
C449
0.1(ML)
R418
100K
R417
100K
C448
0.1(ML)
R416
820(2W)
C446
0.1
(ML)
C442
2.2/50
C443
2.2/50
R411
1K
ZD402
MTZJ15C
C444 47/25
C445 0.022
R415
820(2W)
R412
1K
IC401
KIA4558P
OPE AMP.
R414
68K
R413
68K
C441
0.022
C440
47/50
ZD401
MTZJ15C
C447
0.1(ML)
R986 100
(1/4W)
Fusible
R990 0.1(5W)
R987 0.1(5W)
R988 0.1(5W)
R989 0.1(5W)
C991
100/100
C993
100/50
C995
100/50
R998
56K
R934
3.9K
ZD904
DZ15BSB
ZD903
DZ15BSB
R933
3.9K
Q911
KTC3199 GR
C908
0.22
C909
0.22
R924
10
(1/2W)
R943
10(1/2W)
C998
47/50
R939
10(1/2W)
R938
10(1/2W)
C906
0.22
C907
0.22
R942
10(1/2W)
R955
10(1/2W)
L904
3µH
R956
56K
R959
10
(1/2W)
R900
10
(1/2W)
C917
0.22
C932
0.22
R945
12K
R946
10K
Q908
KTC3199 GR
P901
Q907
KRA107 M
D908
DS1SS133
R975
1K
C911
820P
C915 4.7/25
R907 560
R908
560
C916
4.7/25
R901
1K
C913
47P
C905
0.1/50
R904
56K
C919
100/100
R976
1K
R912 100
(
1
/
4W
)
Fusible
CNP903
CNP902
CNP901
D913
DS1SS133
R950
1K
R949
470K
R937
22K
R948
22K
C980
4700/50
C981
4700/50
D915
DS1N404S
R947
22K
(1/2W)
R974
22K(1/2W)
D914
DS1N404S
C978
3300/100
C979
3300/100
L903
3µH
R936
10(1/2W)
R935
10(1/2W)
R940
56K
C999
0.22
C918
0.22
R958
10
(1/2W)
R957
10
(1/2W)
R941
56K
R903
56K
IC901
STK41217
POWER AMP.
D919
DS1SS133
Q912
KTC3199 GR
R999
56K
R902
1K
R944
33K
C920
100/100
R9
1
100(1
/
Fusi
b
C914
47P
BI905
R984
33K
R983
56K
C987
47P
C983
47P
C997
0.1/50
R980
22K
C904
4700/35
C903
4700/35
C902
3300/71
D902
DS1N404S
R979
22K
(1/2W)
R977
22K
(1/2W)
R978
22K
C901
3300/71
D901
DS1N404S
CNP906
BI906
CNS906
CNP905
CNS905
C912
820P

Related product manuals