EasyManua.ls Logo

Sharp HT-CN300 - Page 16

Sharp HT-CN300
56 pages
Print Icon
To Next Page IconTo Next Page
To Next Page IconTo Next Page
To Previous Page IconTo Previous Page
To Previous Page IconTo Previous Page
Loading...
HT-CN300
– 16 –
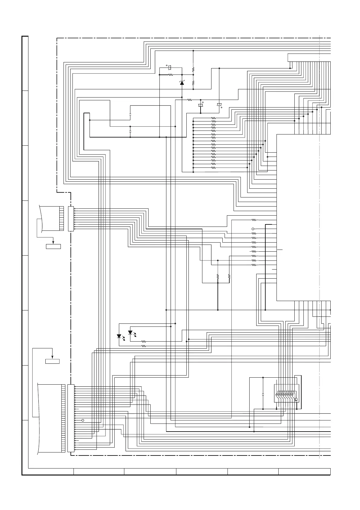
Figure 16 SCHEMATIC DIAGRAM (3/17)
A
B
C
D
E
F
G
H
1
23456
• NOTES ON SCHEMATIC DIAGRAM can be found on page 9.
FW7
CON703
TO
DSP PWB
P20 1 - G
FW6
AC_RLY
D_GND
FUNC_DVD
VREC_MUTE
CLK
V_SW1
DATA
V_SW2
V_MUTE
OSD_CS1
DD_LED
DSP_POWER_IN
STD_LED
DSP_SMUTE_IN
DTS_LED
REM_ACK_LED
VIR_LED
REMCON
DPL_LED
DSP_RST
AAC/MPEG_LED
VF2
DSP_RX_IN
DSP_STAND_BY
FLD_SDATA
L_MUTE
NC
FLD_SCK
-VP
FLD_CS
VF1
CCB_CE1
SW_5V
CCB_CE0
UN_SW_5V
CLK
D_GND
DATA
CCB_CE2
V_MUTE
1
2
3
4
5
6
7
8
9
10
GND
11
12
13
14
15
16
17
18
19
20
VCC
17
P5
18
P6
19
P7
20
P8
21
P9
22
P10
23
P11
24
P12
25
P13
26
P14
27
P15
28
P16
29
P17
30
P18
31
P19
32
P20
34
F2
35
F1
23
22
21
20
19
18
17
16
15
14
13
12
11
10
9
8
7
6
5
4
3
2
1
1
24
25
26
27
28
29
29
NC
FUNC_TUNER
SMUTE(NO USE)
43
POWER_ON_LED
44
STAND_BY_LED
45
DSP_RST
46
VDD3
47
DSP_SMUTE_IN
48
DSP_POWER_IN
49
DD_LED
50
STD_LED
51
DTS_LED
52
VIR_LED
53
DPL_LED
54
AAC/MPEG_LED
55
OSD_RST
56
OSD_CS1
57
OSD_CS2
58
NTSC/PAL
59
V_SW2
60
V_SW1
61
V_REC_MUTE
62
FUNC_DVD
63
FUNC_TUNER
64
NO_USE3
65
LMUTE
66
AC_RLY
67
W_SP_RLY
68
S_SP_RLY
69
C_SP_RLY
70
F_SP_RLY
71
P20
72
P19
73
P18
74
P17
75
P16
76
P15
77
P14
78
P13
79
VLOAD
80
P12
81
P11
82
P10
83
P9
84
P8
85
P7
86
P6
87
P5
88
P4
P3
1
1
2
3
4
5
6
7
8
9
10
10
S5V_1
US5V_1
CNP701
TO
DSP PWB
P20 1 - E
C624
0.022
C625
0.022
CNP670
R698 300
R699 1.5K
LED699
LE204HT
RED
LED698
EL204GT
GREEN
IC604
VHC541AF
BUFFER AMP.
C660
0.022
I
C
UP
D
S
Y
MICRO
C
C692
1/50
R693
33
C693
100/10
R621
47
R622
47
Z621
DZ6.2BSB
R623
12K
C623
47/50
R650 47K
R649 47K
R648 47K
R647 47K
R646 47K
R645 47K
R644 47K
R643 47K
R642 47K
R641 47K
R640 47K
R639 47K
R654 47K
R653 47K
R652 47K
R651 47K
CNP640
R665 1K
R658 1K
R659 1K
R660 1K
R661 1K
R657 1K
R656 1K
R655 1K
R662 1K
R685
10K
R686
10K

Related product manuals