EasyManua.ls Logo

Sharp HT-CN300 - Page 30

Sharp HT-CN300
56 pages
Print Icon
To Next Page IconTo Next Page
To Next Page IconTo Next Page
To Previous Page IconTo Previous Page
To Previous Page IconTo Previous Page
Loading...
HT-CN300
– 30 –
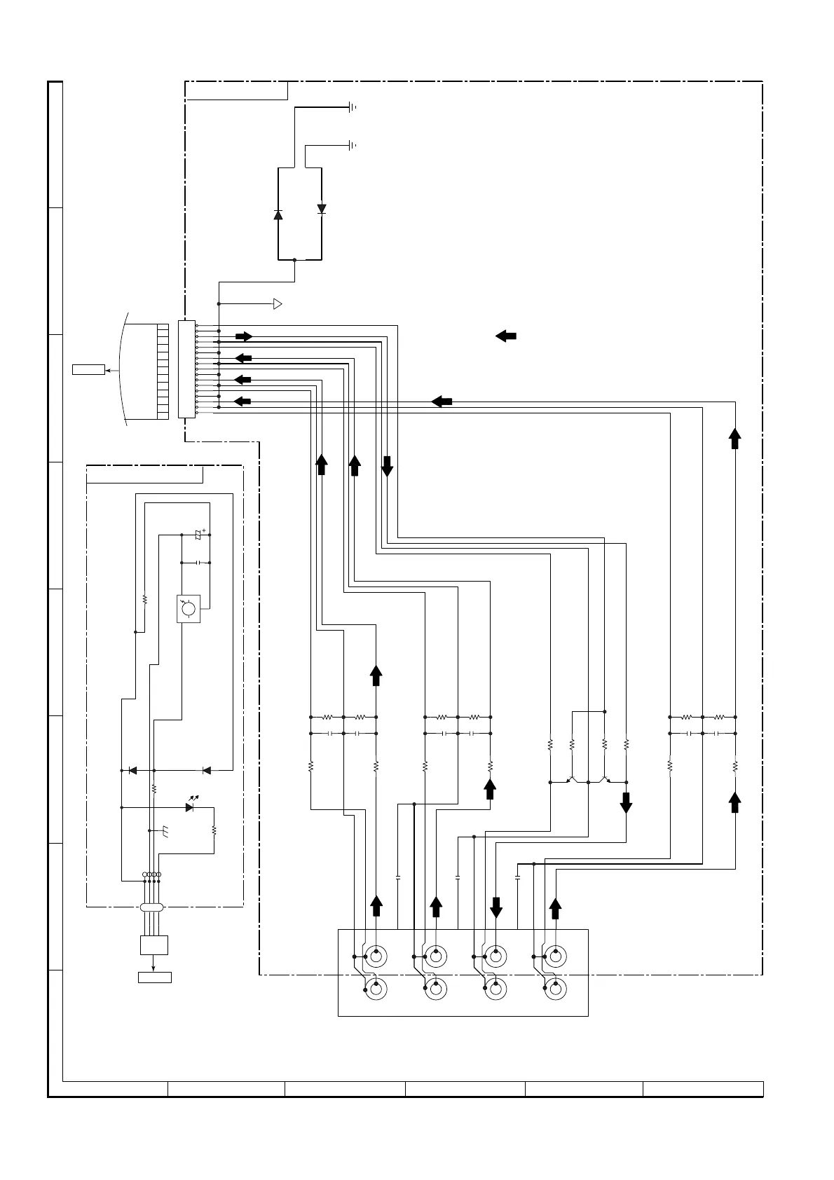
Figure 30 SCHEMATIC DIAGRAM (17/17)
A
B
C
D
E
F
G
H
1
23456
AUDIO1 IN
R-CH
L-CH
R-CH
L-CH
R-CH
L-CH
R-CH
L-CH
AUDIO2 IN
AUDIO/AUX IN
AUDIO OUT
AUX_R
VIDEO1_R
VIDEO2_R
REC_R
AUX
VIDEO2
VIDEO1
VIDEO1-REC
VIDEO2_L
AUX_L
VIDEO1_L
REC_L
L_MUTE
AGND
AGND
AGND
AGND
AGND
AGND
AGND
AGND
1
17
E
B
C
E
B
C
1
2
3
4
5
6
7
8
9
10
11
12
13
14
15
16
17
TO
DSP PWB
P23 12 - E
AGND
CHASSIS
GND2
CHASSIS
GND1
CNP710
AUDIO PWB-B4
FM SIGNAL
CNP702
TO
DSP PWB
P20 1 - B
2
3
1
1234
+5V
+B
+B
+B
+B
+B
+B
GND
SENSOR PWB-A2
R561
3.9K
R562
3.9K
R563
39K
C561
47P
C562
47P
R564
39K
C563
0.001
R571
3.9K
C571
47P
R573
39K
R574
39K
C572
47P
R572
3.9K
C573
0.001
C583
0.001
R581
2.7K
R583
3.3K
Q581
KTC3198 GR
Q582
KTC3198 GR
R584
3.3K
R582
2.7K
R551
3.9K
R552
3.9K
R553
39K
C551
47P
C552
47P
R554
39K
D596
DS1SS133
D597
DS1SS133
J550
AUDIO IN/OUT
FW10
CNP550
CNS10
BI10
D10
KDS160
D11
KDS160
LED12
333ID231
RED
R12
680
R13
1K
R10
100
C11
47/16
C10
0.022
IC10
GP1UM261
REMOTE SENSOR

Related product manuals