EasyManua.ls Logo

Sharp LC-32LE265T - CHAPTER 6. SCHEMATIC DIAGRAM; [1] MAIN UNIT (LC-40 LE265 T)

Sharp LC-32LE265T
82 pages
Print Icon
To Next Page IconTo Next Page
To Next Page IconTo Next Page
To Previous Page IconTo Previous Page
To Previous Page IconTo Previous Page
Loading...
LC-32LE265T / LC-40LE265T
6 – 1
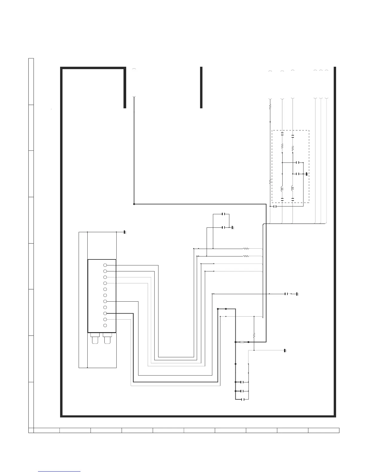
CHAPTER 6. SCHEMATIC DIAGRAM
[1] MAIN UNIT ( LC-40LE265T )
A
C
B
D
E
F
G
H
2 109
8
7
6
54
3
1
(PWB)
(PWB)
I2C_CLK
IF_IN+
IF+
IF-
TAGC
I2C_DAT
I2C_CLK
I2C_DAT
RESET
IF_IN+
IF_IN-
IF_IN-
RESET
I2C_DAT
004
TAGC
004
D+3.3V
010
IF+
004
C1117
0.1u
I2C_CLK
004
FB1101
0253TA
C1115
47P
CCZ
C1148
0.1u
C1105
10u
16V
R1120
0
CZ
R1121
0
CZ
C1103
0.1u
25V
IF-
004
C1147
0.1u
C1120
0.1u
R1117
470
C1116
47P
CCZ
C1113
0.1u
C1118
0.1u
R1102
10K
TUN_RF_RESET
004
C1101
1000P
50V
C1128
10P
C1125
10P
0.47uH
L1101
PMT
0.47uH
L1102
PMT
*TU1103
QA075WJQZ
Taiwan
1
+5V
2
RESET
3
3.3V
4
NC
5
IF_AGC
6
NC
7
NC
8
IF+
9
IF-
10
SCL
11
SDA
R1104
0
R1108 100
R1109 100
TO MAIN4(CPU)
2014.06.17(T1)
TO MAIN10(POWER)
Use LOW IF
MAIN1 (TUNER)

Table of Contents

Related product manuals