EasyManua.ls Logo

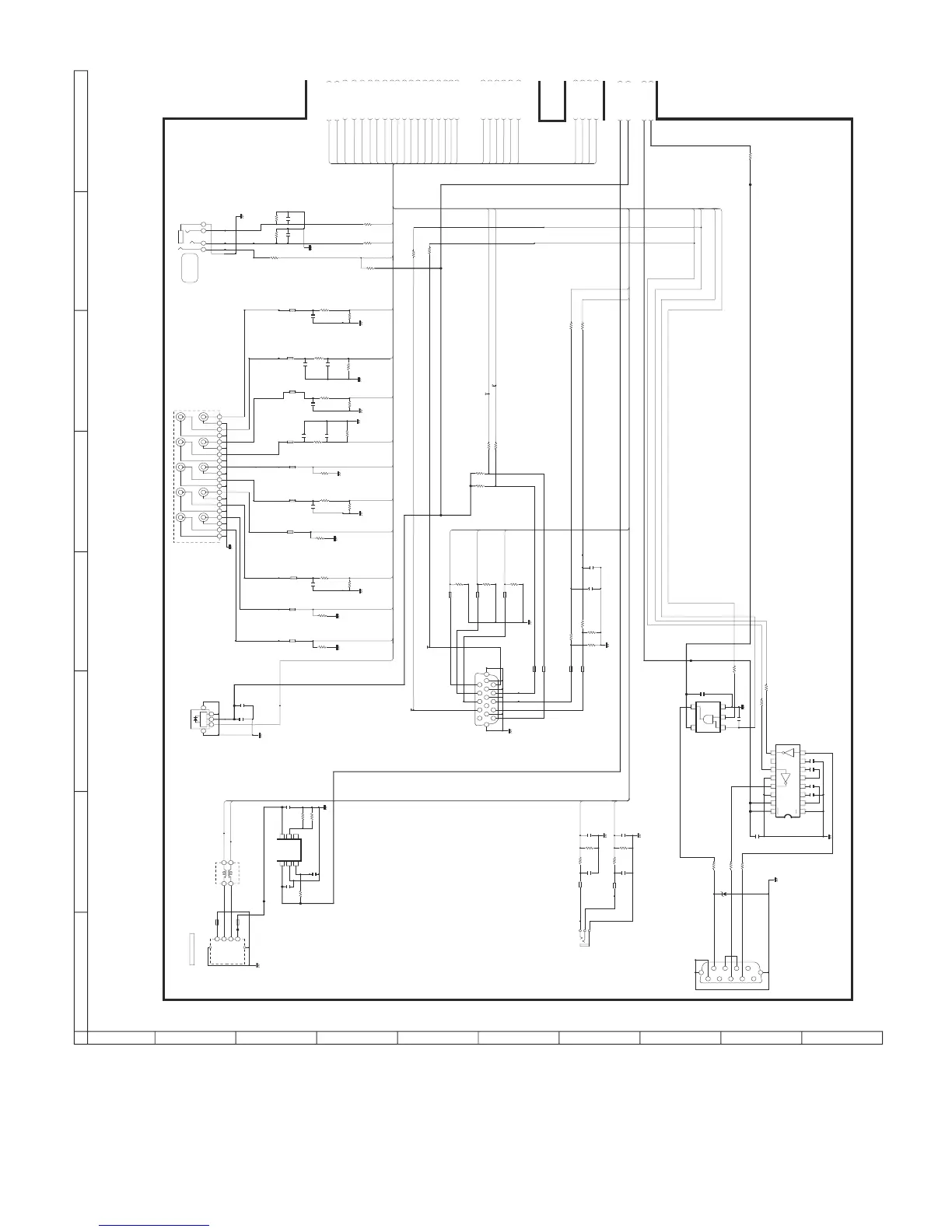
Sharp LC-32LE265T - Main 2 (Terminal)

Sharp LC-32LE265T
82 pages
Print Icon
To Next Page IconTo Next Page
To Next Page IconTo Next Page
To Previous Page IconTo Previous Page
To Previous Page IconTo Previous Page
Loading...
LC-32LE265T / LC-40LE265T
6 – 2
A
C
B
D
E
F
G
H
2 109
8
7
6
54
3
1
USB_DP1
USB_DN1
PC_HSYNC_IN
PC_VSYNC_IN
PC_R
PC_G
PC_B
USB_DP1
USB_DN1
PC_AUD_L
PC_AUD_R
HP_PLUG
HP_R_OUT
HP_L_OUT
UART_DEBUG_TX
UART_DEBUG_RX
CVBS_AUD_L
COMP_Pr
MON_L_OUT
CVBS
MON_R_OUT
COMP_Y
COMP_AUD_R
COMP_Pb
CVBS_AUD_R
COMP_AUD_L
RControl
IR_PASS
232C_TX
232C_RX
OPT_OUT
FB521
A527WJ
FB519
0241TA
R590
12K
C543
56P
CH
PC_B
FB520
0241TA
R611
2.2K
PC_G
PC_HSYNC_IN
PC_AUD_R
FB522
A527WJ
R613
100
PC_R
PC_AUD_L
C560
47P
CH
FB517
0241TA
C561
47P
CH
C544
56P
CH
R614
100
R578
10K J
FB518
0241TA
R608
4.7K
R577
10K
J
FB523
A527WJ
R607
4.7K
R581
12K
R610
2.2K
PC_VSYNC_IN
TL502
TL503
BU+3.3V
IR_PASS
232C_TX
004
UART_DEBUG_RX
UART_DEBUG_TX
COMP_AUD_L
CVBS_AUD_R
CVBS_AUD_L
COMP_AUD_R
D+5V
COMP_Pr
COMP_Pb
CVBS
MON_R_OUT
COMP_Y
MON_L_OUT
USB_DN1
USB_DP1
*TL579
*TL580
R621
100
R620
100
C504
10P
R502
33K
C502
10P
R503
5.6K
R510
100K
R505
33
R506
100K
R508
33
HP_PLUG
HP_R_OUT
HP_L_OUT
R583
75
TQ
R584
75
TQ
R582
75
TQ
R615
0
R616
0
R534
10K
R525
100K
R511
12K
R527
100K
C526
1000P
J502
LA047WJQZ
1
AV_OUT_R
3
AV_OUT_L
5
AV1_R
24
8
10 11
COMP_R
1213
COMP_L
1415
COMP_Y
1617
COMP_CB
1819
COMP_CR
6
9
AV1_V
7
AV1_L
20
R515
12K
R532
12K
R549
75
TQ
*FB527
0244TA
R547
75
TQ
C514
56P
C532
56P
*FB512
0244TA
C517
56P
R528
100
1/4W
*FB528
0244TA
C527
1000P
C530
56P
*FB529
0244TA
R535
12K
R536
10K
R516
10K
R533
75
TQ
C508
0.01u
R548
75
TQ
R513
10K
R526
100
1/4W
C509
0.01u
SC502
NB037WJQZ
1
2
3
4
5
6
7
8
9
10
11
12
13
14
15
16
17
*C524
0.1u
10V
K
C523
10u
16V
D516
CDL3711F
#Use VHPCDL3711F-1
123
4
5
OPT_OUT
232C_RX
004
RControl
BU+5V
R624
0
*FB501
0104TA
*FB502
0104TA
*FB511
0104TA
*FB509
0104TA
*FB510
0104TA
*FB514
0104TA
*FB508
0104TA
*FB513
0104TA
C553
1000P
CH
C548
1000P
CH
SC501
NB035WJQZ
1
2
3
4
5
6
7
8
9
10
11
C589
0.1u
25V
C585
0.1u
C582
10u 16V
KZA510WJPZ
R553
0
CZ
IC511
M3221EIP
RS232
TRANSMITTERS/RECEIVERS
1
EN
2
C1+
3
V+
4
C1-
5
C2+
6
C2-
7
V-
8
R1_in
9
R1_out
10
NC
11
T1_in
12
FORCEON
13
T1_out
14
GND
15
Vcc
16
SHDN
C584
0.1u
R551
100
1/10W
AHT1G08W
123
GND
45
VCC
R550
100
1/10W
C586
0.1u
R552
100
1/10W
C588
1000P
CZB
R556
100
R554
0
CZ
C587
0.1u
J501
ZA319WJQZ
USB Atype Right Angle
1
+5V
2
USB_DN
3
USB_DP
4
GND
J506
JA039WJQZ
1
2
3
D519
EXA741WJQZ
RHEX
M+5.1V
FB507
A374WJQZ
FB503
A373WJQZ
J504
JA054WJQZ
1236
R573
27K
J
C540
0.1u
CZB
10V
C539
10u
16V
KZA510WJPZ
R570
10K
R574
27K
C541
10u
16V
KZA510WJPZ
BD2242G
1
Vin
2
GND
3
EN
4
FAULTB
5
ILIM
6
Vout
L501
FA424WJ
1
2
3
4
R622
100
R623
100
TO MAIN9(AUDIO_AMP)
TO MAIN10(POWER)
TO MAIN4(CPU)
USB:1500mA max
T1(2014.06.25)
HP_PLUG
UN-PLUGGED:H
PLUGGED:L
MAIN2(TERMINAL)
S/PDIF
IC512
IC513
PC AUDIO
0 6.1 6.2 6.2 3.2 6.1 -5.6 0
3.3
0
3.30
-5.703.32.8
3.3 3.3 0
2.25.0

Table of Contents

Related product manuals