EasyManua.ls Logo

Sharp LC-32LE40E - Chapter 6. Block Diagram;Wiring Diagram [1] Block Diagram

Sharp LC-32LE40E
157 pages
Print Icon
To Next Page IconTo Next Page
To Next Page IconTo Next Page
To Previous Page IconTo Previous Page
To Previous Page IconTo Previous Page
Loading...
LC-32LE40E-LC-42LE40E
72
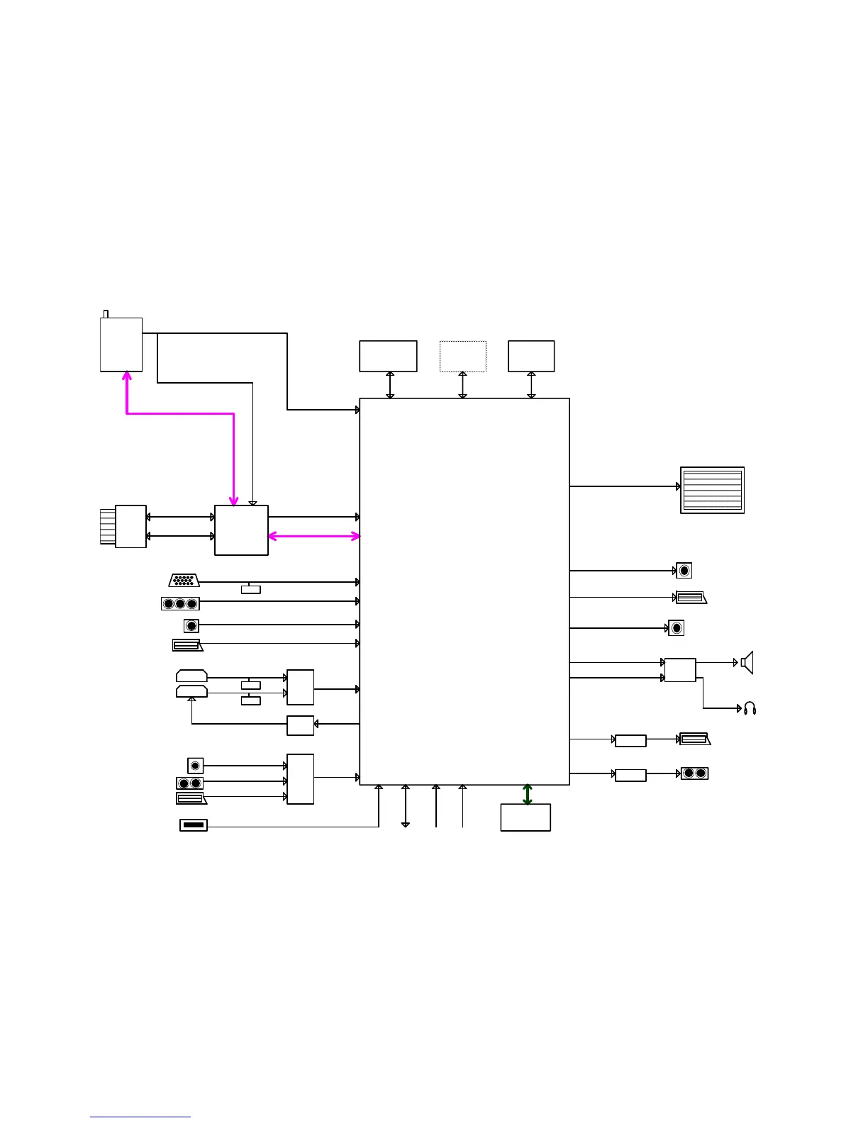
CHAPTER 6. BLOCK DIAGRAM/WIRING DIAGRAM
[1] BLOCK DIAGRAM
TMDS
CD 4025
AUD MUX
L/R
HDMI switch
AUD DAC
WM8524
R/L I2S
AV audio output
I2C
SPI
DDRIII/1 Gb/ 1333 MHz
DDC
I2C
NOR FLA SH 8 MB
NVM
24C128
ENV57U09D5F
/TDTK-G731
UART
USB 2.0
KEY RC
MT5366CAOU
24C02
24C02
AUDIO AMP +HP amp
SPK X 2
TAS5717L
CV BS
RCA(YPBPR)
DDC
D-SUB(PC IN)
Digital Audio Output(COIXIAL)
RCA(YPBPR & AV R /L)
PHONE JACK(PC R/L)
HDMI2
VGA
YPbPr
HDMI1
24C02
SC ART(AUD IO R/L)
SPDIF
TMDS251
DDC
R/L I2S
LVDS (50/60 Hz)
[RX0 : RX3]
SCART
RGB/CV BS
PCMCIA
CI CARD
MT5135
DVB-C/T DEMOD
CI/CI+ CONTROLLER
TS DATA OUT(SERIAL)
LCD PANEL T-CON
RF Tune r for
PAL/DVB- C/T
PCMCIA INTERFACE
TS DATA IN/OUT(PALLEL)
IF(+/-) for PAL/SECAM
IF(+/-) for DVB C/T
MX25L6445
Switch
74LVC
1G125
ARC(Audio Return Channel) for HDMI
SPDIF SPDIF
NAND256 W3 A
SCART1 CVBS output
NT5CB64M16AP-CF
CVBS + R/ L
TV output
monitor output
CVBS + R/ L
RC4580
LINE OUT AMP
R/L PWM
SCART1 audio output
AV CVBS output
NA ND FL A SH 32 MB
Multimedia & debug, sw code download
USB(Multimedia)
X1
HP R/L
HEADPHONE
R/L PWM
SPK R/L
RCA(AV)

Related product manuals