EasyManua.ls Logo

Sharp LC-65LE645U - Page 59

Sharp LC-65LE645U
114 pages
Print Icon
To Next Page IconTo Next Page
To Next Page IconTo Next Page
To Previous Page IconTo Previous Page
To Previous Page IconTo Previous Page
Loading...
CONFIDENTIAL – DO NOT COPY
Page 9-2
File No. SG-0000305
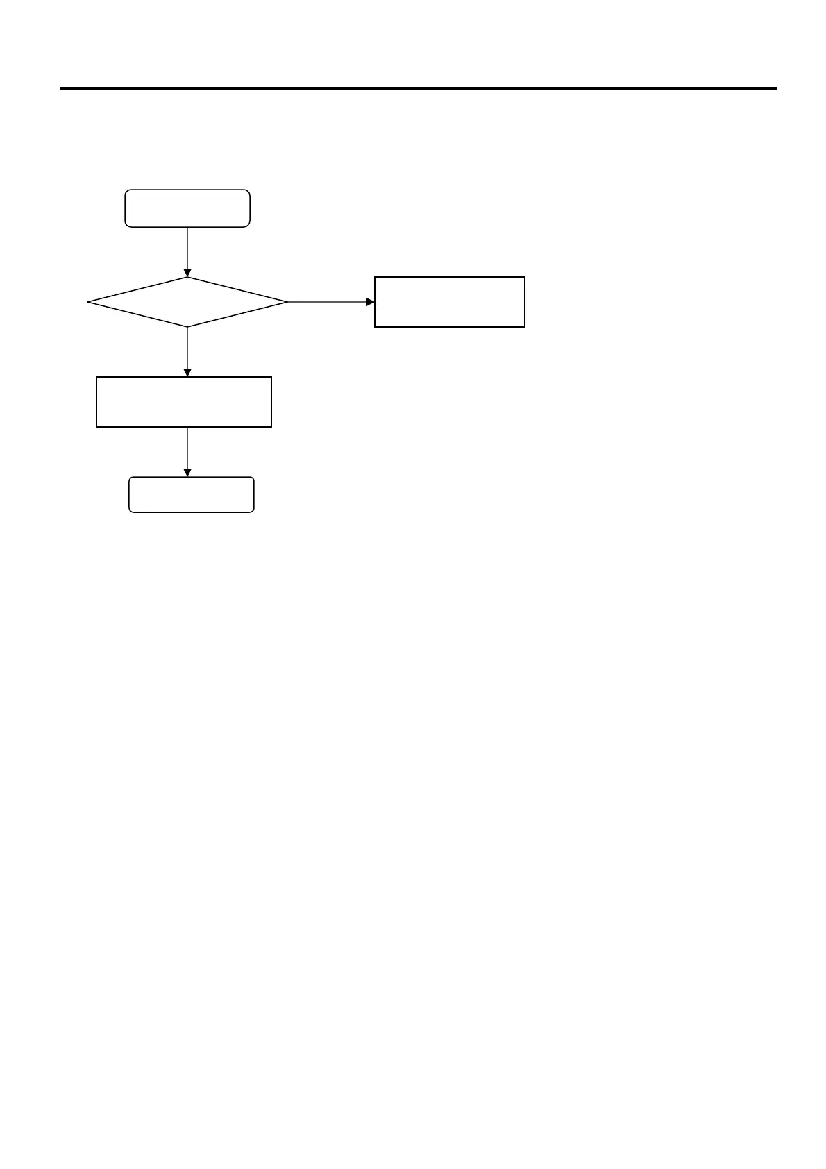
Yes
N0
(HDMI) IS NOT DISPLAY CORRECTLY
Input signal good?
Start
1.Check video
2.Check host’s setting
1.Is JM4, JM5 connected good?
2.Is panel working ok?
END

Related product manuals