EasyManua.ls Logo

Sharp LC65LE541U - Block Diagram

Sharp LC65LE541U
100 pages
Print Icon
To Next Page IconTo Next Page
To Next Page IconTo Next Page
To Previous Page IconTo Previous Page
To Previous Page IconTo Previous Page
Loading...
CONFIDENTIAL – DO NOT COPY
Page 10-1
File No. SG-0000244
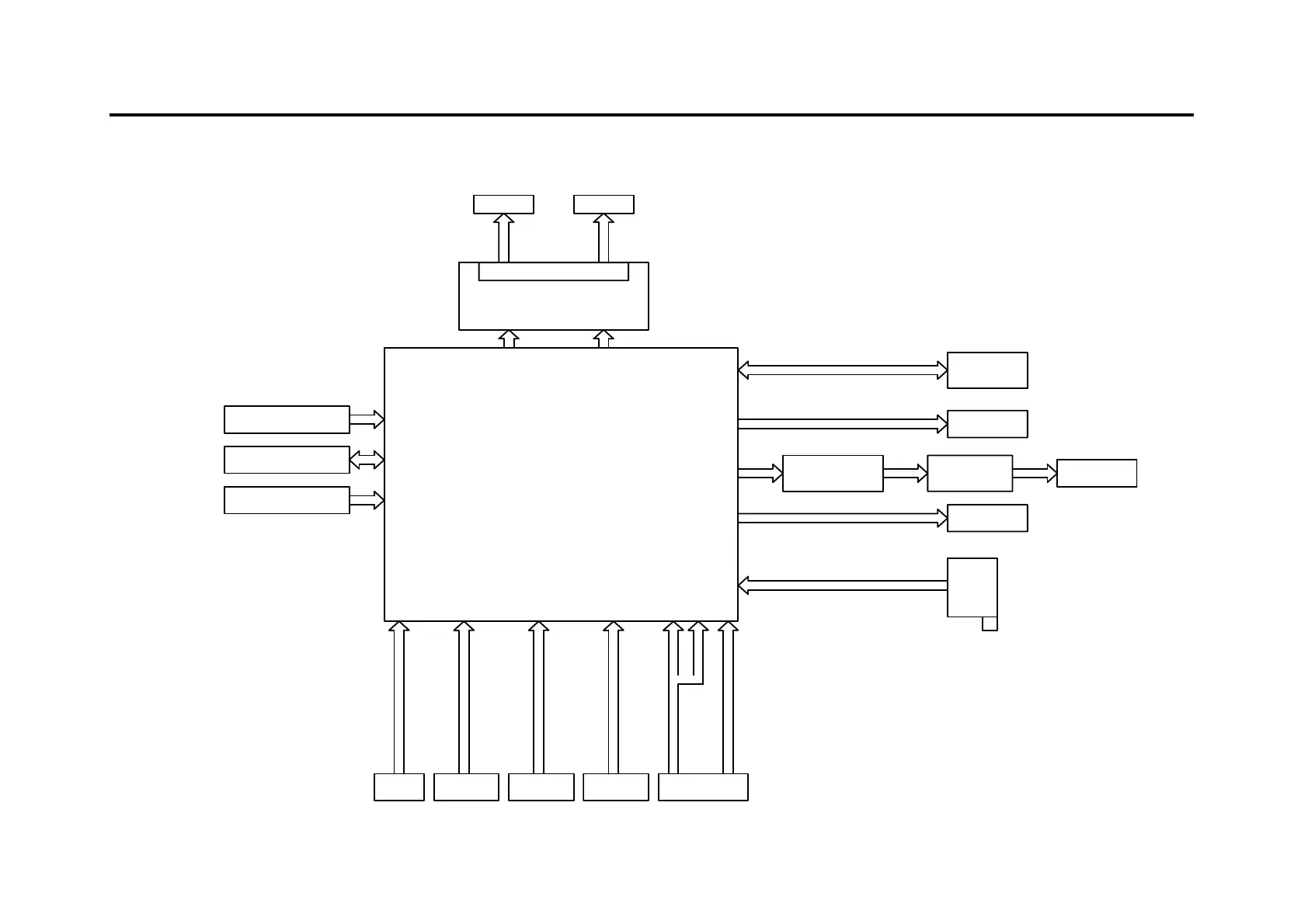
Chapter 10 Block Diagram
System Block Diagram
(LINEOUT_R/L)
(SPDIF_OUT)
NOR FLASH
US4
32Mbit
NOR FLASH INTERFACE
(RGB1_G+/R+/B+)
(CVBS2+)
(LINEIN_R5/L5)
Audio INPUT
LINE OUT
PV1
YPbPr Input
TUNER
UA1
Tuner LIF+/LIF-
Line Out
SPDIF OUT
SPDIF OUT
TAS5707LPHP
PH4
U1
MSD8220LB
USB SIDE HDMI
IR/POWER INDICATOR
JI3
J1
YPbPr
UART
HDMI (Factory)
USB
CVBS
PA1
JA1
PA3
SPEAKER OUT
SPEAKER AMP
UW1
NPCA110DA0YX
Wave Audio DSP
(HDMI_2_RX)
PH5
DOWN HDMI
(VIFP/VIFM)
HDMI
(HDMI_1_RX)
UT3
PH6
DOWN HDMI
HDMI (ARC)
(HDMI_0_RX)
(USB1_D+/D-)
IISIIS
PU3
Block Diagram
MST7438BB
LVDS Port
65" AUO
JL1
65" AUO
JL2
Display board
J13

Related product manuals