EasyManua.ls Logo

Sharp LC65LE541U - Page 83

Sharp LC65LE541U
100 pages
Print Icon
To Next Page IconTo Next Page
To Next Page IconTo Next Page
To Previous Page IconTo Previous Page
To Previous Page IconTo Previous Page
Loading...
5
5
4
4
3
3
2
2
1
1
D D
C C
B B
A A
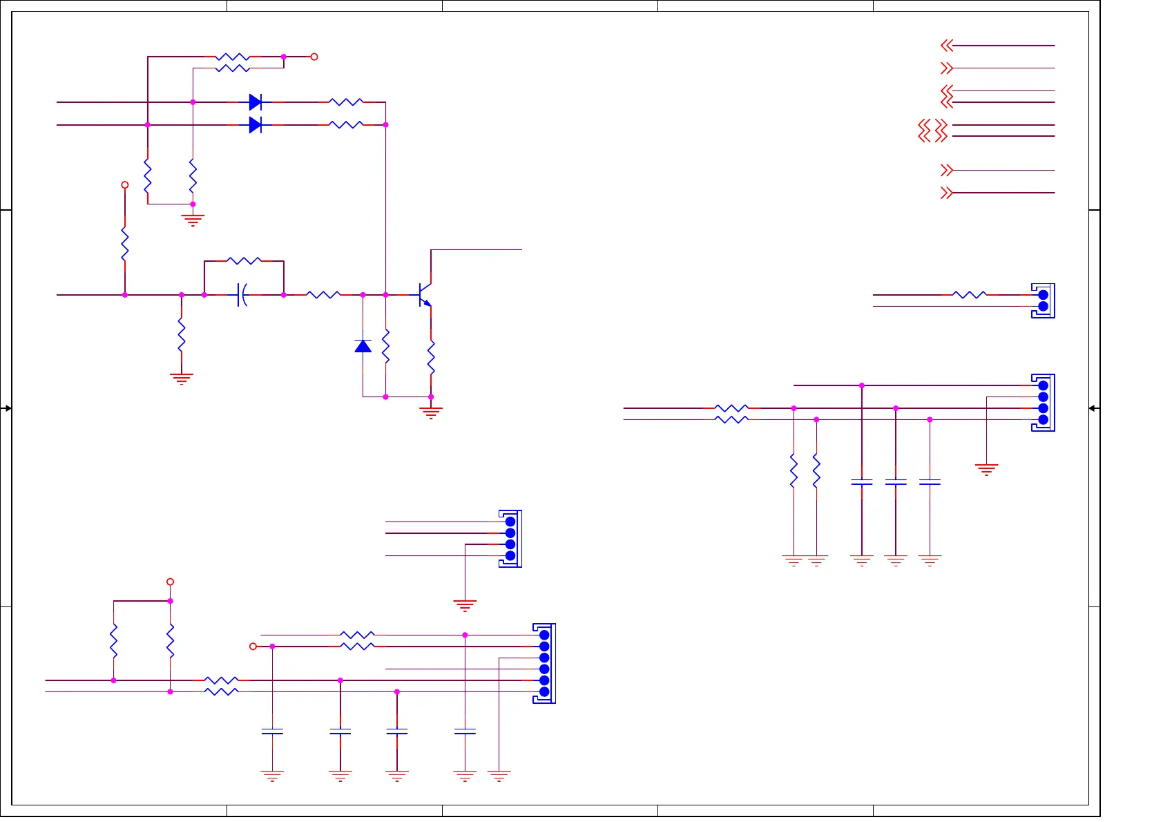
LogoLED
IR+LightSensor+PowerIndicator
Key
0603R
Adrian Modify 20130701
Delete RI12, QI3, RI16, RI8, CI3
Add RI32, RI33, DI1, DI3, RI30, RI31
GPIO_SCL
GPIO_SDA
OIRI
KEY0-in
WHITE_LED
LS_SDA
LS_SCL
IR_Power
KEY1-in
LOGO_WHITE_DIM
GPIO_SDA
GPIO_SCL
OIRI
KEY1-in ADIN1
ADIN0KEY0-in
IR_Power
LED_max_c
LED_indicator_c
WHITE_LED
LED_max_c
LED_indicator_c
IR_Power
ADIN0
IR
IR_Power
WHITE_LED
LOGO_WHITE_DIM
IR
+3.3V
+5VSB
+3V3SB
+3V3SB
GPIO_SDA
(4)
GPIO_SCL
(4)
OIRI
(4)
LOGO_WHITE_DIM
(4)
KEY0-in
(4)
KEY1-in
(4)
LED_max_c
(4)
LED_indicator_c
(4)
RI33
10K
J14
2R00-1X4M
1
2
3
4
RI36 NC
RI30 NC
RI14 10
1206R
DI3
NC
RI10
NC/47K
RI17 100
RI4
4K7
RI5 220K
J13
NC
1
2
3
4
5
6
JI4
2R00_1X2M
1
2
RI9
1M
+
CIE1
100uF/16V/NC
CI11 0.1uF/16V
QI2
LMBT3904LT1G
2
1 3
JI3
2R00-1X4M
1
2
3
4
RI3
4K7
RI35 NC
RI31 NC
DI2
LL4148WP
RI20 100
RI11
100
RI18 100
RI28
10K
CI9
10pF/50V
DI1
NC
CI12
10pF/50V
RI21 1K6_F
RI34
NC
RI22 2K
CI10 0.1uF/16V
CI6
0.1uF/16V
RI15 100
CI13 0.1uF/16V
RI13 330
RI19 1K6_F
RI32
10K
CI14
100pF/50V

Related product manuals