EasyManua.ls Logo

Sharp SF-2414 - Block Diagram

Sharp SF-2414
131 pages
To Next Page IconTo Next Page
To Next Page IconTo Next Page
To Previous Page IconTo Previous Page
To Previous Page IconTo Previous Page
Loading...
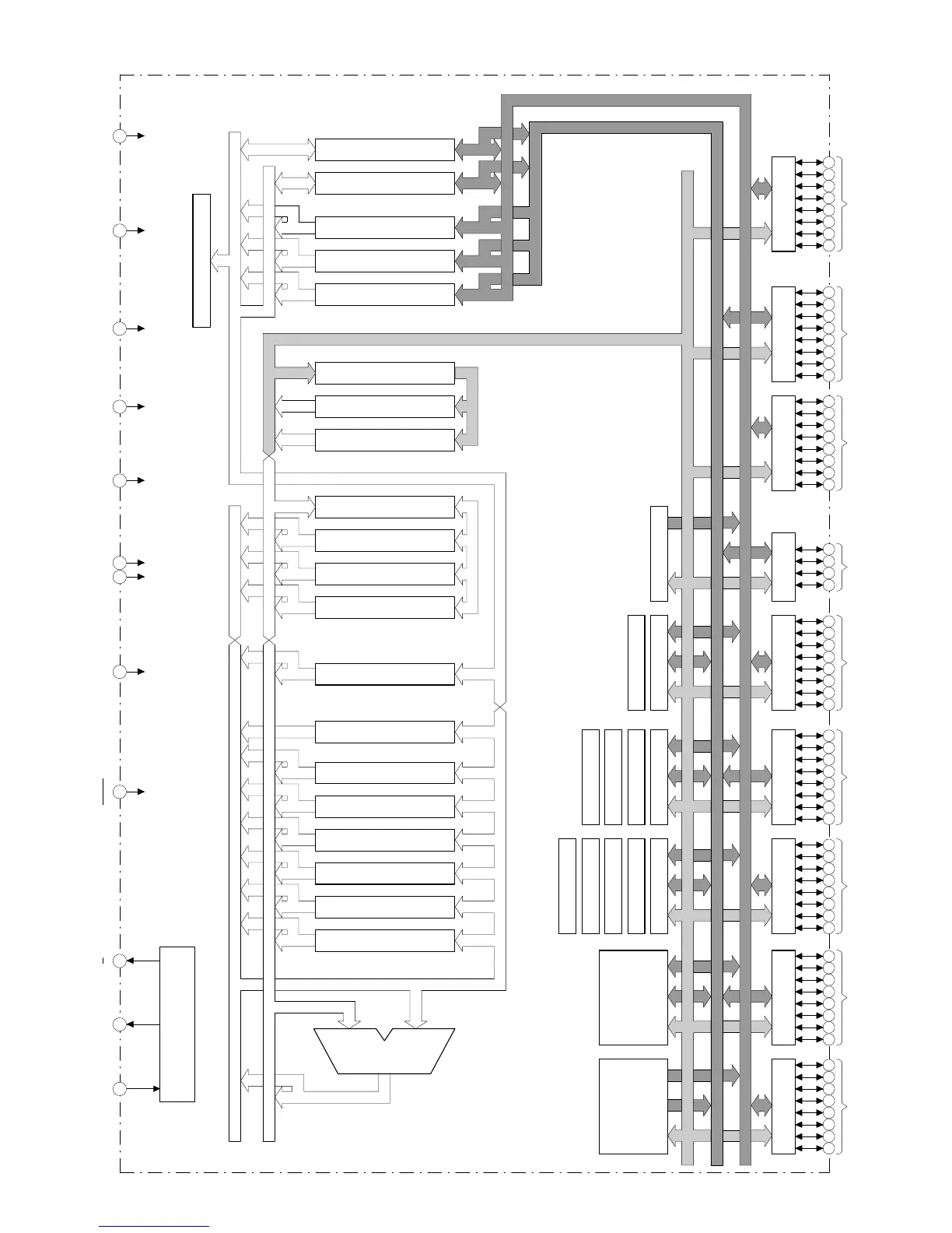
3 Block diagram
29
XIN
30
XOUT
31
E
28
RESET
69
(5V)
VCC
32
(0V)
VSS
73 27
(0V)
CNVSS
72
(0V)
AVSS
70
(5V)
AVCC
71
VREF
26
BYTE
61 62 63 64 65 66 67 68 74 75 76 77 78 79 80 1 2 3456789 10 11 12 13 14 15 16 17 18 19 20 21 22 23 24 25 37 38 39 40 41 42 43 44 45 46 47 48 49 50 51 5233 34 35 36 53 54 55 56 57 58 59 60
ROM
16K byte
RAM
512K byte
Timer TA4 (16)
Timer TA3 (16)
Timer TA2 (16)
Timer TA1 (16)
Timer TA0 (16)
Timer TB2 (16)
Timer TB1 (16)
Timer TB0 (16)
P8 (8) P7 (8) P6 (8) P5 (8)
UART1 (9)
UART0 (9)
P4 (8) P3 (8) P2 (8) P1 (8) P0 (8)
Data buffer D BH (8)
Data buffer D BL (8)
Command cue buffer Q0 (8)
Command cue buffer Q1 (8)
Command cue buffer Q2 (8)
Incrementor (24)
Program address register PA (24)
Data address register DA (24)
Incrementor/decrementor (24)
Program counter PC (16)
Program bank register PG (8)
Data bank register DT (8)
Input buffer register IB (16)
Processor status register PS (11)
Direct page register DPR (16)
Stack pointer S (16)
Index register Y (16)
Index register X (16)
Accumulator B (16)
Accumulator A (16)
Arithmetic logic unit (16)
Clock generating circuit
Data bus (Even)
Data bus (Odd)
Address bus
Clock input Clock output Enable output Reset input Reference voltage input Bus width select input
Command register (8)
Monitor timer
A-D convertor
I/O port P8 I/O port P7 I/O port P6 I/O port P5 I/O port P4 I/O port P3 I/O port P2 I/O port P1 I/O port P0
12 – 3

Other manuals for Sharp SF-2414

Related product manuals