EasyManua.ls Logo

Sharp VL-NZ50S - Page 44

Sharp VL-NZ50S
129 pages
Print Icon
To Next Page IconTo Next Page
To Next Page IconTo Next Page
To Previous Page IconTo Previous Page
To Previous Page IconTo Previous Page
Loading...
44
VL-NZ50S/H/E/W/NZ80H
VL-NZ100S/H/E
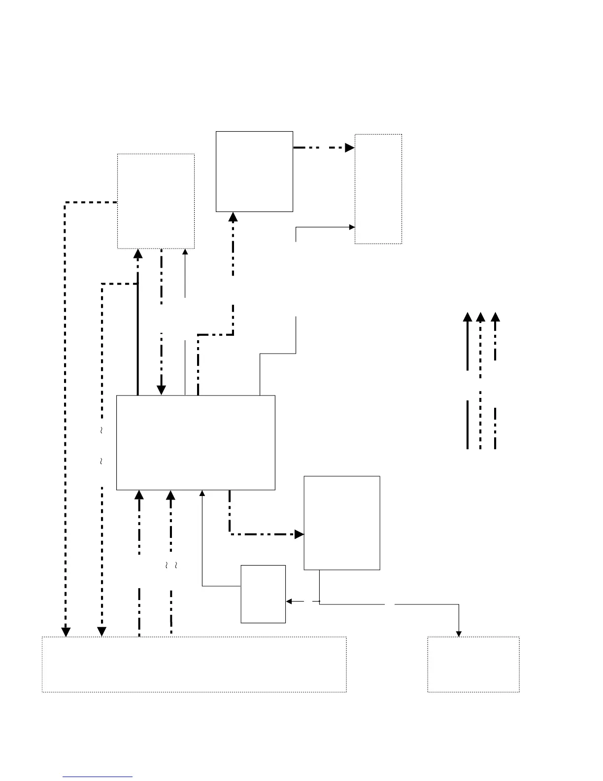
12-3. VIO ENGINE SECTION BLOCK DIAGRAM
REC (EE)
PB
REC (EE), PB
IC4401
VIO ENGINE
RH-iXA149WJZZ
303P
IC1401
VIDEO I/O
VHiMM1510XN-1
6P
SC2801
IC452
REC/PB ENGINE
RH-iX0809TAZZ
368P
J1401
CDY0 7, CDC0 7
CDVDP
CDHDP
CDUVSELP
ZUVSELP
ZCLKP
ZHDP
ZVDP
CAMERA SECTION
BLOCK DIAGRAM
CAM ENGINE
ZYP0 7
ZCP0 7
VIDEO IN/OUT
I/O SEL
VR, VG, VB
CVDR, CHDR
A-YC-OUT
A-Y/COMP-V-IN
IC1431
INPUT SW
VHiMM1503XN-1
6P
VIDEO-IN
CLD, SPD, CTR
EX1, EX2,SPS,
RES, CLS, LOW
PSS1
R OUT
G OUT
B OUT
IC2800
LCD INTERFACE
VHiMM1323XV-1
24P

Related product manuals