EasyManua.ls Logo

Sharp VL-PD3S - Page 64

Sharp VL-PD3S
152 pages
Print Icon
To Next Page IconTo Next Page
To Next Page IconTo Next Page
To Previous Page IconTo Previous Page
To Previous Page IconTo Previous Page
Loading...
VL-PD3S/H/E
A
B
C
D
E
F
G
H
I
J
12345678910
13-15
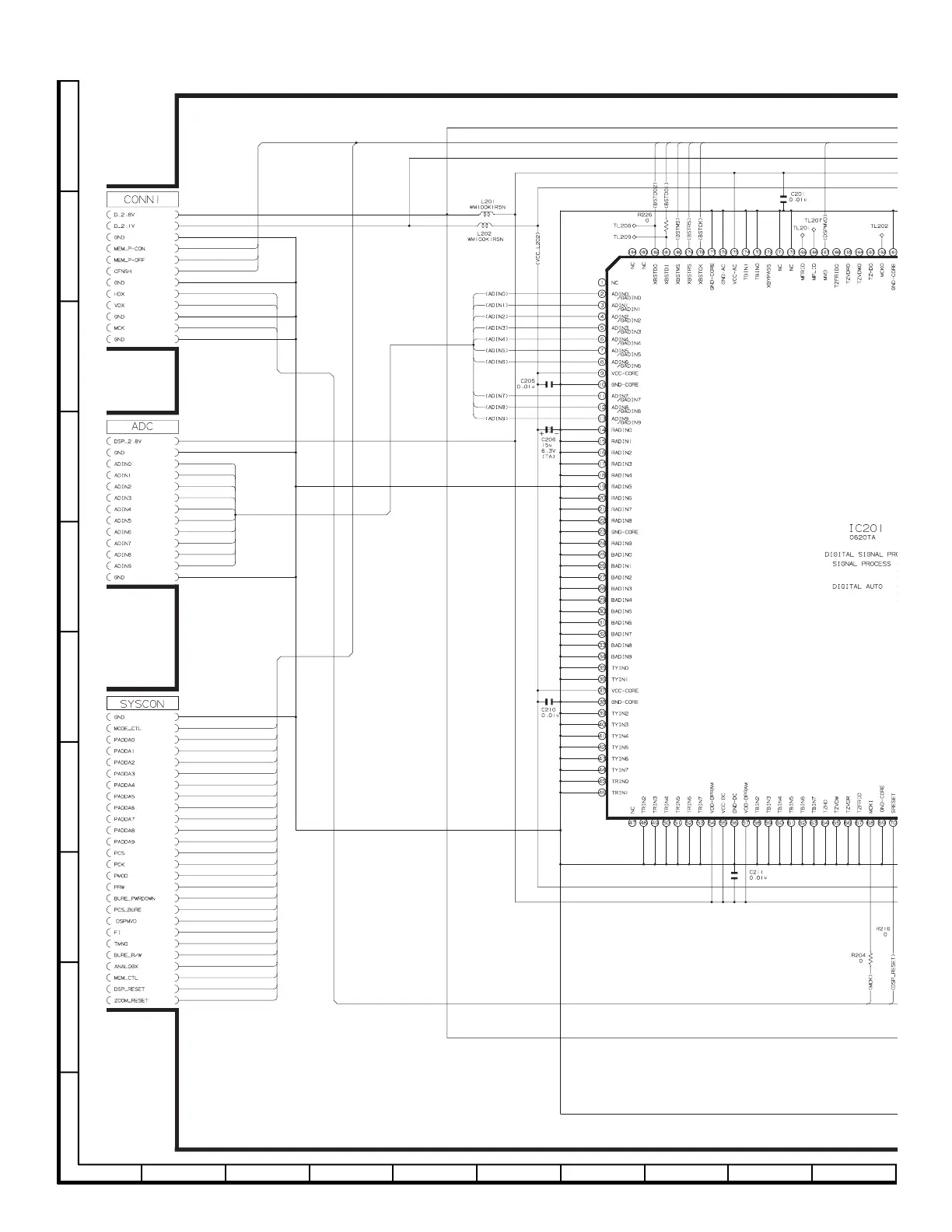
13-7. CAM-DSP CIRCUIT SCHEMATIC DIAGRAM

Related product manuals