EasyManua.ls Logo

Sharp XL 1700 - Executive Microsystem - Page 24

Sharp XL 1700 - Executive Microsystem
56 pages
Print Icon
To Next Page IconTo Next Page
To Next Page IconTo Next Page
To Previous Page IconTo Previous Page
To Previous Page IconTo Previous Page
Loading...
XL-1700/1700C
– 24 –
A
B
C
D
E
F
G
H
1
23456
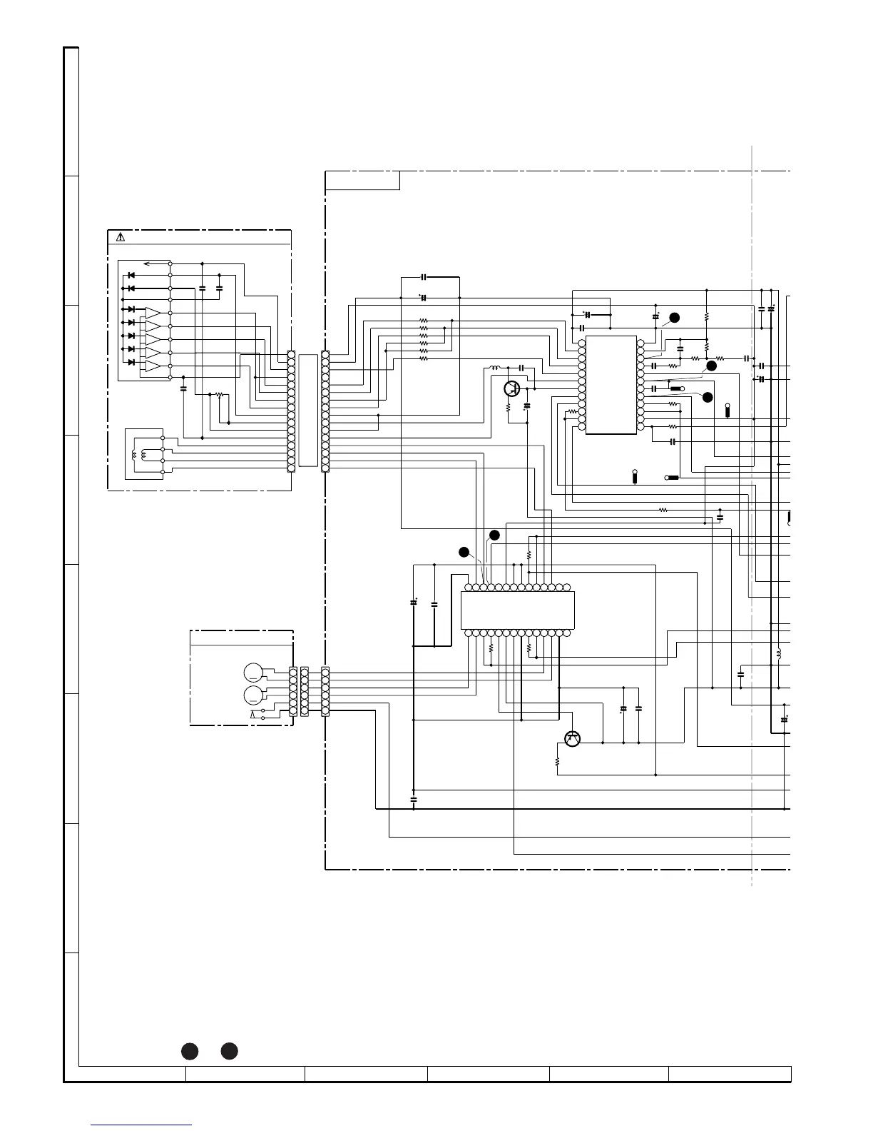
• The numbers 1 to 17 are waveform numbers shown in page 34.
• NOTES ON SCHEMATIC DIAGRAM can be found on page 18.
Figure 24 SCHEMATIC DIAGRAM (3/8)
1/2V
+5V
+5V
A3.3V
3.3V
1.6V
0V
1.1V
2.3V
1.6V
0.7V
1.2V
1.6V
1.6V
1.6V
2.0V
1.6V
1.6V
1.6V
1.6V
1.6V
0V
0V
2.6V
1.6V
1.6V
0.6V
7.3V 3.3V
FOCUS/TRACKING/
SPIN/SLED DRIVER
HEAD AMP.
24
23
22
21
20
19
18
17
16
15
14
13
12
11
10
9
8
7
6
5
4
3
2
1
1 2 3 4 5 6 7 8 9
10 11 12 13 14
15 16 17 18 19 20 21 22 23 24 25 26 27 28
GND
FO+
FO–
TR+
TR–
VR
E
A
B
F
C
VREF
+B
+B
+B
+B
+B
+B
VCC
FNI
FPI
TPI
TNI
MDI
LDO
SEL
TEBC
TEN
TEO
RFDC
GND
RFN
RFO
AGCI
RFGC
RFGO
FEO
VRO
RAS
FEN
RFRP
FEO
VREF
RFGO
+B
LD
PD
GVSW
REDC
A_3.3V
HPC-3LX
C
FO+
1/2VCC
C
F
B
A
E
GND
MON
LD
VCC
TR–
ACTUATOR
GH6C605B3A1
TR+
FO–
F
CD PICK-UP UNIT (308)
C
B
TR–
+
+
+
+
+
TR+
PO+
FO–
GND
A
E
LD
VR
PD
C
FFC
VIN1
VG1
TRB
REG
MUTE
GND
GND
GND
VG2
VIN2
V02+
V02–
V03–
OPO
PO1–
PO1+
VO3+
VIN3
VG3
VCC
VCC
BIAS
VG4
VIN4
V04+
V04–
VO1–
VO1+
2
5
7
3
15
13
1
8
9
6
10
11
4
14
12
16
2
5
7
3
15
13
1
8
9
6
10
11
4
14
12
16
SP+
SP–
SL+
SL–
PU-IN
GND
5
1
4
3
2
6
4
5
2
6
1
4
3
CD MOTOR PWB-C
GND
PU-IN
SL–
SP+
SP–
SP+
PICKUP IN
SLED
MOTOR
SPINDLE
MOTOR
+
+
M
4
6
M
2
M
3
5
1
CD PWB-A3
C3AC2A
C4A
VR1A
82K
82K
47K
82K
82K
47K
47/16
0.022
100/10
0.022
100/10
33K
47K
0.1
10K
0.1
100
1.5P
10K
22P
8.2K
0.1
0.1
100/10
100/10
0.0068
820
1K
0.1
TA2157F
47K
0.022
2.2µH
KTA1266 GR
100/10
0.022
2SB562 C
4.7
0.022
100/10
2.2K
2.2K
330/10
0.022
MM1469PH
2.2K
22µH
0.022
100/10
10
CNW801
CNP801
CNP703A
R803
R802
R804
R805
R806
R801
C802
C801
C807
C806
C812
R819
R817
C811
R820
C810
R816
C813
R818
C817
R821
C818
C823
C822
C819
C814
R815
R856
C867
IC802
R812
C815
L805
Q801
R809
C805
M701
M702
SW702
CNW802
C871
Q802
R811
C809
C808
R808
R810
C803
C804
IC803
R807
L801
C816
C820
2
3
8
9
10

Related product manuals