EasyManua.ls Logo

Sharp XL-DK257N - Page 36

Sharp XL-DK257N
104 pages
Print Icon
To Next Page IconTo Next Page
To Next Page IconTo Next Page
To Previous Page IconTo Previous Page
To Previous Page IconTo Previous Page
Loading...
XL-DK257N
6 – 14
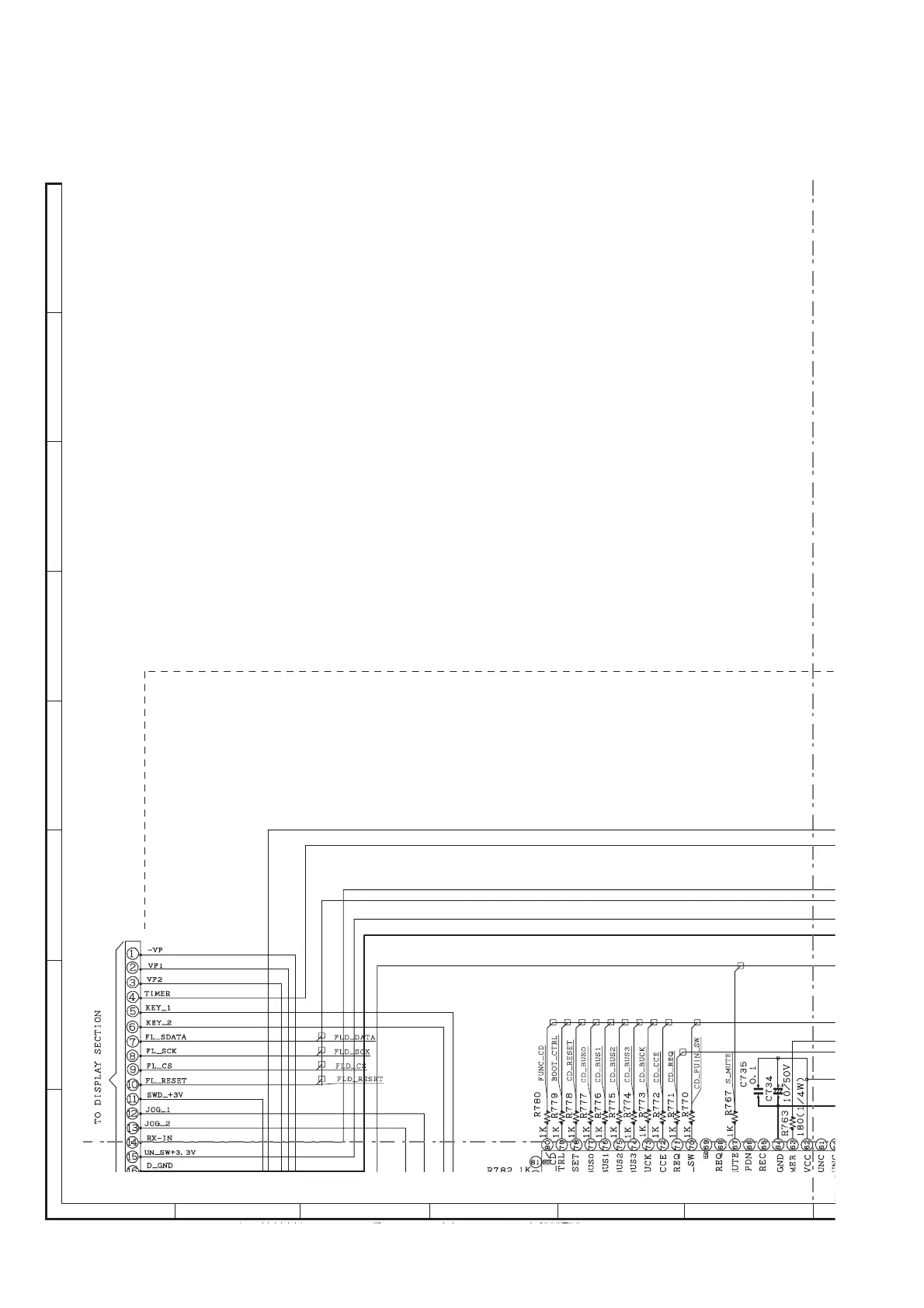
Figure 6-13: MICOM & HEADPHONE SCHEMATIC DIAGRAM (1/6)
MICOM SECTION
CNP701B
WZY18AW
A
B
C
D
E
F
G
H
1
23456

Related product manuals