EasyManua.ls Logo

Sharp XL-DV5 - Page 30

Sharp XL-DV5
68 pages
Print Icon
To Next Page IconTo Next Page
To Next Page IconTo Next Page
To Previous Page IconTo Previous Page
To Previous Page IconTo Previous Page
Loading...
XL-DV5/DV50
6 – 8
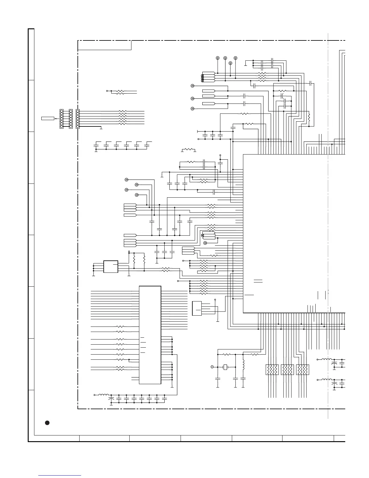
Figure 6-8 SCHEMATIC DIAGRAM (7/13)
SERIAL EEPROM
3664164T
64M SD-RAM
SLEG N
DW E#
DB6
DB1
MA8
MA1
SCLK
DB12
MA2
MA6
SCSJ
MA5
MA11
MA4
DB3
SBAD
MA0
SDAT A
FO CUS
DB14
DB10
DB5
MA7
DI N
DSCK
MA10
SPI NDLE
MA9
MA0
MA8
FEI
DQ M
DB15
DB13
DB9
MA6
MA2
CAS#
RAS1 #
MA10
DB11
TRACK
RAS0 #
MA5
DO E#
DB8
MA3
DB4
DB0
RAS2 #
MA4
DB2
MA9
TEI
CEI
CS0 #
MA7
MA3
MA1
DB7
MA11
DI P
RAS 0 #
DM A3
RES ET #
SDEF CT
RXD
LDO N
TXD
TBCK
DB1
DM A6
TXD
DB3
DB0
DM A1
SPDI F
DOE #
RAS 2 #
DM A1 0
XOUT
XSDAT A
SVREF15
DW E#
DM A5
CAS #
DM A2
DM A0
DCL K
TESTAD
RAS 1 #
DM A4
SPDO N
XSCSJ
CS0 #
DM A1 1
SVREF09
DB2
DM A9
DM A7
SVREF 1 5
RXD
MCLK
DM A8
XSCL K
SVREF21
XI N
10K
6.8K
0.0047
TP1 6
CEI
33K
33P
0.0068
1
TP17
DIN
0.001
VD33
1
XI N
2
XOUT
3
DCL K
4
DMA0
5
DMA1
6
DMA2
7
DMA3
8
VS33
9
VD33
10
DMA4
11
DMA5
12
DMA6
13
DMA7
14
DMA8
15
DMA9
16
DMA10
17
VS33
18
VD33
19
DMA11
20
DCAS
21
DCS0
22
DCS1
23
DRAS0
24
DBANK0/ DR AS1
25
VSS
26
VDD
27
DBANK1/ DR AS2
28
DCKE / DOE / T DMT SC
29
DWE
30
DB0
31
DB1
32
DB2
33
VS33
34
VD33
35
36
121
MC L K
122
TBCK
123
SPDIF/SEL_PLL3
124
SP DI F I N
125
VD33
126
VS33
127
XSWBLCLK
128
XSWBL
129
XSL G
130
XSIP2
131
XSIP1
132
XSFL AG[ 0]
133
XSFL AG[ 1]
134
XSFL AG[ 2]
135
XSFL AG[ 3]
136
VSS
137
VDD
138
XST E XI
139
XSTESTAD
140
XSSB AD
141
XSFE I
142
AVSS_AD
143
XSCE I
144
XST E I
145
XSRFR P
146
AVDD3_A D
147
XSVRE F[ 21]
148
XSVRE F[ 09]
149
XSVRE F[ 15]
150
XSIRE F
151
AVDD3_D S
152
XSIPIN
153
XSRFI N
154
XSRFI P
155
XSDSSL V
156
AVS S_ DS
157
AVS S_ PL
158
XS P DOF T R1
159
XS F DO
160
XS F TR OP I
161
AVDD3 _ P L
162
XSPLLFTR1
163
XSPLLFTR2
164
XS VREF 0
165
XS AW RC
166
AVS S_ DA
167
XSRFRPCTR
168
XS T RAY
169
AVDD3 _ DA
170
XS S P INDL E
171
XS F OC US
172
XS S LE GP
173
XS S LE GN
174
XS T RACK
175
XS T ES T DA
176
XS F GIN
177
XS P HOI
178
SXCSJ
179
XS DAT A
180
XS CLK
181
XS DFC T
182
XS L DC
183
XS S P DON
184
VD3 3
185
VS 3 3
186
XGP IO[9 ]
187
XGP IO[8 ]
188
XGP IO[7 ]
189
XGP IO[6 ]
190
XGP IO[5 ]
191
XGP IO[4 ]
192
EAUX0 3
193
EAUX0 2
194
EAUX0 1
195
EAUX0 0
196
VS S
197
VDD
198
AUX0
199
AUX1
200
AUX2 / HS YNC
201
AUX3 / VS YNC
202
AUX4
203
AUX5
204
AUX6
205
AUX7
206
RESET
207
VS 3 3
208
ES6629F
0.015
1
27P
TP1 8
FEI
560P
560P
3.3K
33
3.3K
33
0.001
TP19
FOCUS
33
0.015
0.1
33
S0
1
S1
2
S2
3
GND
4
SDA
5
SCL
6
WC
7
VCC
8
24C02
0.1
33
0.1
33
10K
33
5.1K
27M
33
68K
33
6.8K
33
0.1
TP20
SLEGN
0.047
+
4.7/16
560P
0.001
0
33
0.015
4.7K
4 7P (CH)
0.1
33
33P
0.1
33
TP23
DIP
1
33
0.001
0.1
1K
NC
1
GND
2
NC
3
RES
4
VDD
5
V6 3 00
RESET
VCC
1
DQ0
2
DQ1
4
VS S Q
6
DQ2
5
DQ3
7
VCCQ
3
DQ4
8
DQ5
10
VS S Q
12
DQ6
11
DQ7
13
VCCQ
9
DQM L
15
WE
16
CAS
17
RAS
18
CS
19
A1 1
35
A1 0
22
A0
23
A1
24
A2
25
A3
26
VCC
14
VS S
28
A4
29
A5
30
A6
31
A7
32
A8
33
A9
34
NC
36
CKE
37
CLK
38
DQM H
39
NC
40
VCCQ
43
DQ8
42
DQ9
44
VS S Q
46
DQ1 0
45
DQ1 1
47
VCCQ
49
DQ1 2
48
DQ1 3
50
VS S Q
52
DQ1 4
51
DQ1 5
53
VS S
41
BA0
20
BA1
21
VCC
27
VS S
54
33
33P
(CH)
(CH)
(CH)
TP2 5
TEI
33
1.2K
1
8
2
7
3
6
4
5
10x4
3.3K
100K
5.1K
4.7K
1K
1
8
2
7
3
6
4
5
10x4
3.3K
TP26
SPINDLE
1
8
2
7
3
6
4
5
10x4
1K
0.001
27P
(CH) (CH)
TP27
MIRR
20K
TP14
SPDON
3.3µH
6.8K
0.1
0.0047
6.8K
TP31
TRACK
PLL33V
RF3 3 V
VCC-DS P3 3
GND
GND GNDGND
VCC
GND
GND
VCC
RFGND
RFGND
RFGND
GND
PLLGND
VCC-DS P3 3
SPINDLE
FOCUS
SVREF15
TRACK
SLEGN
MIRR
TEI
CEI
DIN
FEI
DIP
SBAD
SCSJ
SDATA
SCLK
HOM E S W
MOCTL
DECODER
SDEFCT
SPDON
LDON
DRVSB
MIRR
EAUX03
EAUX00
EAUX02
EAUX01
EAUX03
EAUX00
EAUX02
EAUX01
STB0
CLI D0
BUSY0
CLK0
DI 0
DO0
STB
CLI D
BUSY
CLK
DI
DO
33
33
33
33
22P22P
(CH)
(CH) (CH)
(CH) (CH)
(CH)
22P 22P 22P 22P
S T B 0 CL I D0 BUSY0 CL K 0 DI 0 DO0
GND
100K
100K
100K
100K
100K
100K
VCC
STB0
CLI D0
BUSY0
CLK0
DI 0
DO0
4.7K
4.7K
4.7K
4.7K
GND
TP3 3
SBAD
+
1 0/16
FB
VCC3 3
VCC- DRA M
OP E N
+
10/16
10/16
GND
FB
VCC3 3
0.1 0
VCC- D
S
VCC2 0
+
GND
FB
0.1 0
VCC- DS
P
0
PLLGND
RFGND
TP15
XOUT
0.1 0.1 0.1 0.1 0.1 0.1 0.1
DVD PWB-C (1/3)
1
2
3
4
5
6
7
1
2
3
4
5
6
7
1
2
3
4
5
6
7
6-6 2 - F
CNP802
TO
DISPLAY PWB
NOTES ON SCHEMATIC DIAGRAM can be found on page 6-1
R13 7
R13 9
J5
C17 6
C17 2
C17 8
C17 3
C17 1
U1 0
U1 3
R15
R16
R17
R18
R19
R20
R21
R22
R24
U1 2
R99
R10 0
R10 1
R10 2
R10 3
R10 4
R14 1
R14 2
R14 3
R14 4
R72
C1 6 4
C1 6 5
C1 6 6
R25
R26
R29
R1 6 5
R1 6 6
R1 7 5
R1 6 7
R1 6 8
C49
R12 5
R17 4
C51
C1 8 0
C53
R15 1
C55
C15 4
C17 7
R82
C54
C52
C57
C1 6 7
R17 8
R17 6
C1 6 0
C1 6 1
R87
R88
R89
R90
C14 0
C13 6
C13 7
C13 8
R12 6
C17 9
C16 9
C17 0
C16 8
R16 3
G1
R9 8
C17 4
C17 5
C13 9
L35
R78
L33
RN1
RN3
RN2
C11 9
C11 8
C68
C
C79 C
U9
L32
C1 1 7
C6 1 C6 2 C6 3 C64 C6 5 C66 C6 7
R23
R30
R31
R32
R33
R34
C18 1C18 2 C18 3 C1 8 4 C18 5 C1 8 6
R70R7 1
R27
R28
L34
CNW5
C50
A
B
C
D
E
F
G
H
1
23456

Related product manuals