EasyManua.ls Logo

Sharp XL-T200H - Page 16

Sharp XL-T200H
44 pages
Print Icon
To Next Page IconTo Next Page
To Next Page IconTo Next Page
To Previous Page IconTo Previous Page
To Previous Page IconTo Previous Page
Loading...
XL-T200H
– 16 –
A
B
C
D
E
F
G
H
1
23456
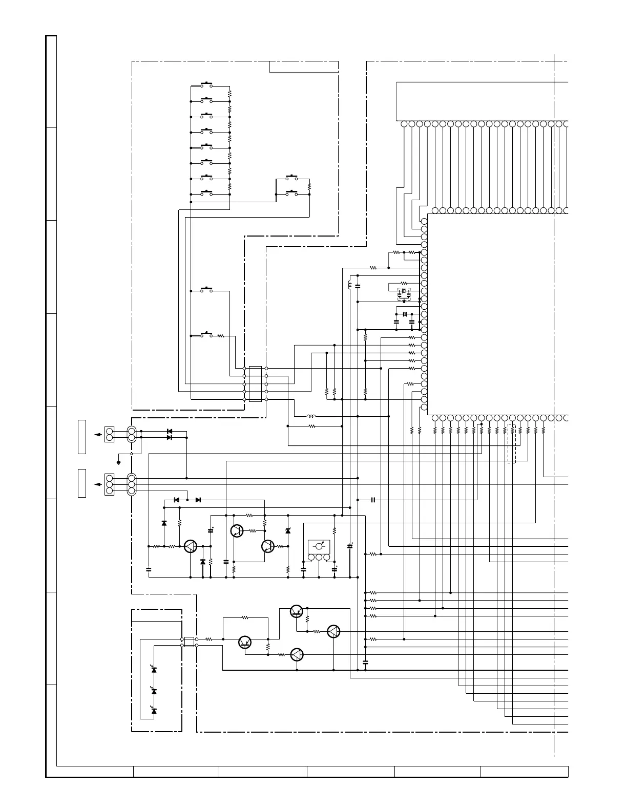
• NOTES ON SCHEMATIC DIAGRAM can be found on page 10.
Figure 16 SCHEMATIC DIAGRAM (3/10)
25
24
23
22
21
20
19
18
17
16
15
14
13
12
11
10
9
8
7
6
5
4
3
2
1
100
99 98 97 96 95 94 93 92 91 90 89 88 87 86 85 84 8
3
33 34 35 36 37 38 39 40 41 42 4
3
26 27 28 29 30 31 32
1 2 3
5
1
3
2
1
2
1
3
2
1
2
1
1
1
2
2
P_CONT
D_GND
OPTION
B CON
BIAS
RUN PLS
REC
SOL
MOT
TAPE SW
PAUSE
REC
GVSW
USWD5.6V
P_CONT
D_GND
FAN_DET
AMP_DET
PROTECT
MEMORY/
PRESET UP
TUNING UP
BASS/TREBLE
TUNING DOWN
PRESET DOWN
SWITCH PWB-B2
LED PWB-B4
FUNCTION
CLID_PRO
VDD
VLC1
VLC2
VLC3
COM0
COM1
COM2
COM3
SEG0
SEG1
SEG2
SEG3
SEG4
SEG5
SEG6
SEG7
SEG8
SEG9
SEG10
SEG11
SEG12
SEG13
SEG14
SEG15
SEG16
SEG17
STAND-BY
ON/
FF>>
<<REW
CD PLAY/
CD STOP/
PAUSE
CLEAR
OSC1
MMOD
VREF+
OSC2
CLID_SW
DI
KEY1
MODEL
KEY2
VREF
XO
XI
VSS
RESET
CL
DO
REMOCON
SYS_STOP
POWER
VSM
CLE
SURR
CE
VOL DOWN
VOL UP
SET
OPEN/CLOSE
2
2
212019181716151413121110
9 8 7 6 5 4 3 2 1
+B
+B
+B
+B
+B
+B
+B
+B
+B
CNP707
P19 11-G
CNP701
P18 1-F
TO
MAIN PWB-A1(1/3)
1
1
3
2
32
1
23
(CH)
(CH)
SYSTEM MICROCOMPUTE
FL DRIVER
REMOTE
SENSOR
FL DISPLAY
TO FRONT
OPERATION
PLATE GND
(224)
1K
1K
1K
1K
1K
1K
1K
1K
1K
1K
1K
1K
1K
1K
1K
1K
1K
1K
1K
1K
1K
1K
12K
22P
22P
1K
0.1
10µH
47K
1.2K
2.7K
2.7K
3.9K
2.2K
10K
1.2K
5.6K
47K
10µH
10K
10K
10K
10K
270
SLI343YC
SLI343YC
SLI343YC
33K
0.01
100
100/10
10/16
47K
0.022
47K
47K
47K
33K
KRC102 M
2.2K
4.7K
KTA1266 GR
KRC102 M
10K
47K
KTA1266 GR
1K
1N4148
KRC102 M
3.3/50
1N4148
1N4148
1N4148
1N4148
1K
3.3K
1K
0.01
100K
1N4148
0.01
1K
KTC3199 GR
10K
DZ3.3BSB
120
10K
KTC3199 GR
82
1K
560P
IX0045SJ
47K
47K
1K
8MHz
32.768kHz
R750
R741
R751
R740
R742
R747
R748
R743
R754
R746
R749
R739
R744
R790
R752
R738
R737
R735
R732
R731
R733
R734
R730
R724
C701
X702
C702
X701
R728
C703
L701
R723
R729
R727
R720
SW711
SW712
R711
R708
R707
R709
R705
R710
R706
SW725
SW728
SW722
SW723
SW724
SW721
SW727
SW726
SW709
SW710
R795
L702
CFW706A
CFW706B
R722
R721
R725
R702
LCD701
R799
CFW701
CFW701A
LED701
LED702
LED703
CNW751
CNW701
R783
C705
R7A3
C715
C713
R781
C704
R778
R779
R780
R782
Q709
R797
R791
Q708
Q706
R793
R792
Q707
R796
D720
Q701
C711
D722 D723
D704
D703
R7A6
R7A9
R7A7
C710
R7A2
D721
C712
R7A0
Q702
R7B0
ZD701
R7A4
R7A5
Q703
R7A8
R7A1
RX701
C714
IC701

Related product manuals