EasyManua.ls Logo

Siemens SIMOTION D455-2 - Connection Diagram; Power Supply of Digital Outputs

Siemens SIMOTION D455-2
146 pages
Print Icon
To Next Page IconTo Next Page
To Next Page IconTo Next Page
To Previous Page IconTo Previous Page
To Previous Page IconTo Previous Page
Loading...
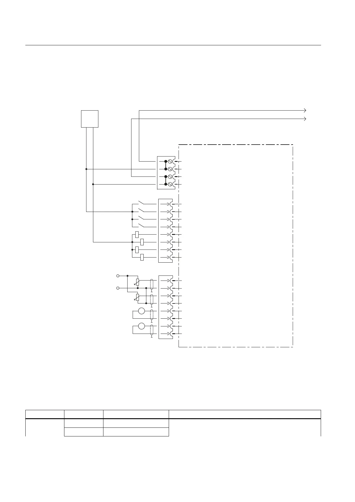
7.3.3.2 Connection diagram
The following figure shows the schematic diagram of the TB30 as well as its connections for
inputs (DI, AI), outputs (DO, AO) and power supply.
'2
'2
'2
'2
',
',
',
',
s9
$2
$2
$2
$2
$,
$,
$,
$,
9
9
0
0
0
0
9
0
0
([W
9
7%WHUPLQDOERDUG
;
;
;
Figure 7-6 TB30 connection diagram
7.3.3.3 Power supply of digital outputs
Table 7-4 Terminal block X424
Terminal Function Technical specifications
+ Power supply Max. current via bridges in the connector: 20 A
+ Power supply
Supplementary system components
7.3 TB30 terminal board
SIMOTION D4x5-2
104 Manual, 04/2014

Table of Contents

Other manuals for Siemens SIMOTION D455-2

Related product manuals