EasyManua.ls Logo

Simplex 4100ES - Page 73

Simplex 4100ES
90 pages
Print Icon
To Next Page IconTo Next Page
To Next Page IconTo Next Page
To Previous Page IconTo Previous Page
To Previous Page IconTo Previous Page
Loading...
8-13
___________________________________________________________________________
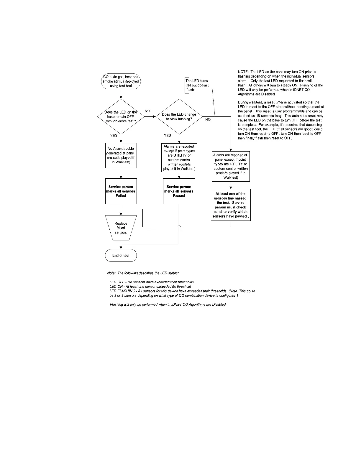
FigureTag FD9-197-02
Figure 8-2. Simultaneous Testing of Multiple Sensor Technologies
_______________________________________________________________________________
With the WalkTest option disabled, the devices will bring in actual alarms at the panel unless
specific custom control is written to prevent this.
_______________________________________________________________________________
With the WalkTest option enabled, the devices won't go into alarm at the panel. Instead the device
that went over threshold will be coded out and a print message will be generated to show that it
passed a functional test.
______________________________________________________________________________
Disable IDNET CO Algorithms,
Continued
122B
Disable IDNET CO
Algorithms without
WalkTest Enabled
123B
Disable IDNET CO
Algorithms with
WalkTest Enabled
firealarmresources.com

Other manuals for Simplex 4100ES

Related product manuals