EasyManua.ls Logo

SONIX SN32F268 - Pin Circuit Diagrams

Default Icon
141 pages
Print Icon
To Next Page IconTo Next Page
To Next Page IconTo Next Page
To Previous Page IconTo Previous Page
To Previous Page IconTo Previous Page
Loading...
SN32F260 Series
32-Bit Cortex-M0 Micro-Controller
SONiX TECHNOLOGY CO., LTD Page 21 Version 1.5
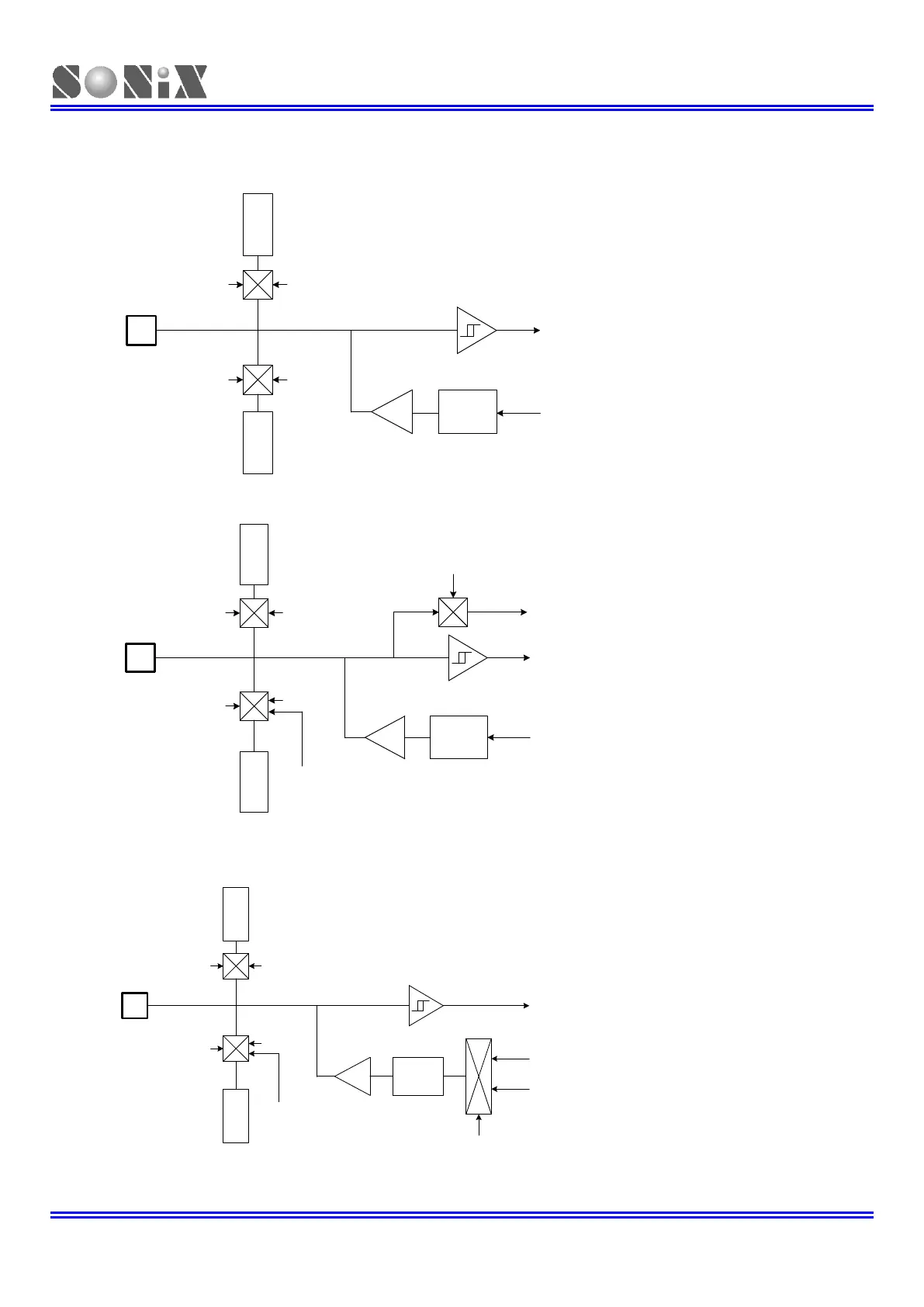
1.6 PIN CIRCUIT DIAGRAMS
Normal Bi-direction I/O Pin.
RPU
Output
Latch
Pin
GPIOn_CFG
I/O Input Bus
I/O Output Bus
GPIOPn_MODE
RPD
GPIOn_CFGGPIOPn_MODE
Bi-direction I/O Pin Shared with Specific Digital Input Function, e.g. SPI, I2C…
RPU
Output
Latch
Pin
GPIOn_CFG
I/O Input Bus
Output Bus
GPIOPn_MODE
RPD
GPIOn_CFG
GPIOPn_MODE
Specific Input Bus
Specific Input Function Control Bit
*. Specific Output
Function Control Bit
*. Some specific functions switch I/O direction directly, not through GPIOn_MODE register.
Bi-direction I/O Pin Shared with Specific Digital Output Function, e.g. SPI, I2C…
RPU
Output
Latch
Pin
GPIOn_CFG
I/O Input Bus
Output Bus
GPIOPn_MODE
RPD
GPIOn_CFG
GPIOPn_MODE
Specific Output Bus
Specific Input Function Control Bit
*. Specific Output
Function Control Bit
*. Some specific functions switch I/O direction directly, not through GPIOn_MODE register.

Table of Contents

Related product manuals