EasyManua.ls Logo

Sony CDP-EX770 - Page 114

Sony CDP-EX770
143 pages
Print Icon
To Next Page IconTo Next Page
To Next Page IconTo Next Page
To Previous Page IconTo Previous Page
To Previous Page IconTo Previous Page
Loading...
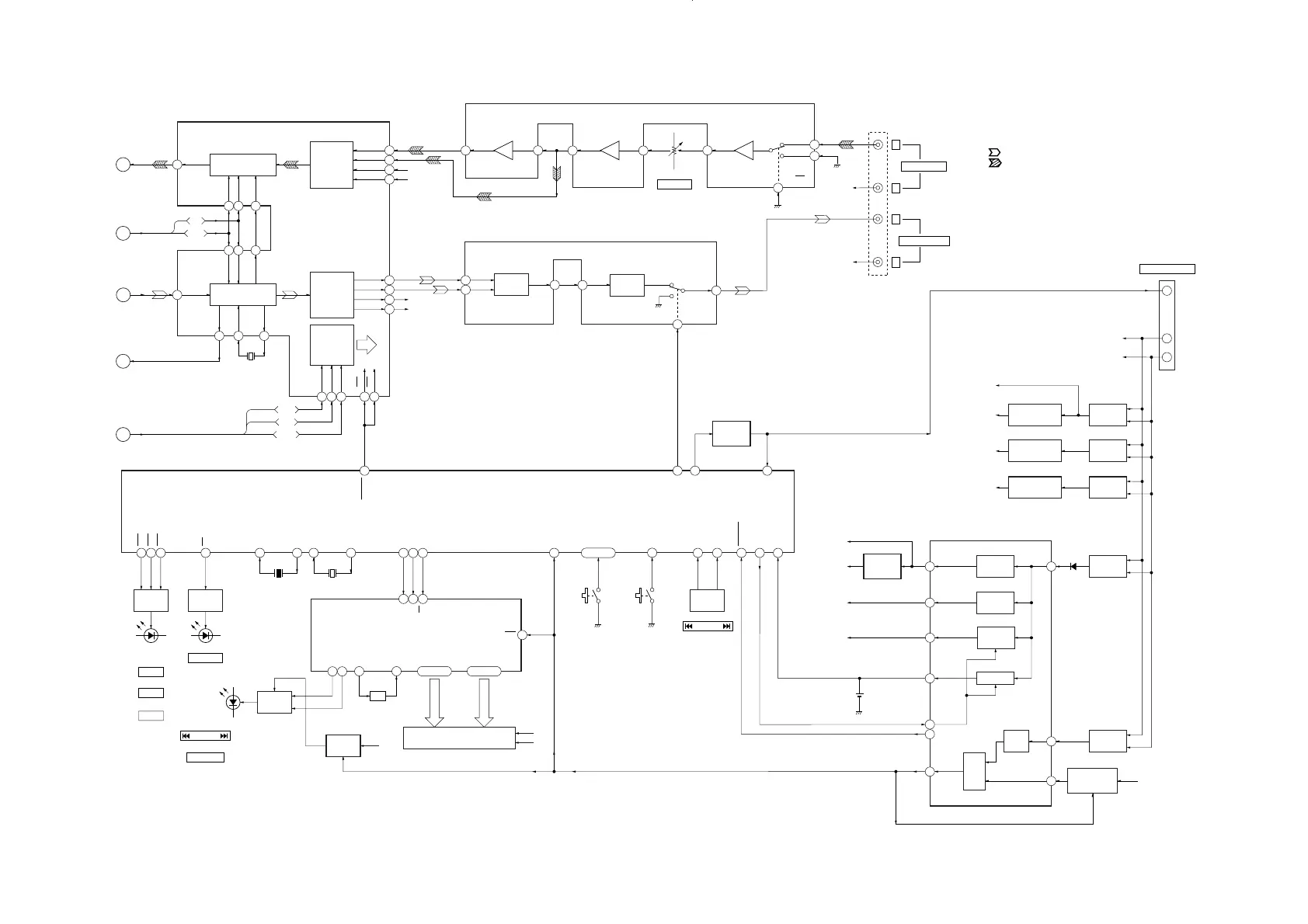
6-2. BLOCK DIAGRAM (2/2)
– 35 –
– 36 –
MDX-EX77
ACF1
S408
(POWER)
+3.3V
L1
L2
R1
R2
R-CH
1
2
56
55
30
32
41
39
D/A
CONVERTER
CIRCUIT
A/D
CONVERTER
CIRCUIT
I/O CIRCUIT
12
I/O CIRCUIT
27
24
23
26 25
22
21
19
CPU
INTERFACE
5
R-CH
MIC2
LINE2
LINE/MIC
SWO2
RV801
REC LEVEL
INV2+AD2
SWI2
–AD2INLP
INLM
INRP
INRM
R-CH
LINE AMP
IC101(1/2)
ADDT
ADDT
A
B
10 11 15
28 26 22
BCK
LRCK
D
LRCK, BCK
LRCK1
BCK1
MCKI
LRCK2
BCK2
256CK
DADT
DADT
17
+DA2
16
–DA2
MIXING
AMP
15
14
LPIN2
DAO2
LOW-PASS
FILTER
4
1
LINEO2
MUTE
A/D, D/A
CONVERTER
IC201
MIXING AMP,
LOW-PASS FILTER
IC101(2/2)
J101
E
512FS
25 36 35
512FS
XIN
XOUT
X201
22MHz
20
19 21
16
18
SCLK
LATCH
C
SWDT, SCLK, LATCH
SWDT
83
SHIFT
MODE
LATCH
RES
DPD
ADARES
93
MUTE
46
BUS-OUT
59
AUBK
55
54 56
FS32
FS44
FS48
LED DRIVE
Q454-456
D734
32kHz
D734-736
D735
44.1kHz
D736
48kHz
61
AIN
LED DRIVE
Q461
D733
ANALOG IN
28 27
X402
12MHz
XIN
XOUT
25 24
X401
32.768kHz
XIN-T
XOUT-T
71
72 73
FLDATA
FLCLK
FLCS
62
63 61
DAT
CLK
CS
58 59
OSCO
OSCI
OSC
2
1
P1
P2
LED DRIVE
Q701, 702
D731, 732
D731
SELECTOR
D732
ENTER/YES
IC701
FLUORESCENT INDICATOR
TUBE DRIVER
SYSTEM CONTROLLER
IC401(2/2)
5 – 39, 4
S1 – S36
FLUORESCENT INDICATOR TUBE
FL701
40 – 54
D1 – D15
ACF1
ACF2
13
PDOWN
9
TIMER
51 50
JOG0
JOG1
ROTARY
ENCODER
S741
SELECTOR
3 – 5
20
SYS-RST
60
RST
S701 – S706,
S711 – S714,
S722 – S726
KEY0
ı
KEY2
36
STBY
23
BACK
AUDIO BUS
BUFFER
Q351
1
PH5V
+3.3V
REGULATOR
IC192
+5V
REGULATOR
+3.3V
(MDM)
5
SYS3.3
+3.3V
REGULATOR
+3.3V
(SYSTEM)
6
BACK
BACK-UP
+5V
DIGITAL,
MOTOR, HEAD
4
ANA5
+5V
REGULATOR
+5V
(ANALOG)
2
STBY
12
SRESET
BA501
LITHIUM
BATTERY
9
PWR
DOWN
B+ SWITCH
Q703
3
VCC
D024
RECT
D001, 002
AC
DETECT
7
AC
RECT
D005, 006
8
CDI
DELAY
CIRCUIT
+3.3V
POWER DETECT
SWITCH
Q501, 502
RECT
D008, 009
–29V REGULATOR
Q521, 522
–29V
(IC701)
RECT
D003, 004
–6V REGULATOR
IC551
–6V
(IC101)
RECT
D017, 018
+6V REGULATOR
IC541
+6V
(IC101)
4
2
6
ACF2
AU BUS
AC
AC
+12V
LOADING
MOTOR DRIVER
TO FL701
CN501
05
REGULATOR
IC501
MDS-EX77
L
R
MD ANALOG IN
L
R
MD ANALOG OUT
R-CH
SYSTEM CONTROL
SIGNAL PATH
: PLAY
: REC

Related product manuals