EasyManua.ls Logo

Sony CDX-616 - BLOCK DIAGRAM - CD TEXT DECODER;BUS CONTROL;POWER SUPPLY Section

Sony CDX-616
76 pages
Print Icon
To Next Page IconTo Next Page
To Next Page IconTo Next Page
To Previous Page IconTo Previous Page
To Previous Page IconTo Previous Page
Loading...
CDX-616
– 21 –
– 22 –
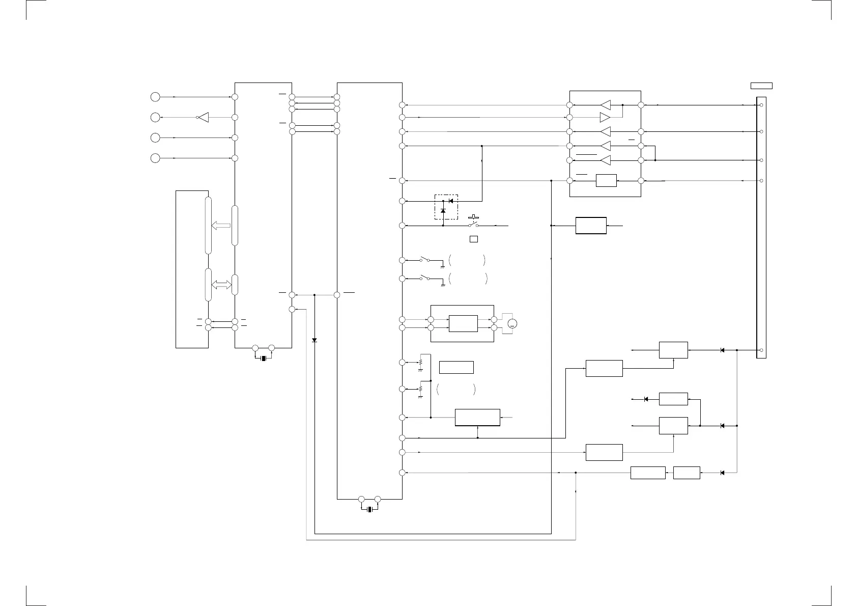
7-2. BLOCK DIAGRAM – CD TEXT DECODER/BUS CONTROL/POWER SUPPLY Section –
76
77
A
WFCK
CSI
CSO
CCLK
CSI
REQ
BUSYBUSY
CCLK
SCOR
WFCK
8
9
SCLK
SSI
SYSTEM CONTROLLER
IC201 (2/2)
05
CD TEXT DECODER
IC501
S-RAM
IC502
(Page 20)
B
SCLK
IC503
SBSO
(Page 20)
C
(Page 20)
D
SCOR
(Page 20)
11 – 13, 15 – 19 10 – 3, 25, 24, 21, 23, 2, 26, 1
11 – 18, 64 – 69, 74
DO0 – DO7
20 – 27
DATA0 – DATA7
A0 – A14
ADD0 – ADD14
CE
CE
WE
WE
CSO
REQ
BUCK
D501
XTAL
EXTAL
28
78
RESET
75
X501
10MHz
30
29
RST
MAG.SW
MGLK
EXTAL
XTAL
X201
8MHz
M
1
7
4
5
70
58
ELV.R
ELV.F
ELEVATOR
MOTOR DRIVE
ELEVATOR MOTOR DRIVE
IC301
FIN
RIN
OUT1
OUT2
M104
(ELEVATOR)
57
SW201
MAGAZINE EJECT
END DETECT
SW202
MAGAZINE IN/OUT
DETECT
60
213
8
7
69
30
B.UP
DATA
CLK
BUSON
RST
SCK
SO
SI
68
BU.CHK
CD.ON
BUS.ON
W.UP
EJECT
7
5
4
6
2
REGULATOR
Q303
+5V
REGULATOR
Q307
MICON +5V
MICON +5V
D313
RESET SIGNAL
GENERATOR
IC304
SERVO +5V,
DAC +5V
MICON +5V
MICON +5V
RST
LEVEL SHIFT
D307
BATTERY CHECK
Q301, 302
D308
D306
+9V
REGULATOR
Q309
REGULATOR
CONTROL SWITCH
Q308
REGULATOR
CONTROL SWITCH
Q306
REFERENCE VOLTAGE
SWITCH
Q201
LINEAR POSITION
SENSOR
D309
SERVO +9V
D311
121
411
9
610
ELV.ON
MCK
RV201
38
EHS
39
AVREF
37
RESET
SWITCH
RST
BUSON IN
CLK
DATA
LOF
SCK
SO
SI
BUSON OUT
BUSON OUT
RESET
RV202
ELEVATOR HEIGHT
SENSOR
55
48
50
49
62
64
SW301
6
BUS INTERFACE
(FOR SONY BUS)
IC302
CN901 (2/2)
(FOR SONY BUS)
CONTROL
20
27
62
63
7
6
5
4
56
79
78
77
76
74
32 31
61

Related product manuals