EasyManua.ls Logo

Sony HBD-E290 - Schematic Diagram - AMP Board (1;3)

Sony HBD-E290
102 pages
Print Icon
To Next Page IconTo Next Page
To Next Page IconTo Next Page
To Previous Page IconTo Previous Page
To Previous Page IconTo Previous Page
Loading...
HBD-E190/E290/E490/E690
HBD-E190/E290/E490/E690
4848
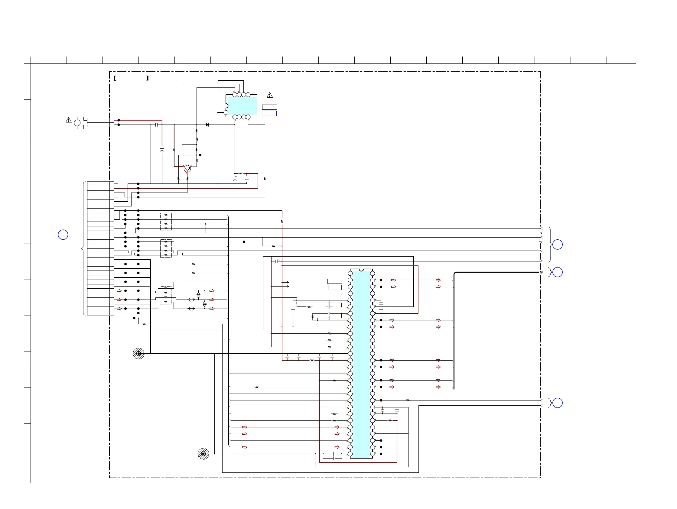
5-19. SCHEMATIC DIAGRAM - AMP Board (1/3) - • See page 55 for IC Block Diagrams.
Ver. 1.1
1
A
B
C
D
E
F
G
H
I
J
K
2 3 4 5 6 7 8 9 10 11 12 13 14 15 16 17
AMP BOARD (1/3)
2
1
3
4
5
6
8
9
7
0
0
1.8
0
3.3
1.6
1.6
32.5
1.6
1.6
0
0
0.6
1.1
1.8
3.3
0
3.3
3.3
3.3
0.2
1.6
1
3.3
0
1.6
1.6
0
3.3
3.3
3.3
3.3
0
0
0
1.8
3.3
3
1.7
1.7
0
3.312
0.812
12
0
0.8
SR Right +
SR Left -
Center -
SW -
SW +
Center +
Right +
Left -
AMP_D3
AMP_D2
AMP_D1
AMP_LRCK
SHIFT
SCDT
XSOFT_MUTE
NS_INIT
XPG_MUTE
AMP_MCK
AMP_D4
AMP_BCK
TP3030
TP3006
TP3031
TP3230
TP3029
TP3231
L3051
10uH
470R3023
470
R3024
C3027 4700p
C3026 0.047
C3028 0.047
C3029 4700p
IC3001
TAS5538DGGR
1
PWM_HPM_L
2
PWM_HPP_L
3
PWM_HPM_R
4
PWM_HPP_R
5
AVSS
6
PLL_FLTM
7
PLL_FLTP
8
VR_ANA
9
AVDD
10
ASEL_VACS2
11
MCLK
12
OSC_RES
13
DVSS2_CORE
14
DVDD2_CORE
15
VACS_1
16
XRESET
17
XHP_SEL
18
XPDN
19
XMUTE
20
SDA
21
SCL
22
LRCK
23
SCLK
24
SDIN1
25
SDIN2
26
SDIN3
27
SDIN4
28
VR_DIG
29
SDOUT
30
SCLKO
31
LRCLKO
32
TEST
33
PSVC
34
XBKND_ERR
35
DVDD1_CORE
36
DVSS1_CORE
37
V
ALID
38
PWM_M_1
39
PWM_P_1
40
PWM_M_2
41
PWM_P_2
42
PWM_M_3
43
PWM_P_3
44
PWM_M_4
45
PWM_P_4
46
PWM_M_7
47
PWM_P_7
48
PWM_M_8
49
PWM_P_8
50
AVDD_PWM
51
AVSS_PWM
52
VR_PWM
53
PWM_M_5
54
PWM_P_5
55
PWM_M_6
56
PWM_P_6
TP3043
TP3045
TP3051
10kR3059
10kR3060
10kR3033
TP3046
TP3042
TP3052
C3021
10
C3022
10
C3014 0.1
C3013 10
C3025
0.1
C3042
0.1
C3031
0.1
C3041
0.1
C3032
0.1
C3033
0.1
C3023
10
100
C3050
16V
0R3043
0R3042
47R3041
15kR3022
18kR3021
0
R3028
JL3409
AMP_D4
EB3003
TP3025
10k
R3061
EB3008
NS_INIT
AMP_MCK
SCDT
SHIFT
AMP_BCK
AMP_LRCK
AMP_D2
AMP_D1
AMP_D3
XPG_MUTE
XSOFT_MUTE
TP3002
TP3022
TP3009
SL3003
TP3015
TP301
1
TP3019
SL3005
SL3006
TP3020
TP3017
TP3007
TP3018
TP3010
TP3004
SL3004
JL3026
JL3022
JL3020
JL3019
JL3018
JL3017
JL3015
JL3013
JL3012
JL3011
JL3010
JL3009
JL3008
JL3007
JL3004
JL3002
JL3001
10kR3062
RB3001
100
RB3002
100
TP3008
TP3001
47
R3072
47
R3073
RB3003
47
CN3503
DGND
AMP_D2(SL/SR)
DGND
AMP_D3(C/SW)
DGND
AMP_D1(FL/FR)
DGND
AMP_LRCK
DGND
AMP_BCK
DGND
AMP_MCK
DGND
DAMP_XMUTE
DAMP_XPDN
DAMP_XRST
XWARN
DC_DET
SD
EN
DAMP_SDA
D3.3V
DMAP_SCL
D3.3V
FAN_CONT
FAN GND
FAN GND
FAN_ON
+12V
+12V
30P
27
28
29
30
23
24
25
26
19
20
21
22
15
16
17
18
11
12
13
14
7
8
9
10
3
4
5
6
1
2
IC3001
STREAM
PROCESSOR
IC B/D
D3.3V
DGND
1
2
C3504
0.1
JL3504
L3501
22uH
C3505
47
25V
0
R3544
C3503
100
16V
JL3505
C3502
0.1
DA2J10100L
D3501
CN3501
2P
DC-FAN -
DC-FAN +
JL3506
Q3501
DC FAN
CONTROL
DSC500100L
1k
R3501
1
VOUT
2
FB
3
GND
4
N.C
5
EN
6
N.C
7
N.C
8
VCC
9
FIN(GND)
JL3031
JL3032
JL3033
JL3034
6.8k
R3504
0
R3505
0
R3506
1.8k
R3543
1k
R3502
470
R3507
IC3501
BD00GC0WEFJ-SE2
IC3501
DC FAN DRIVER
IC B/D
M1
(FAN)
M
C
MB148 BOARD
(6/9)
CN5904
(Page 42)
1
AMP BOARD
(2/3)
(Page 49)
3
AMP BOARD
(2/3)
(Page 49)
2
AMP BOARD
(2/3), (3/3)
(Page 49),
(Page 50)
0
R3074

Table of Contents

Related product manuals