EasyManua.ls Logo

Sony HCD-CX4iP - Page 33

Sony HCD-CX4iP
56 pages
Print Icon
To Next Page IconTo Next Page
To Next Page IconTo Next Page
To Previous Page IconTo Previous Page
To Previous Page IconTo Previous Page
Loading...
HCD-CX4iP/CX5iP
33
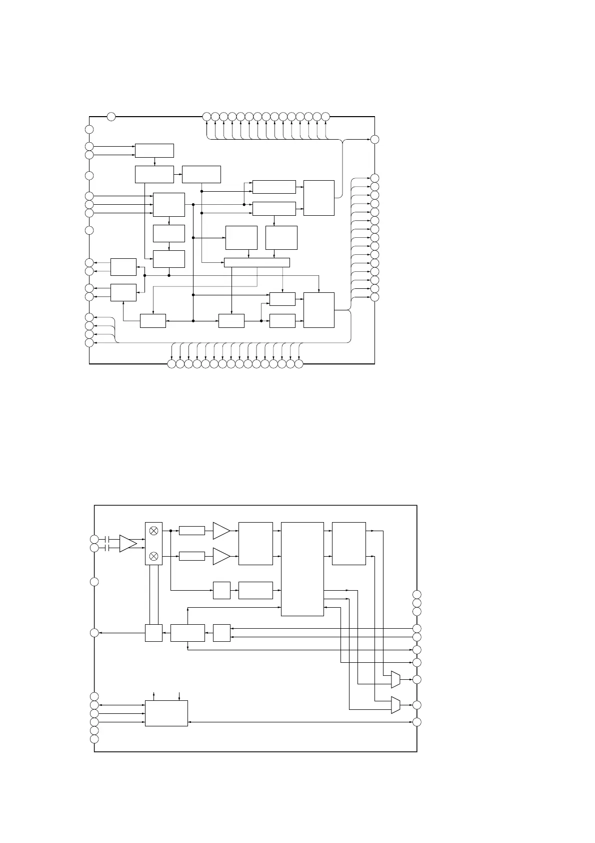
FL Board –
IC601 PT6302LQ-010
SEGMENT
DRIVER
GRID
DRIVER
CG-RAM
ADDRESS SELECTOR
DC-RAM
CG-ROM
8 BIT
SHIFT
REGISTER
TIMING
GENERATOR 2
TIMING
GENERATOR 1
COMMAND
DECODER
CONTROL
CIRCUIT
PORT
DRIVER
WRITE
ADDRESS
COUNTER
READ
ADDRESS
COUNTER
GR1
32
SG20
16
SG19
15
GR2
33
OSCI
50
VSS
49
VDD
56
RSTB
52
OSCO
51
AD-RAM
DUTY CONTROL
OSCILLATOR
DIGIT CONTROL
CLKB 54
DIN
55
CSB 53
P1 57
P2
58
AD
DRIVER
AD2
59
AD1
60
SG4
64
SG3
63
SG2
62
SG1
61
SG3531
SG3430
SG3329
SG3228
SG3127
SG3026
SG2925
SG2824
SG2723
SG2622
SG2521
SG2420
SG2319
SG2218
SG2117
SG18
14
SG17
13
SG16
12
SG15
11
SG14
10
SG13
9
SG12
8
SG11
7
SG10
6
SG9
5
SG8
4
SG7
3
SG6
2
SG5
1
GR3
34
GR4
35
GR5
36
GR6
37
GR7
38
GR8
39
GR9
40
GR10
41
GR11
42
GR12
43
GR13
44
GR14
45
GR15
46
GR16
47
VEE
48
– TUNER Board –
IC901 RS5B700-0002E2
1FRF1
2FRF2
3GNDRF
14 IISD
17
16
X2
X1
18 VDD
19 GND
20 VDDRF
4CP2
8CK
7LA
6
5
IIC/RDSI
NC
13 LRCK/LOUT
9VDD
10GND
11 DA
FM LNA FILTER
FILTER
AGC AMP
AGC AMP
A/D
CONVERTER
D/A
CONVERTER
DIGITAL
SIGNAL
PROCESSING
SERIAL
INTERFACE/
REGISTERS
A/D
CONVERTER
CLOCK
GENERATOR
AGC
DET
LOSC XSOC
15 CP1
12 BCLK/ROUT

Related product manuals