EasyManua.ls Logo

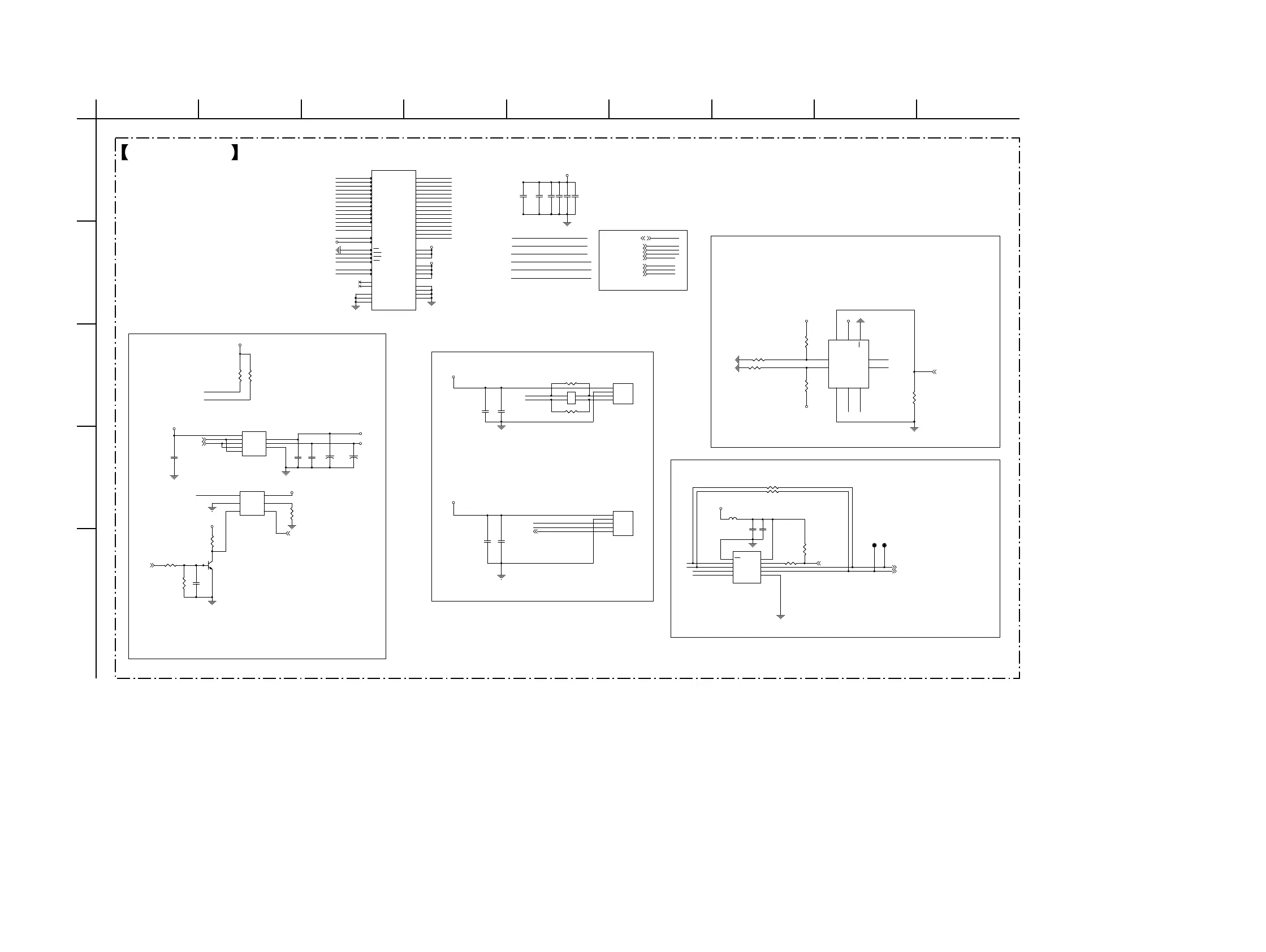
Sony HCD-ECL5 - 5-5. SCHEMATIC DIAGRAM - MAIN Board (3;7)

Sony HCD-ECL5
38 pages
Print Icon
To Next Page IconTo Next Page
To Next Page IconTo Next Page
To Previous Page IconTo Previous Page
To Previous Page IconTo Previous Page
Loading...
HCD-ECL5
HCD-ECL5
2121
5-5. SCHEMATIC DIAGRAM - MAIN Board (3/7) -
A
386
E
2 9
D
5
B
C
714
(3/7)MAIN BOARD
SDRAM
USB PORT
USB POWER SWITCH
RES_SWITCH
USB SWITCH
S=1:2ĺON 1ĺOFF
S=0:1ĺON 2ĺOFF
S=1:2ĺON 1ĺOFF
S=0:1ĺON 2ĺOFF
DQ[0..15]
RAS#
CAS#
BA[0..1]
DQM[0..1]
MA[0..11]
DCLK
WE#
0AB0ABD
1AB1ABD
DBA1
DQ8
DQ14
MA11
DRAS#
MA2
DQ15
MA5
DQ10
MA4
DQ13
MA8
DBA0
DQM1
DQ9
SDCLK
MA9
DQ11
MA3
MA6
DQM0
MA7
MA0
DCAS#
DWE#
MA10
DQ12
MA1
DQ2
DQ5
DQ1
DQ6
DQ4
DQ3
DQ0
DQ7
#EW#EWD
RAS#DRAS#
#SAC#SACD
KLCDKLCDS
USB_5V_IN
DP
DM
D+
D-
DP
LN_DM
LN_DP
DM
USB_5V_IN
USB_EN
USB_FAULT
LN_DM
LN_DP
LN_DM
LN_DP
DP
DM
DQM[0..1](2)
BA[0..1](2)
WE#(2)
CAS#(2)
DCLK(2)
MA[0..11](2)
DQ[0..15](2)
RAS#(2)
USB_EN
USB_FAULT
RSW_EN
Ipod_Det
USBSW_SEL
USB_DP
USB_DM
USB_FAULT
USB_EN
10uF/10V/Y5V10uF/10V/Y5V
DRAM
VDET=2V
VDET=2.68V
CD MODE USE U10
DVD MODE USE U12
DVD MODE DON'T USE
DVD MODE USE
DVD MODE DON'T USE
SD33
SD33
SD33
SD33
USB_VCC1
STB_5V
USB_VCC1
USB_VCC2
USB_VCC2
VCC_D
VCC_D
DVCC3
USB_VCC1
STB_3.3V
STB_3.3V
DVCC3
1
2
3
4
1
2
3
4
5
7
1
2
3
4
8
5
6
1
2
4
12
5
7
9
8
10
46
11
13
15
16
17
18
19
35
22
23
24
25
26
14
41
29
30
31
32
33
34
36
37
38
39
40
43
42
44
52
45
47
49
48
50
51
53
54
20
21
3
6
27
28
4
61
2
3
5
1
2
3
4
1
2
3
4
5
6
7
8
9
10
7
1
2
3
4
8
56
9
10
C102
100pF/50V/NP0
C102
100pF/50V/NP0
XP7
4PIN/2.0mm
XP7
4PIN/2.0mm
C980.1uF/25V/Y5V C980.1uF/25V/Y5V
R771 0R771 0
R954.7K R954.7K
XP8
5PIN/2.0mm
XP8
5PIN/2.0mm
220uF/16V
CE14
220uF/16V
CE14
R92
75K/1%
R92
75K/1%
Q9
NC/NPN_3DG3904M
Q9
NC/NPN_3DG3904M
R106
NC/100K
R106
NC/100K
CB2
0.1uF/25V/Y5V
CB2
0.1uF/25V/Y5V
U10
G556B1-P1U
U10
G556B1-P1U
U8
SDRAM_64Mb_M12L64164A-7T
U8
SDRAM_64Mb_M12L64164A-7T
C950.1uF/25V/Y5V C950.1uF/25V/Y5V
R103
NC/4.7K
R103
NC/4.7K
R93 49.9K/1%R93 49.9K/1%
R104
10K
R104
10K
R94
10K
R94
10K
220uF/16V
CE13
220uF/16V
CE13
R90
43.2K/1%
R90
43.2K/1%
C103
0.1uF/25V/Y5V
C103
0.1uF/25V/Y5V
FB17 500/500mAFB17 500/500mA
C101
100pF/50V/NP0
C101
100pF/50V/NP0
C34
0.1uF/50V/X7R
C34
0.1uF/50V/X7R
R160
NC/10K
R160
NC/10K
R102
NC/15K/1%
R102
NC/15K/1%
R772 0R772 0
R964.7K R964.7K
R91 49.9K/1%R91 49.9K/1%
C961000pF/50V/X7R C961000pF/50V/X7R
U12
NC/MP6515
U12
NC/MP6515
NC/FL2NC/FL2
CB1
0.1uF/25V/Y5V
CB1
0.1uF/25V/Y5V
C105
NC/0.1uF/25V/Y5V
C105
NC/0.1uF/25V/Y5V
C970.1uF/25V/Y5V C970.1uF/25V/Y5V
R105 1KR105 1K
C1000.1uF/25V/Y5V C1000.1uF/25V/Y5V
U9
NX3DV42GU
U9
NX3DV42GU
R506 NC/0R506 NC/0
TP41TP41
C104C104
U13
SGM7227
U13
SGM7227
CB3
0.1uF/25V/Y5V
CB3
0.1uF/25V/Y5V
TP40TP40
C990.1uF/25V/Y5V C990.1uF/25V/Y5V
C35
0.1uF/50V/X7R
C35
0.1uF/50V/X7R
R507 NC/0R507 NC/0
1
2
3
4
1
2
3
4
5
IN
EN1
/OC1
/OC2
EN2
OUT1
OUT2
GND
VCC
DQ0
DQ1
VSSQ
DQ2
DQ3
VCCQ
DQ4
DQ5
VSSQ
DQ6
DQ7
DQML
WE
CAS
RAS
CS
A11
A10/AP
A0
A1
A2
A3
VCC
VSS
A4
A5
A6
A7
A8
A9
NC
CKE
CLK
DQMH
NC
VCCQ
DQ8
DQ9
VSSQ
DQ10
DQ11
VCCQ
DQ12
DQ13
DQ14
DQ15
VSS
BA0/A13
BA1/A12
VCCQ
VSSQ
VCC
VSS
/FAULT
OUTIN
GND
/EN
ILIM
D+
D-
GND
HSD1-
HSD1+
HSD2-
HSD2+
OE
Vcc
S
HSD1+
VCC
S
D+
D-
HSD2-
GNDHSD1-
HSD2+
OE
++ ++

Related product manuals