EasyManua.ls Logo

Sony HCD-EX600 - Page 47

Sony HCD-EX600
72 pages
Print Icon
To Next Page IconTo Next Page
To Next Page IconTo Next Page
To Previous Page IconTo Previous Page
To Previous Page IconTo Previous Page
Loading...
HCD-EX600/EX700/EX900
47
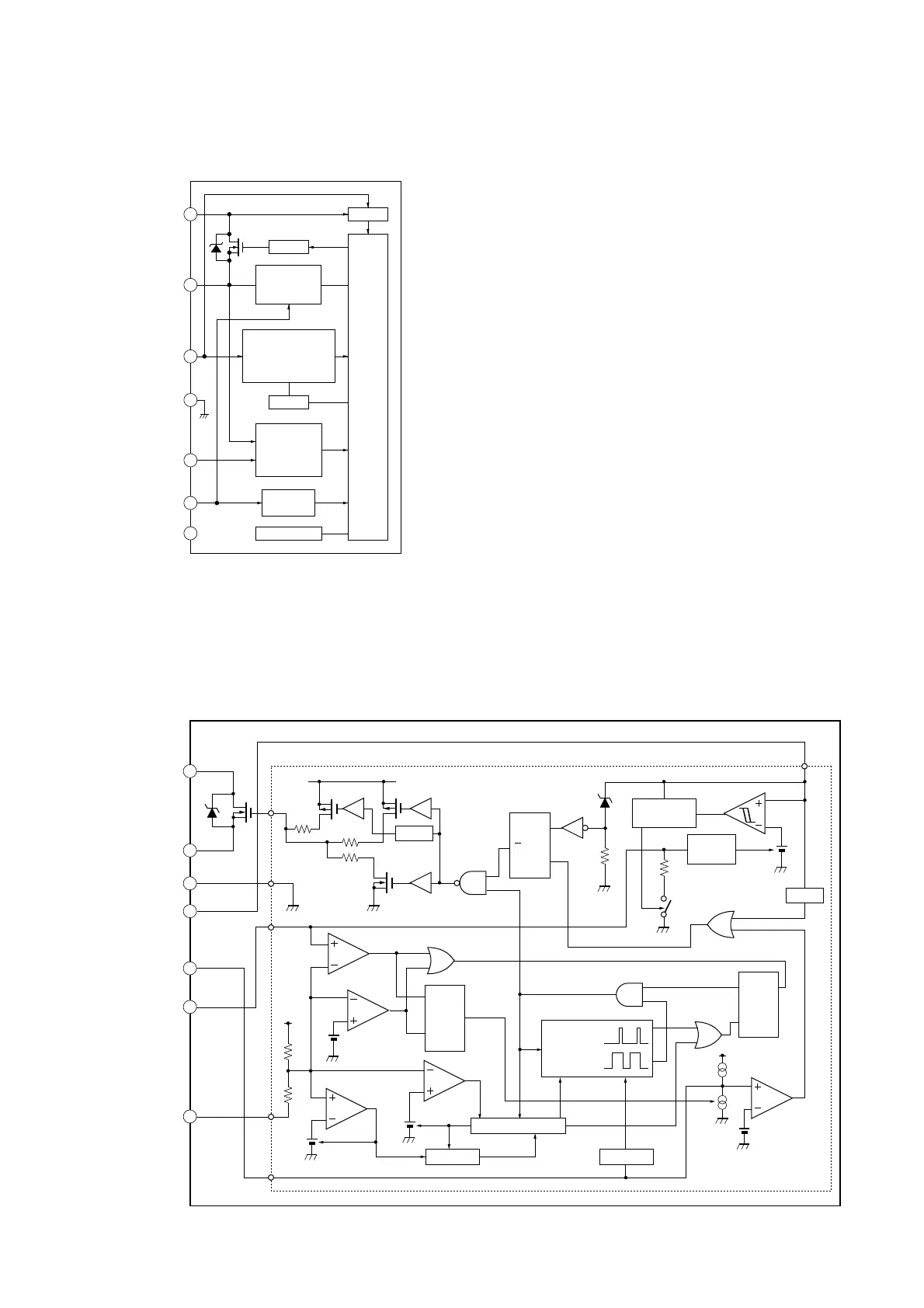
IC930 STR-Y6766 (AMP SMPS Board (2/2)) (HCD-EX600)
IC965 STR-Y6763 (AMP SMPS Board (2/2)) (HCD-EX700)
IC965 STR-Y6763 (AMP SMPS Board (2/2)) (HCD-EX900)
IC931 STR-X6768N (AMP SMPS Board (2/2)) (HCD-EX700)
IC931 STR-X6768N (AMP SMPS Board (2/2)) (HCD-EX900)
D 1
S/GND
2
VCC/OVP 3
GND 4
BD
6
FB/OLP 5
STARTUP
LOGIC
DRIVER
LATCH
OVER CURRENT
PROTECTION/
BOTTOM-SKIP
UNDER VOLTAGE
LOCK OUT/
REGULATOR/
CONSTANT CURRENT
FEEDBACK/
STANDBY
OVERLOAD
PROTECTION
BOTTOM
DETECTION
NC 7
OSCILLATOR
REG &
ICONST
BURST
CONTROL
START
STOP
BURST
OVP
DELAY
DRIVE
REG
PROTECTION
LATCH
COUNTER
SOFT START
OSC
Max ON
BOTTOM SELECTER
R
S
Q
S
R
Q
R
S
Q
BSD
FB
OCP
BD
OLP
D 1
S 2
GND 3
VCC
4
SS/OLP
5
FB
6
OCP/BD
7

Table of Contents

Related product manuals