EasyManua.ls Logo

Sony HCD-EX88 - Block Diagram -Display;Power Section

Sony HCD-EX88
74 pages
Print Icon
To Next Page IconTo Next Page
To Next Page IconTo Next Page
To Previous Page IconTo Previous Page
To Previous Page IconTo Previous Page
Loading...
HCD-EX66/EX88/EX99
HCD-EX66/EX88/EX99
1919
26
I-KEY0
I-KEY1
I-KEY2
83
I
86
45
I
53
56
I
79
SEG0
I
SEG32
COM3
I
COM0
25
24
29
I-RMC
+12V
PVDD
3
REMOTE CONTROL
SIGNAL RECEIVER
IC301
S301,303–309,
312–316
KEY MATRIX
ND301
LIQUID
CRYSTAL
DISPLAY
PANEL
27
I-PROTECT-F
VREF
PROTECT-F
SYSTEM CONTROL
IC302 (3/3)
RECT
D943
VOLTAGE
DETECT
IC932 (EX88)
IC932 (EX99)
VOLTAGE
DETECT
IC966 (EX88)
IC966 (EX99)
K
38
O-SUB-ON
34
I-V2-MONI
37
O-MAIN-ON
39
O-VBUS-ON
40
I-VBUS-OCP
43
O-LCD-LED
12
SUB CLOCK
X301
32.768kHz
X302
20MHz
13
SUB CLOCK
15
MAIN CLOCK
16
MAIN CLOCK
+9V
+3.3V(A)
+5.7V REG
Q301
E+4V
D301,302
LCD BACK
LIGHT
5
O-DIMMER
10
O-VOL-LED
28
I-AC-CUT
2
VDD
1
OUT
LED
DRIVER
Q303
DIMMER
CONTROL
Q302
LED
DRIVER
Q304
RESET
Q310
RESET
IC307
I-RST
4
1
4
6
7
3
VREF
K
4
3
VREF
VOLTAGE
DETECT
IC932
K
4
3
VOUT
4
VIN
VCONT
2
OUT
1
VDD
V2
V2
PVDD
+12V
+3.3V(C)
+3.3V(A)
+9V
VBUS+5V
2
OUT
V2
V2
PVDD
EX88/EX99
EX66
PVDD
EX66
EX88/
EX99
1
VDD
2
3 1
1
OVER CURRENT
DETECT
Q600,601 (EX88)
Q602,603 (EX99)
+19V REG (EX88)
+22V REG (EX99)
Q965
POWER
CONTROL
Q934,935
POWER
ON/OFF
Q932
D937
DC-DC
CONVERTER
IC931 (EX88)
IC931 (EX99)
D941
T901
DC-DC CONVERTER
TRANSFORMER (MAIN)
T903
DC-DC CONVERTER
TRANSFORMER (SUB)
T901
DC-DC CONVERTER
TRANSFORMER
D
VCC
FB
OCP/BD
DC-DC
CONVERTER
IC965 (EX88)
IC965 (EX99)
D
VCC/OVP
BD
FB/OLP
VCC/OVP
BD
FB/OLP
DC-DC
CONVERTER
IC930
AEEUHYLDWLRQ
EA SDXGL AUDELD PRGHO
D
PH930
ISOLATION
VOLTAGE
DETECT
Q930
1
3
6
5
1
3
6
5
PH931
ISOLATION
PH965
ISOLATION
PH930
ISOLATION
POWER
CONTROL
Q933
VOUT
4
VIN
E+4V
+3.3V(B)
+13V
M+7V
2
SW
VBUS+5V REG
IC703 (EX66)
IC703 (EX88)
IC703 (EX99)
2
5
IN
1
VOUT
4
1
VIN
2
3
+9V REG
IC701 (EX66)
IC701 (EX88)
IC701 (EX99)
D315
VC
SS
+4V REG
IC700 (EX66)
IC700 (EX88)
IC700 (EX99)
+7V REG
IC702 (EX66)
IC702 (EX88)
IC702 (EX99)
1
POWER
CONTROL
Q970
STANDBY
CONTROL
Q308,309
POWER
CONTROL
Q702,703
VBUS OCP
DETECT
Q704
POWER
CONTROL
Q700,701
POWER
CONTROL
Q601,602
D972
D970
+22V
LIMITER
Q930
D934
D940
RECT
D967
RECT
D965
F931
VOLTAGE DETECT
IC604
+12V REG
IC602
VOLTAGE DETECT
IC603 (EX66)
IC603 (EX88)
IC603 (EX99)
D967
RECT
D981
+12V REG
IC602 (EX88)
IC602 (EX99)
POWER
CONTROL
Q602,603 (EX88)
Q600,601 (EX99)
42
O-STBY-SW
F901
L901,902 (EX88/EX99)
L903 (EX66)
L904 (EX66: EA MODEL)
AC IN ~
RECT
D901 (EX88)
D902 (EX66/EX99)
TH901 (EX66)
TH902 (EX88/EX99)
D303,305,307,
309,310
C
CD SECTION
D
TUNER/AUDIO
SECTION
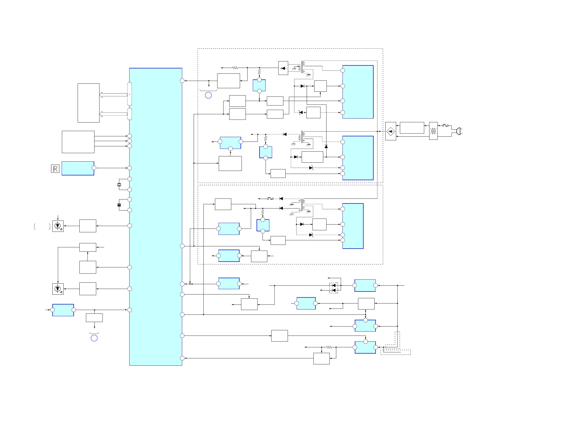
5-3. BLOCK DIAGRAM –DISPLAY/POWER Section –
(Page 17)
(Page 18)

Table of Contents

Related product manuals