EasyManua.ls Logo

Sony HCD-GNZ7D - Schematic Diagram - Video Section

Sony HCD-GNZ7D
108 pages
Print Icon
To Next Page IconTo Next Page
To Next Page IconTo Next Page
To Previous Page IconTo Previous Page
To Previous Page IconTo Previous Page
Loading...
5454
HCD-GNZ7D/GNZ8D/GNZ9D
HCD-GNZ7D/GNZ8D/GNZ9D
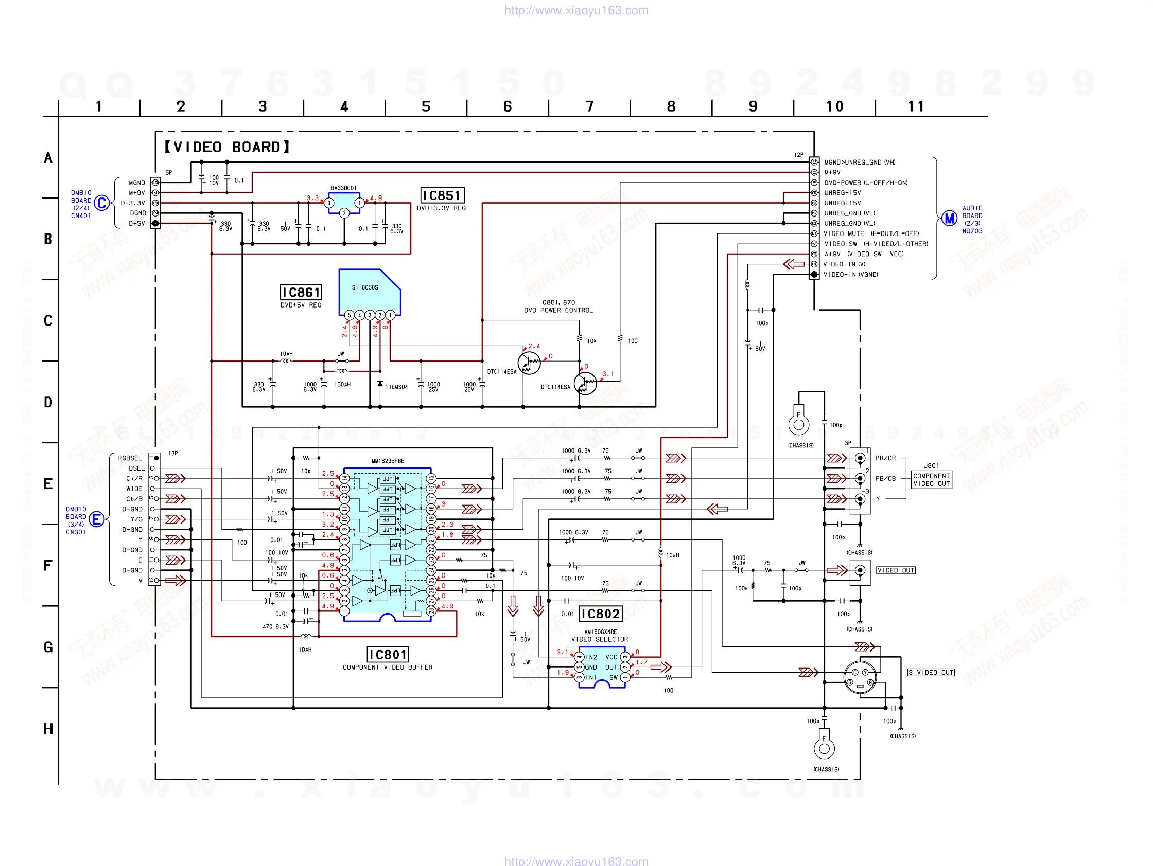
7-19. SCHEMATIC DIAGRAM — VIDEO SECTION —
C801
C802
C803
C804
C811
C812
C813
C814
C815
C816
C823
C825
L801
R803
R806
C850C862C863C865 L861
L862
R870R871
C872
C873
C841
C842
C843C844
C840
IC851
C851
C824
R817
C852
C835
R811
R812
FB817
C832
L802
C853
C854
IC801
IC861
NO851
C866 C856
R861
Q861
Q870
R804
FB816
FB815
FB814
FB813R813
R814
R815
R816C822
C821
C820
C819
FB811R810
FB812
C818
R831
C833
R818
J803
J801
R805 C831
EP851
EP801
J802
CN851
CN801
FB831
D861
R800
IC802
(Page 46)
(Page 47)
(Page 51)
w
w
w
.
x
i
a
o
y
u
1
6
3
.
c
o
m
Q
Q
3
7
6
3
1
5
1
5
0
9
9
2
8
9
4
2
9
8
T
E
L
1
3
9
4
2
2
9
6
5
1
3
9
9
2
8
9
4
2
9
8
0
5
1
5
1
3
6
7
3
Q
Q
TEL 13942296513 QQ 376315150 892498299
TEL 13942296513 QQ 376315150 892498299
http://www.xiaoyu163.com
http://www.xiaoyu163.com

Table of Contents

Related product manuals