EasyManua.ls Logo

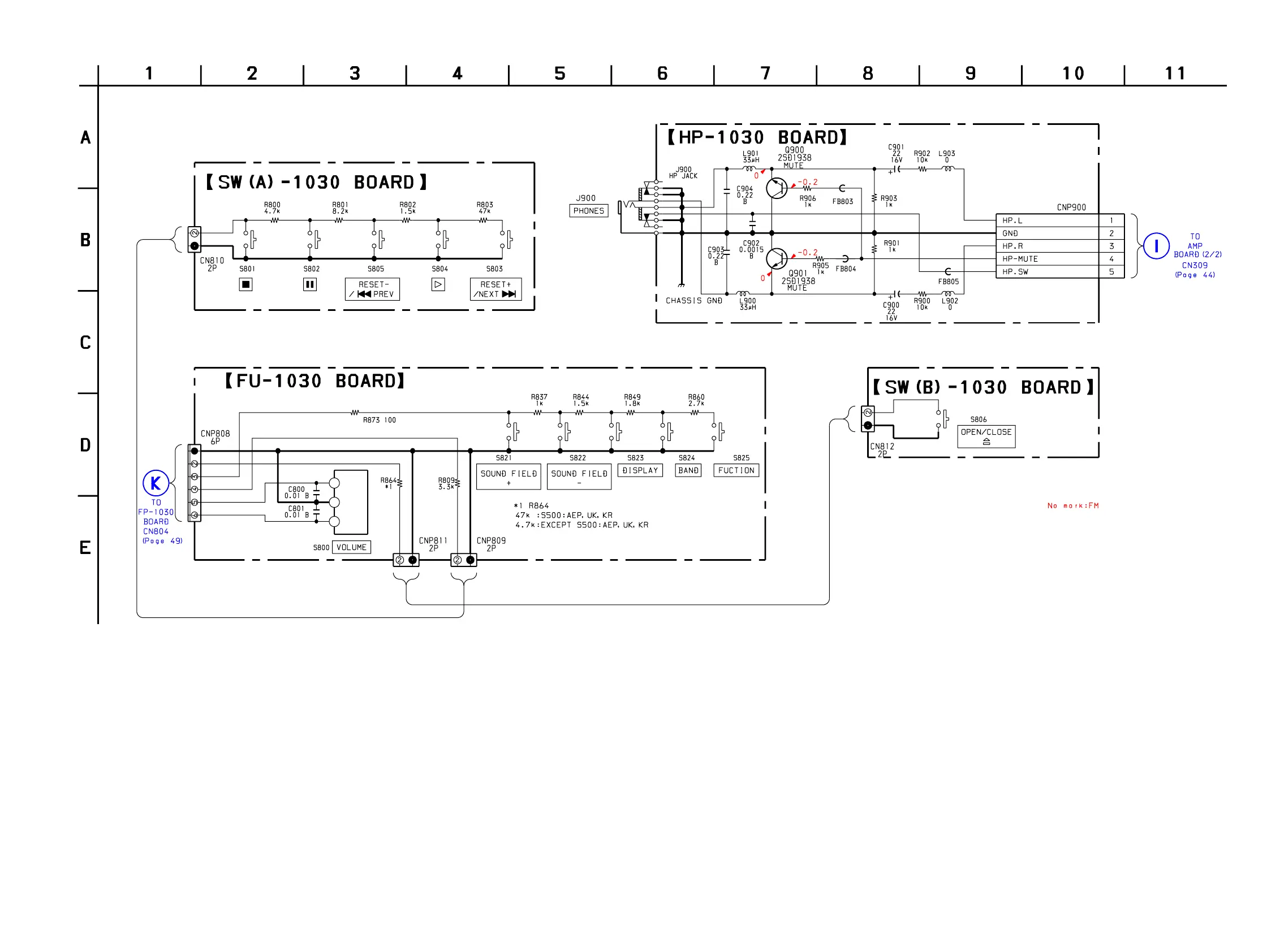
Sony HCD-S500 - Schematic Diagram - Front Section

Sony HCD-S500
108 pages
Print Icon
To Next Page IconTo Next Page
To Next Page IconTo Next Page
To Previous Page IconTo Previous Page
To Previous Page IconTo Previous Page
Loading...
5151
HCD-S500/S800
6-24. SCHEMATIC DIAGRAM FRONT SECTION

Related product manuals