EasyManua.ls Logo

Sony HCD-S500 - IC Block Diagrams

Sony HCD-S500
108 pages
Print Icon
To Next Page IconTo Next Page
To Next Page IconTo Next Page
To Previous Page IconTo Previous Page
To Previous Page IconTo Previous Page
Loading...
5454
HCD-S500/S800
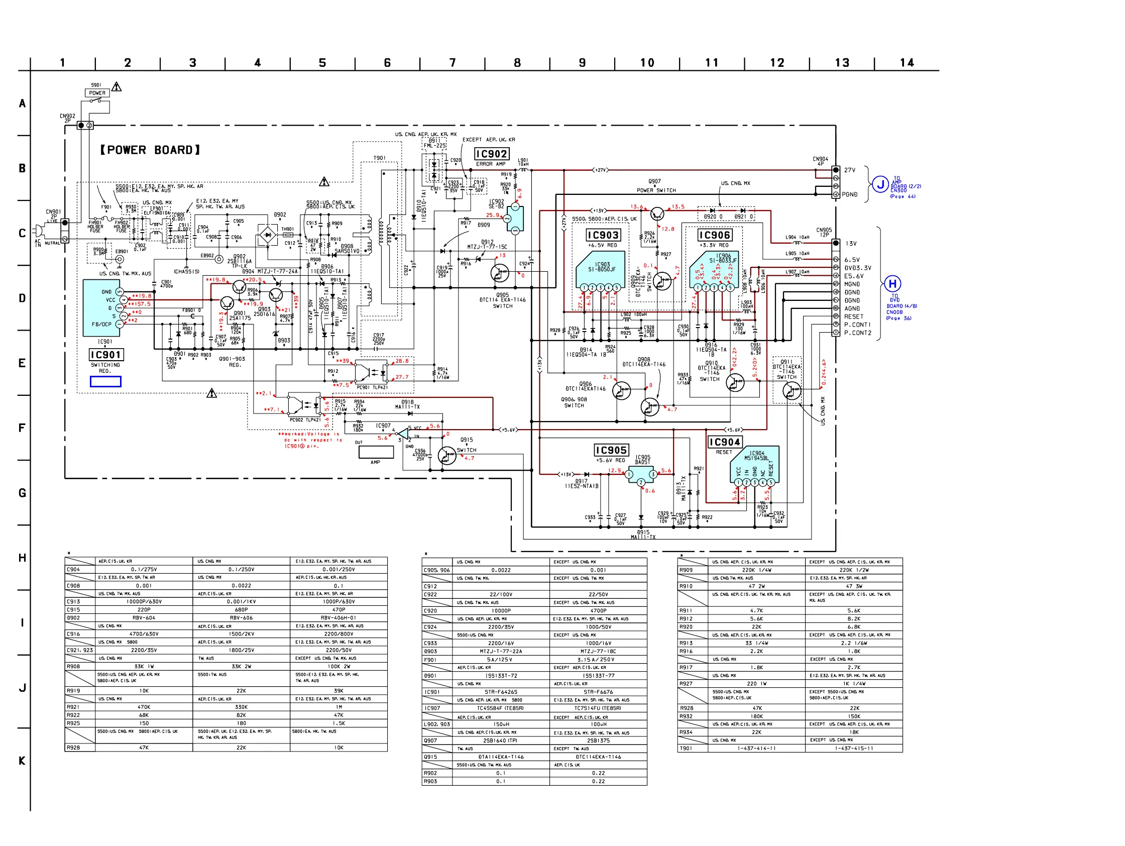
6-27. SCHEMATIC DIAGRAM – POWER SECTION –
IC B/D
IC907
FMB-G14L
390/450V820/200V
• See page 59 for IC Block Diagrams.
Ver 1.4 2002.11

Related product manuals