EasyManua.ls Logo

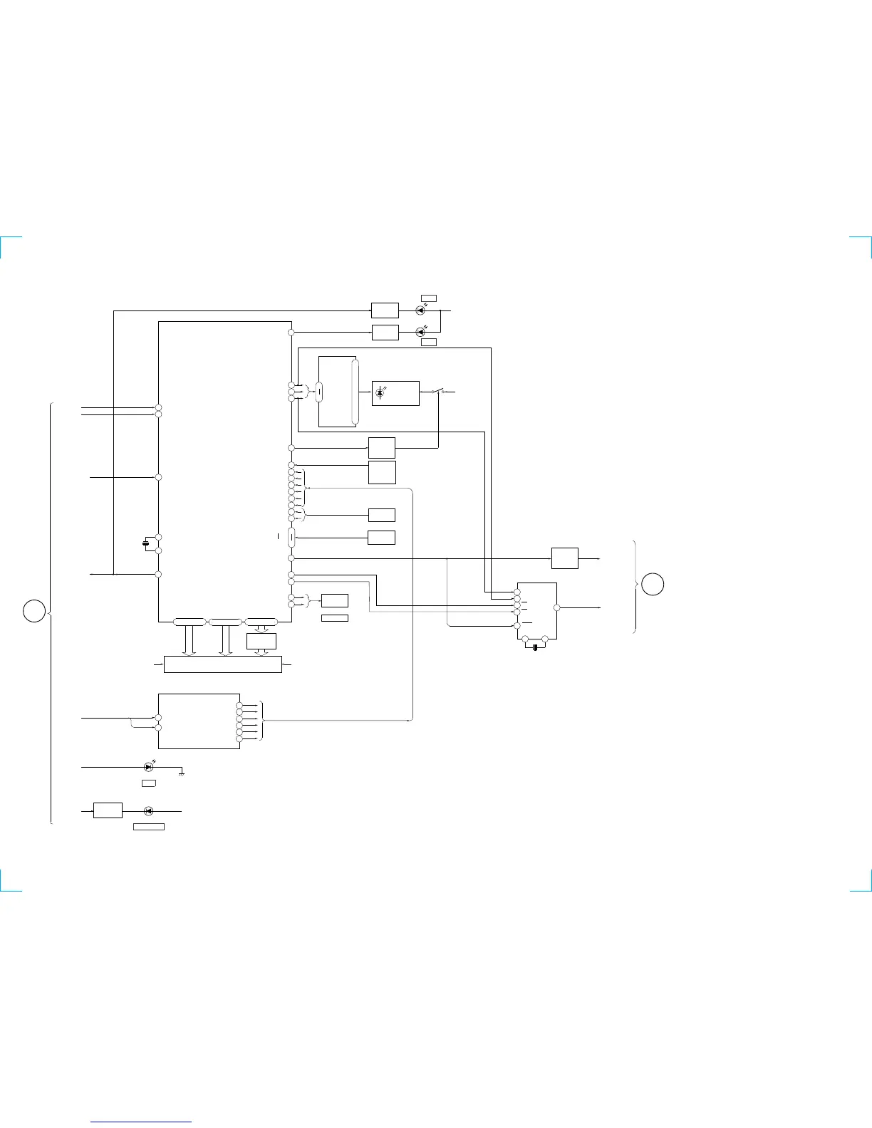
Sony HCD-VX8J - Display Section

Sony HCD-VX8J
84 pages
Print Icon
To Next Page IconTo Next Page
To Next Page IconTo Next Page
To Previous Page IconTo Previous Page
To Previous Page IconTo Previous Page
Loading...
HCD-VX8/VX8J
– DISPLAY SECTION –
– 29 –
– 30 –
X601
12.5MHz
33 - 40, 42 - 4446 - 67
FL601
FLUORESCENT INDICATOR TUBE
VF
72
70
XOUT
LINE IN
XIN
11
14
KEY 0
KEY 3
JOG A
JOG B
2
8
SIRCS
L SEL
1
DISPLAY CONTROL
IC601
I
2
C DATA
I
2
C CLK
78
79
73
RESET
LED
SWITCH
PANEL LED
REMOTE
CONTROL
RECEIVER
IC602
LED
CONTROL
Q603
DJ MUTE
DJ SIG
ROTARY
ENCODER
KEY
MATRIX
+5V (LED)
SEG1-SEG22
GR2-GR12
9
10
VOL A
VOL B
ROTARY
ENCODER
VOLUME
S602
S601
(JOG)
Q601,602
16
17
18
19
S LOW (F01)
BPF1 (F02)
BPF2
BPF3
BPF4
09
SPE SIG
IIC DATA
IIC CLK
RESET
X602
4.09MHz
E
MAIN
SECTION
(Page 26)
F
MAIN
SECTION
7
21
ALL B (L+R)
(Page 25)
4
17
16
14
13
12
S LOW
BPF1
BPF2
BPF3
BPF4
ALLB
SD
A.OUT
SI
ST
CH
XT XT
BUSY
23
SOUND MIX
IC605
MUTE
SWITCH
Q851
14
15
8
16
20
23
F01
F02
F04
F05
F06
L+R
SPEANA BPF FILTER
IC603
REC IN
6
11
STANDBY LED
D804
ECO
TIMER LED
D635
LED SWITCH
Q605
+5V (LED)
TIMER SELECT
27 - 32, 45
GR1, GR13-GR18
IND BUFF
Q610-616
VF
6
74
PAD LA
CH for PAD
75
Busy for PAD
22
GRADATION R/WAKE UP
WAKE UP
20
LED LA
L/P DAT
4
5
3
L/P SCK
13
15
1
|
5
7
|
11
17
19
|
23
IC604
GRADATION L
15
LED SWITCH
Q607
LED SWITCH
Q608
D637
RIGHT
D638
LEFT
+5V (LED)

Table of Contents

Related product manuals