EasyManua.ls Logo

Sony HDC1550 - BI-188

Sony HDC1550
550 pages
Print Icon
To Next Page IconTo Next Page
To Next Page IconTo Next Page
To Previous Page IconTo Previous Page
To Previous Page IconTo Previous Page
Loading...
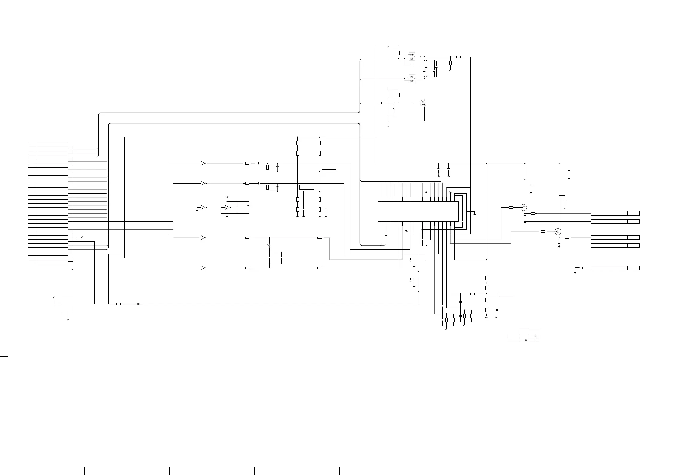
HDC1000/V2 (J, E)
4-184-18
2
3
4
5
ABCDEFGH
1
BI-188
SUFFIX: -11, 12
BI-188
SUFFIX: -11, 12
BI-188
BOARD NO. 1-865-964-11, 12
HDC-1600_BI-188_011_1
TC74ACT04F-EL
IC2
(1/6)
1
2
10V
4.7uF
C16
C9
25V
0.1uF
10k
R11
16V
1uF
C29
LV1
12
CN1
NM
1
GND
2
+15V
3
-8.5V
4
SMG
5
SMD
6
TEMP
7
+6.5V
8
XH2
9
XH1
10
XLH
11
XRG
12
ST1
13
ST2
14
ST3
15
ST4
16
ST5
17
ST6
18
ST7
19
ST8
20
VH1
21
VH2
22
HHG
23
IM1
24
IM2
25
IM3
26
IM4
27
SUB
28
-SHUTTER
29
+SHUTTER
30
GND
GND
EC10QS-06-TE12L
D1
+6.5V
CN2
(3/5)
3
CCD_CH2_OUT
C19
10000pF
25V
1uF
C25
50V
1uF
C27
100k
R6
TC74ACT04F-EL
IC2
(6/6)
13
12
14
7
16V
10uF
C17
3.3k
R31
C4
10V
0.1uF
10V
0.1uF
C3
GND
1M
R24
+6.5V
0
R34
TC74ACT04F-EL
IC2
(5/6)
11
10
GND
GND
GND
47
R25
GND
GND
TC74ACT04F-EL
IC2
(3/6)
5
6
10V
56uF
C1
5.6k
R15
GND
50V
33pF
C7
GND
3.3k
R19
0
R37
10V
4.7uF
C6
10V
4.7uF
C13
25V
2.2uF
C30
GND
ICX-230BL
IC3
NM
HHG
1
VH2
2
VH1
3
ST8
4
ST7
5
ST6
6
ST5
7
ST4
8
ST3
9
ST2
10
ST1
11
DGND1
12
IM1
13
IM2
14
IM3
15
IM4
16
SUB1
17
DGND2
18
AGND1
19
SMG
38
SMD
37
D2
36
D1
35
H2
34
H1
33
DGND3
32
LH
31
SUB2
30
VL
29
AGND2
28
VDD2
27
VOUT2
26
VSS2
25
RG
24
VGG
23
VSS1
22
VOUT1
21
VDD1
20
68
R2
MA728-TX
D3
MA3J142E0LSO
D6
3
1
2
3.3k
R33
MA728-TX
D4
25V
10uF
C23
CN2
(2/5)
2
GND
10k
R9
GND
1k
R26
100k
R20
GND
2SK2539-6/7/8-TB
Q2
S
GND
27
R4
GND
25V
0.1uF
C11
16V
1uF
C2
10
R36
MA3J142E0LSO
D5
3
1
2
4.7k
R32
10k
R8
GND
1uF
C28
TC74ACT04F-EL
IC2
(4/6)
9
8
10V
4.7uF
C15
0
R5
50V
100pF
C5
25V
0.1uF
C10
10k
R12
10
R39
25V
10uF
C24
1uF
C26
33
R1
GND
GND
GND
LM45BIM3X
IC1
VS
1
GND
3
VO
2
GND
27
R3
GND
CN2
(4/5)
4
GND
TC74ACT04F-EL
IC2
(2/6)
3
4
MA728-TX
D2
CN2
(1/5)
1
CCD_CH1_OUT
0
R16
22k
R29
100k
R21
GND
10V
4.7uF
C14
+6.5V
GND
1k
R28
2SK620-TX
Q1
S
25V
2.2uF
C31
100
R23
4.7k
R35
GND
GND
1M
R22
10k
R13
GND
25V
10000pF
C8
25V
10000pF
C21
25V
10uF
C22
0
R10
CN2
(5/5)
5
CCD_CONT
4.7k
R38
5.6k
R30
GND
0
R14
GND
2SK2539-6/7/8-TB
Q3
S
5.6k
R18
GND
R7
100k
1k
R27
GND
0
R17
HHG
IM4
IM3
IM2
IM1
HHG
SMG
VH2
SUB
SMD
VH1
ST8
IM4
ST7
IM3
ST6
IM2
ST5
IM1
HHG,IM1,IM2,IM3,IM4,SMD,SMG,ST1,ST2,ST3,ST4,ST5,ST6,ST7,ST8,VH1,VH2
ST4
ST1
ST3
ST2
+SHUTTER
ST1
SMD
ST2
SMG
-SHUTTER
ST3
ST4
SUB
ST5
-SHUTTER
ST6
+SHUTTER
ST7
ST8
VH1
VH2
3.28V
H1
RG
37M
5.00V
LH
7.10V
H2
SUFFIX
-11
SUFFIX
-12
NM 1k
470 1k
REF.
NO.
*NOTE
R40,R41
R27,R28
*
1k
R40
*
*
1k
R41
*

Table of Contents

Related product manuals