EasyManua.ls Logo

Sony HDC1550 - SDI-84 C

Sony HDC1550
550 pages
Print Icon
To Next Page IconTo Next Page
To Next Page IconTo Next Page
To Previous Page IconTo Previous Page
To Previous Page IconTo Previous Page
Loading...
HDC1000/V2 (J, E)
4-103 4-103
2
3
4
5
1
ABCDEFGH
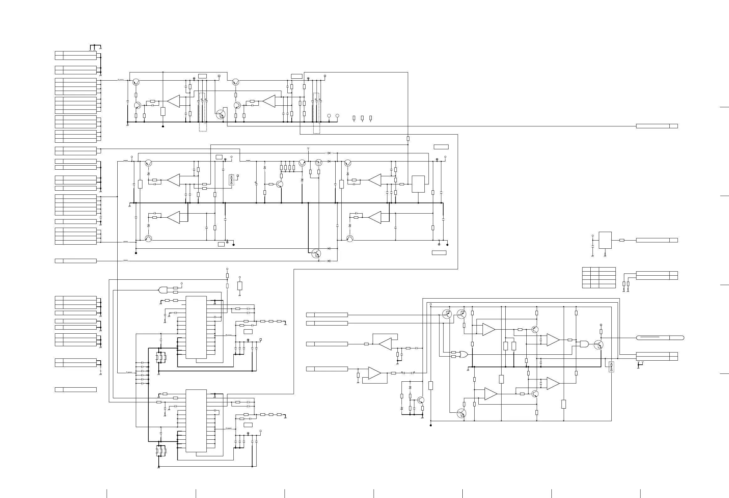
SDI-84C (1/4)
SUFFIX: -13, 14
SDI-84C (1/4)
SUFFIX: -13, 14
SDI-84C (1/4)
BOARD NO. 1-865-930-13, 14
HDC-1500_SDI-84C_001_1
+6V
+1.5V
GND
GND
(23/200)
23
-5.5V (SDI_CA)
-4.7V-STBY
(35/200)
35
+6V (SDI_CA)
(183/200)
183
(+3.8V)
(19/200)
19
1mA/Tone-OFF/ON-in
TC7SH08FU(T5RSOYJF)
(1/2)IC113
2
1
4
GND
(188/200)
188
+3.8V (SDI_CA)
(189/200)
189
+3.8V (SDI_CA)
TC7SH00FU(T5RSOYJF)
(1/2)
IC110
2
1
4
0.8
CL104
0.8
CL106
(89/200)
89
Analog-GND
GND
+6V
GND
+6V
GND
(1/200)
1
Stanby(Unreg)/AU-Pow
+4.7V-STBY
(31/200)
31
+6V (SDI_CA)
GND
GND
(2/200)
2
MB-GND
(6/200)
6
MB-GND
(192/200)
192
+3.8V (SDI_CA)
(179/200)
179
(+3.8V)
(185/200)
185
+3.8V (SDI_CA)
GND
(37/200)
37
+6V (SDI_CA)
GND
GND
GND
GND
0.8
CL107
GND
(197/200)
197
MB-GND
+1.8V
(181/200)
181
(+3.8V)
(40/200)
40
MB-GND
(91/200)
91
Analog-GND
(10/200)
10
MB-GND
(16/200)
16
(+/-)1mA or Tone-out
(7/200)
7
Stanby-Incom(TX)-toCCU
(191/200)
191
+3.8V (SDI_CA)
+3.2V-2
CN102
1
STANDBY_INCOM-in
2
CCU_SENSE-out
34
GND
(90/200)
90
MB-GND
LM45BIM3X
IC114
VS
1
GND
3
VO
2
(198/200)
198
MB-GND
+3.2V
(27/200)
27
-5.5V (SDI_CA)
0.8
CL101
(25/200)
25
-5.5V (SDI_CA)
GND
(33/200)
33
+6V (SDI_CA)
GND
(187/200)
187
+3.8V (SDI_CA)
GND
TC7SH00FU(T5RSOYJF)
IC105
(2/2)
3
GND
5
VCC
GND
(93/200)
93
Temparature(SDI)-out
(8/200)
8
Stanby-Incom(RX)-frCCU
(29/200)
29
MB-GND
TC7SH08FU(T5RSOYJF)
(2/2)
IC113
3
GND
5
VCC
(99/200)
99
MB-GND
TC7SH00FU(T5RSOYJF)
(2/2)
IC110
3
GND
5
VCC
(97/200)
97
MB-GND
(182/200)
182
(+3.8V)
(186/200)
186
+3.8V (SDI_CA)
+7.5V
FIBER_CONNECT
002
GND
-4.7V-STBY
+5V
(101/200)
101
MB-GND
GND
CN101
(200/200)
200
MB-GND
201
202
(9/200)
9
MB-GND
0.8
CL105
+6V
(178/200)
178
MB-GND
(41/200)
41
MB-GND
(103/200)
103
CA-identify(0)-out
(39/200)
39
+6V (SDI_CA)
-5.5V
(190/200)
190
+3.8V (SDI_CA)
ADR381ARTZ-REEL7
IC104
VIN
1
GND
3
VOUT
2
LP1
GND
(3/200)
3
Stanby(Unreg)/AU-Pow
(105/200)
105
CA-identify(1)-out
GND
-5.5V
CN101
(199/200)
199
MB-GND
GND
-5V
GND
0.8
CL103
GND
(180/200)
180
(+3.8V)
(4/200)
4
MB-GND
(177/200)
177
MB-GND
GND
TC7SH00FU(T5RSOYJF)
IC105
(1/2)
2
1
4
(21/200)
21
-5.5V (SDI_CA)
+3.2V
GND
(95/200)
95
(nc)
(11/200)
11
Stanby (-5.5V)
GND
0.8
CL108
+5V
GND
0.8
CL102
+4.7V-STBY
(42/200)
42
MB-GND
GND
(184/200)
184
(+3.8V)
GND
+3.2V
LP2 LP3
6.3V
47uF
C107
6.3V
47uF
C174
4.7k
R134
0
JC101
NM
6.3V
47uF
C157
0.1uF
C130
C117
100pF
NM
C118
100pF
NM
16V
22uF
C114
NM
1k
R190
DTC144EE-TL
Q109
DTC144EE-TL
Q119
16V
22uF
C116
10uH
L107
100
R146
100pF
C102
NM
33k
R109
DTC144EE-TL
Q118
0.047uF
C152
100
R169
4.7uF
C175
150
R195
16V
22uF
C177
6.3V
47uF
C144
10uF
C105
NM
100k
R164
2SC4617TL-QR
Q117
16V
22uF
C127
RD8.2SB-T1
D104
10uH
L105
100pF
NM
C128
680pF
C146
R183
22k
FB105
10uF
C111
NM
10uH
L108
10uF
C112
NM
SC802-04-TE12RA
D105
0
R189
0.1uF
C141
0.022uF
C159
33k
R104
6.3V
47uF
C158
6.8k
R113
47k
R118
100pF
C167
220
R102
100
R156
E2
100
R170
1k
R150
6.3V
220uF
C166
R171
1k
1uF
C133
0.1uF
C168
100k
R151
33k
R132
10k
R123
R174
3.3k
R172
1k
R114
220
16V
22uF
C178
2SA1774TL-QR
Q111
2SC4617TL-QR
Q106
22k
R185
100pF
NM
C110
100
R101
6.3V
47uF
C134
6.3V
47uF
C150
2.2k
R108
DTA114EE-TL
Q114
D101
02DZ4.7-TPH3
100
R194
FB101
2SC4617TL-QR
Q120
1.5k
R159
FB106
1k
R168
47
R166
6.8k
R158
6.3V
220uF
C169
100
R154
1.5k
R155
R116
33k
E1
FB102
0
R152
470
R193
R117
33k
10k
R157
220
R130
R167
100k
RD20SB-T1
D103
RD5.1SB-T1
D113
10uH
L102
0.1uF
C173
6.8k
R149
6.3V
47uF
C101
100pF
NM
C131
1SS302-TE85L
D114
1
2
3
10uH
L101
0.1uF
C155
10uF
C149
NDS356AP
Q110
S
02DZ4.7-TPH3
D102
33k
R133
16V
22uF
C179
SC802-04-TE12RA
D108
100
R165
0.1uF
C119
16V
22uF
C126
FB104
10uH
L106
2SA1615-Z-E2
Q101
C171
10pF
6.3V
47uF
C165
R184
22k
33k
R110
10uH
L103
02DZ4.7-TPH3
D109
R181
1k
2SC4617TL-QR
Q102
16V
22uF
C115
DTC144EE-TL
Q115
10k
R147
10k
R121
R173
1k
6.3V
47uF
C124
33k
R112
47k
R186
DTA114EE-TL
Q113
R182
1k
02DZ4.7-TPH3
D110
2SA1615-Z-E2
Q103
1k
R141
SC802-04-TE12RA
D107
220
R107
100
R187
16V
22uF
C136
2SC2873Y-TE12L
Q108
C172
100pF
R120
68k
1uF
C104
1.5k
R145
R176
1k
10k
R127
1.5k
R160
33k
R138
FB103
0.047uF
C138
R119
68k
16V
22uF
C180
RD5.1SB-T1
D112
16V
22uF
C137
100pF
C103
NM
10k
R144
2SC4617TL-QR
Q104
0.047uF
C156
220
R153
R175
3.3k
47k
R135
10uF
C120
R180
6.8k
1k
R142
R178
680
100
R106
6.3V
47uF
C147
10k
R137
680pF
C160
0.01uF
C148
0.047uF
C142
1SS302-TE85L
D111
1
2
3
6.8k
R148
R115
220
10k
R129
0.022uF
C145
10uH
L104
6.3V
47uF
C143
0.01uF
C162
2SC4617TL-QR
Q112
10k
R126
2SC4617TL-QR
Q107
16V
22uF
C176
2SA1774TL-QR
Q116
SC802-04-TE12RA
D106
1uF
C109
100
R124
100pF
NM
C129
47k
R139
1uF
C122
10k
R136
10uF
C164
33k
R192
10k
R122
22k
R111
R177
680
10k
R191
6.3V
47uF
C135
100k
R128
R179
6.8k
16V
22uF
C151
220
R131
35V
22uF
C125
10uF
C132
6.3V
47uF
C161
33k
R105
1k
R143
R188
0
100pF
C121
NM
6.3V
47uF
C123
10k
R125
C170
100pF
2SB624-T1BV5
Q105
NJM3414AV(TE2)
IC109
(1/3)
+
3
-
2
1
NJM3414AV(TE2)
IC109
(2/3)
+
5
-
6
7
NJM3414AV(TE2)
IC109
(3/3)
4
V-
8
V+
NJM062V(TE2)
IC101
(1/3)
+
3
-
2
1
NJM062V(TE2)
IC101
(2/3)
+
5
-
6
7
NJM062V(TE2)
IC101
(3/3)
4
V-
8
V+
NJM062V(TE2)
IC102
(1/3)
+
3
-
2
1
NJM062V(TE2)
IC102
(2/3)
+
5
-
6
7
NJM062V(TE2)
IC102
(3/3)
4
V-
8
V+
NJM062V(TE2)
IC103
(1/3)
+
3
-
2
1
NJM062V(TE2)
IC103
(2/3)
+
5
-
6
7
NJM062V(TE2)
IC103 (3/3)
4
V-
8
V+
NJM062V(TE2)
IC111
(1/3)
+
3
-
2
1
NJM062V(TE2)
IC111
(2/3)
+
5
-
6
7
NJM062V(TE2)
IC111
(3/3)
4
V-
8
V+
NJM2903V(TE2)
IC112
(1/3)
+
3
-
2
1
NJM2903V(TE2)
IC112
(2/3)
+
5
-
6
7
NJM2903V(TE2)
IC112
(3/3)
4
GND
8
V+
TPS54610PWPR
IC106
AGND
1
VSENSE
2
COMP
3
PWRGD
4
BOOT
5
PH1
6
PH2
7
PH3
8
PH4
9
PH5
10
PH6
11
PH7
12
PH8
13
PH9
14
PGND1
15
PGND2
16
PGND3
17
PGND4
18
PGND5
19
VIN1
20
VIN2
21
VIN3
22
VIN4
23
VIN5
24
VBIAS
25
SS/ENA
26
SYNC
27
RT
28
EPAD
29
TPS54610PWPR
IC107
AGND
1
VSENSE
2
COMP
3
PWRGD
4
BOOT
5
PH1
6
PH2
7
PH3
8
PH4
9
PH5
10
PH6
11
PH7
12
PH8
13
PH9
14
PGND1
15
PGND2
16
PGND3
17
PGND4
18
PGND5
19
VIN1
20
VIN2
21
VIN3
22
VIN4
23
VIN5
24
VBIAS
25
SS/ENA
26
SYNC
27
RT
28
EPAD
29
6.3V
47uF
C113
NM
6.3V
47uF
C106
NM
R196
NM
100pF
NM
C108
220
R103
2.2k
R197
(5/200)
5
POWER-NG/OK-out
D112
110
-5V
D113
+5V(STBY)
IC110
FiberDual
Q114
102
102
1
111
1
Q102
Q103
1.3Amax
(1.65V)
Q104
+3.2V-2
0.225Amax
ID1
0.225Amax
106
ID0
Q101
101
MODE
103
+1.8V
0
111
-5V(STBY)
101
105
Q115
Q119
+1.5V
Fiber10G
IC113
D109
104
Fiber1.5G
D104
Q117
D103
Triax
107
Q108
Q105 D106
EXT/OFF
Q106
D105
2.5Amax
CCU/OFF
Q107
114
1.3Amax
+5V
Q109
D107
0
D108
0
103
1
0.225Amax
1
Q111
0.225Amax
0
D110
112
112
Q116
Q118
109
113
Q112
Q113
+3.2V
Q110
109
1.3Amax
D114
IC109
IC111
IC101
IC102 IC103
IC112
SUFFIX:-13
SUFFIX:-13

Table of Contents

Related product manuals