EasyManua.ls Logo

Sony HDC1550 - Page 445

Sony HDC1550
550 pages
Print Icon
To Next Page IconTo Next Page
To Next Page IconTo Next Page
To Previous Page IconTo Previous Page
To Previous Page IconTo Previous Page
Loading...
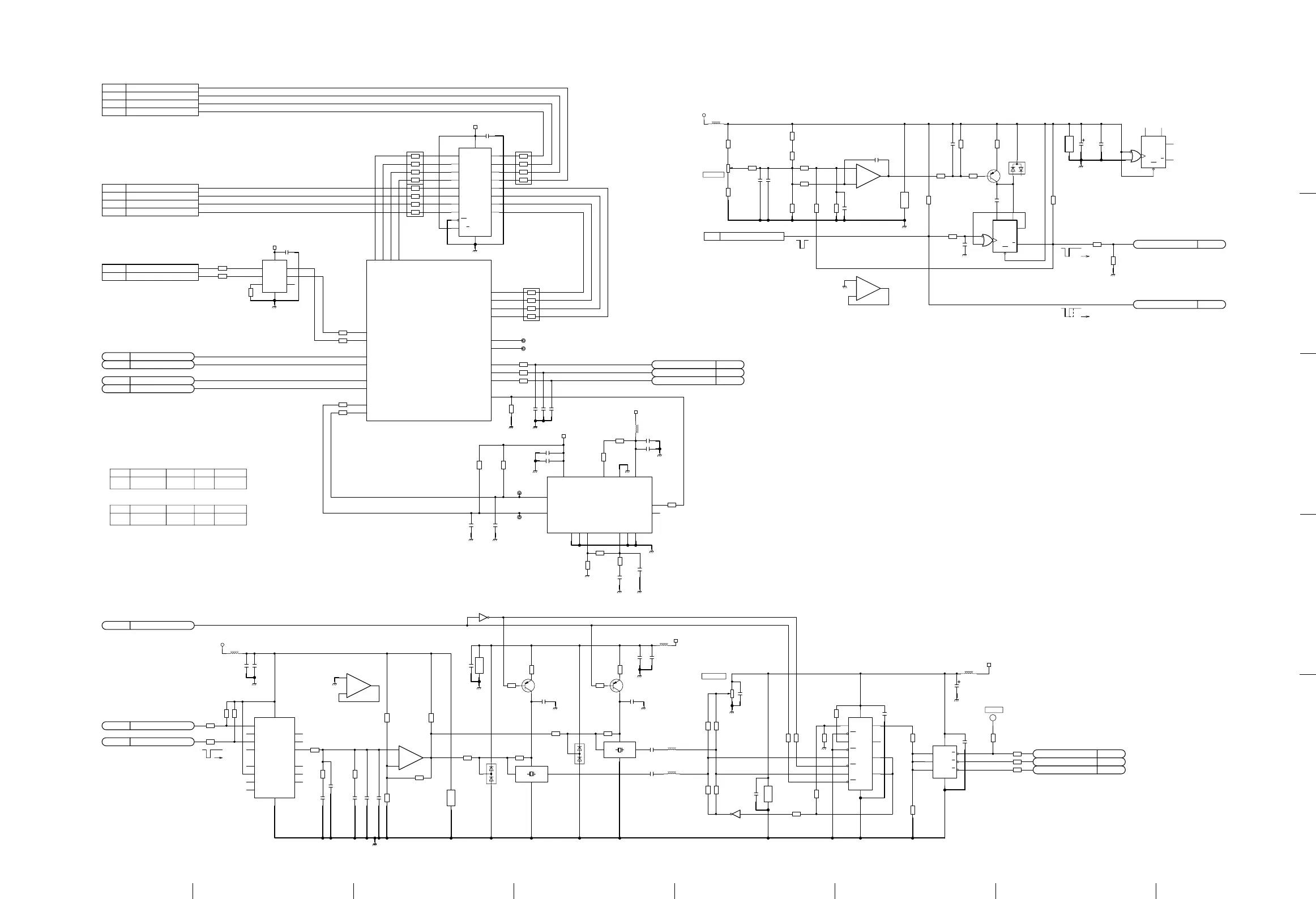
HDC1000/V2 (J, E)
4-137 (a) 4-137 (a)
2
3
4
5
1
ABCDEFGH
GND
22
R711
2.2k
R709
470
RB701
12
34
56
78
(36/200)
CN1
36
Audio(TX)-LRCK(FS)-in
470
RB702
12
34
56
78
(32/200)
CN1
32
Audio(RX)-3/4-out
(30/200)
CN1
30
Audio(RX)-5/6-out
(24/200)
CN1
24
Audio(TX)-3/4-in
(26/200)
CN1
26
Audio(TX)-1/2-in
(38/200)
CN1
38
Audio(TX)-64FS(CK)-in
(34/200)
CN1
34
Audio(RX)-1/2-out
0.1uF
C702
+3.3V
(28/200)
CN1
28
Audio(RX)-7/8-out
(22/200)
CN1
22
Audio(TX)-5/6-in
GND
(20/200)
CN1
20
Audio(TX)-7/8-in
74VHC245MTCX
IC702
A0
2
A1
3
A2
4
A3
5
A4
6
A5
7
A6
8
A7
9
OE
19
T/R
1
GND
10
B7
11
B6
12
B5
13
B4
14
B3
15
B2
16
B1
17
B0
18
VCC
20
47k
R729
MC74HC4046ADTR2
IC721
PC3O
15
DEMO
10
VCOIN
9
PC2O
13
PC1O
2
PCPO
1
VCC
16
3
CIN
4
VCOUT
14
SIN
6
C1A
GND
8
7
C1B
5
INH
R1
11
R2
12
22uF
C731
22k
R743
47k
R728
4.7k
R740
+3.3V
0.1uF
C722
100
R747
+5V
2.2
R739
74M-PLL-CLK
005
4.7k
R723
0
R727
1k
R730
2.2
R735
10uH
L721
4.7k
R733
1SS302-TE85L
D722
1
2
3
100
R722
4.7k
R737
0.1uF
C725
0.1uF
C730
100k
R738
74.25MHz
X722
VC
1
GND
2
OUT
3
VDD
4
0.1uF
C724
GND
1k
R752
0.01uF
C739
TP721
22uF
C721
100
R721
0.1uF
C729
1SS302-TE85L
D721
1
2
3
0.1uF
C726
10k
R736
SN74LVC125APWR-12
IC728
1A
2
1G
1
GND
7
4Y
11
3Y
8
2Y
6
1Y
3
VCC
14
2A
5
2G
4
3A
9
3G
10
4A
12
4G
13
4.7k
R724
0.001uF
C727
0.1uF
C728
0.01uF
C736
PLL-H-out
005
2SA1774TL-QR
Q721
1k
R751
GND
10pF
C733
1uH
L725
+3.3V
10k
R732
4.7k
R742
2SA1774TL-QR
Q722
ADC-CLK74-out
007
74.175824MHz
X721
VC
1
GND
2
OUT
3
VDD
4
REF-H-out
005
0.01uF
C737
10
R754
1uH
L724
0.01uF
C735
1uH
L722
100
R745
20k
RV721
1
2
3
10k
R726
100k
R734
100
R750
22uF
C723
1uH
L723
10uF
16V
C738
GND
Format-1000/1001_a
004
22k
R741
4.7k
R731
10k
R725
47k
R748
0.1uF
C732
10pF
C734
10k
R762
10k
R773
0.1uF
C769
10k
R765
GND
1SS123-T1
D761
1
2
3
100
R774
47uF
6.3V
C768
TC74HC4538AFT(EL)
(3/3)IC763
8
GND
16
VCC
100k
R769
0.1uF
C762
TC74HC4538AFT(EL)
(1/3)IC763
5
4
CD
3
Q
7
Q
6
T2
2
T1
1
4.7k
R775
3.3k
R764
10k
R770
22k
R763
100pF
C766
GND
10k
R761
10k
R772
SYNC-in
005
0.1uF
C763
GND
22k
R766
2.2k
R776
10uF
C765
2k
RV761
1
2
3
15k
R767
22uH
L761
2.2uF
C761
100pF
C767
+5V
100
R771
2SA1226-T1E3E4
Q761
GND
0.1uF
C764
22k
R768
TC74HC4538AFT(EL)
(2/3)
IC763
11
12
CD
13
Q
9
Q
10
T2
14
T1
15
470
RB703
12
34
56
78
256FS-in
003
LRCK-in
003
BCK-in
003
INCOM-RECEIVE-out
003
PGM-out
003
INCOM-TALK-in
003
MIC-in
003
TC7WH04FU(TE12R)
IC729
1A
1
2A
3
GND
4
2Y
5
1Y
7
VCC
8
3A
6
3Y
2
2.2k
R749
TC7SZ04FU(TE85R)
IC727
(2/2)
3
GND
5
VCC
TC7SZ04FU(TE85R)
IC727 (1/2)
2
4
TC7SZ04FU(TE85R)
IC725 (1/2)
2
4
TC7SZ04FU(TE85R)
IC725
(2/2)
3
GND
5
VCC
R744
100
R746
100
F-DET-SYNC-in
005
+3.3V
0.1uF
C701
470
RB704
12
34
56
78
22
R701
22
R702
22
R705
22
R704
1k
R703
10
R707
22uF
C708
10pF
C704
100uH
L701
2.2k
R710
NM
0.1uF
C710
0.01uF
NM
C709
680k
R712
0.1uF
C707
10k
R713
10
R706
+3.3V
+3.3V
2.2k
R708
NM
10pF
C703
22uF
C705
0.1uF
C706
100
R716
4.7k
R778
2.2k
R777
RET_74M_LATCH
007
10
R753
10
R755
3.3k
R714
GND
CN2
(11/16)
11
RET(SYNC)out
GND
GND
GND
GND
GND
GND
GND
GND GND
GND
GND
GND
GND
GND
GND
GND
0.8
CL701
0.8
CL702
0.8
CL703
0.8
CL704
TC7WH34FU(TE12R)
IC701
1A
1
2A
3
GND
4
3Y
2
2Y
5
1Y
7
VCC
8
3A
6
EP1C12F324C8N(300)
IC501
(6/8)
4
[D01]Audio-LRclk-in
70
[C02]Audio-64FS-in
82
[R02]fromINCOM-RCV-out
15
[R01]fromPGM-out
80
[N02]toINCOM-TALK-in
13
[N01]toMIC-in
134
[H03]64FS-VAR-3.07M(512/8)
133
[G03]64FS-REF-3.07M
73
Audio-7/8in[TRUNK][F02]
6
Audio-5/6in[INCOM][F01]
72
Audio-3/4in[AES/EBU][E02]
71
Audio-1/2in[MIC][D02]
12
IO5[M01]
83
IO47[T02]
79
FS256out[M02]
81
Audio-LRCKout[P02]
78
Audio-BCKout[L02]
185
FS512in-24.576[H04]
75
[TRUNK]Audio-7/8out[H02]
8
[INCOM]Audio-5/6out[H01]
74
[---]Audio-3/4out[G02]
7
[PGM]Audio-1/2out[G01]
TLC272CPWR-12
IC722
(2/3)
+
5
-
6
7
TLC272CPWR-12
IC722
(1/3)
+
3
-
2
1
TLC272CPWR-12
IC722 (3/3)
4
GND
8
V+
TLC272CPWR-12
IC761 (3/3)
4
GND
8
V+
TLC272CPWR-12
IC761
(1/3)
+
3
-
2
1
TLC272CPWR-12
IC761
(2/3)
+
5
-
6
7
470
R779
R780
0
R781
0
R782
0
10pF
C770
NM
10pF
C771
NM
10pF
C772
NM
0
R715
GND
TLC2932AIPWR
IC703
RBIAS
13
FIN-A
4
LVDD
1
VCOIN
12
LGND
7
PFDOUT
6
FIN-B
5
PFDINH
9
VCOGND
11
VCOOUT
3
SELECT
2
VCOINH
10
VCOVDD
14
TEST
8
74M-CK
CK-DUTY
CCU 74M PLL
74MHz
H-Phase
SYNC Phase Adjust
700/900mode Selector
CH1/2 CH3/4 CH5/6 CH7/8
700
CHU -> CCU
900
900
700
CCU -> CHU
AES/EBU TRUNK MIC INCOM
PGM ---- INCOM TRUNK
MIC AES/EBU INCOM TRUNK
Clock PLL(24.576MHz)
AUDIO PROCESS
---- TRUNK INCOM PGM
CH1/2 CH3/4 CH5/6 CH7/8
Packet Assign
12.288MHz [256FS]
5V -> 3.3V
TR-136 (6/7)
SUFFIX: -15, 32
TR-136 (6/7)
SUFFIX: -15, 32
TR-136 (6/7)
BOARD NO. 1-868-410-15, 32
HDC1550_TR-136_015_6

Table of Contents

Related product manuals