EasyManua.ls Logo

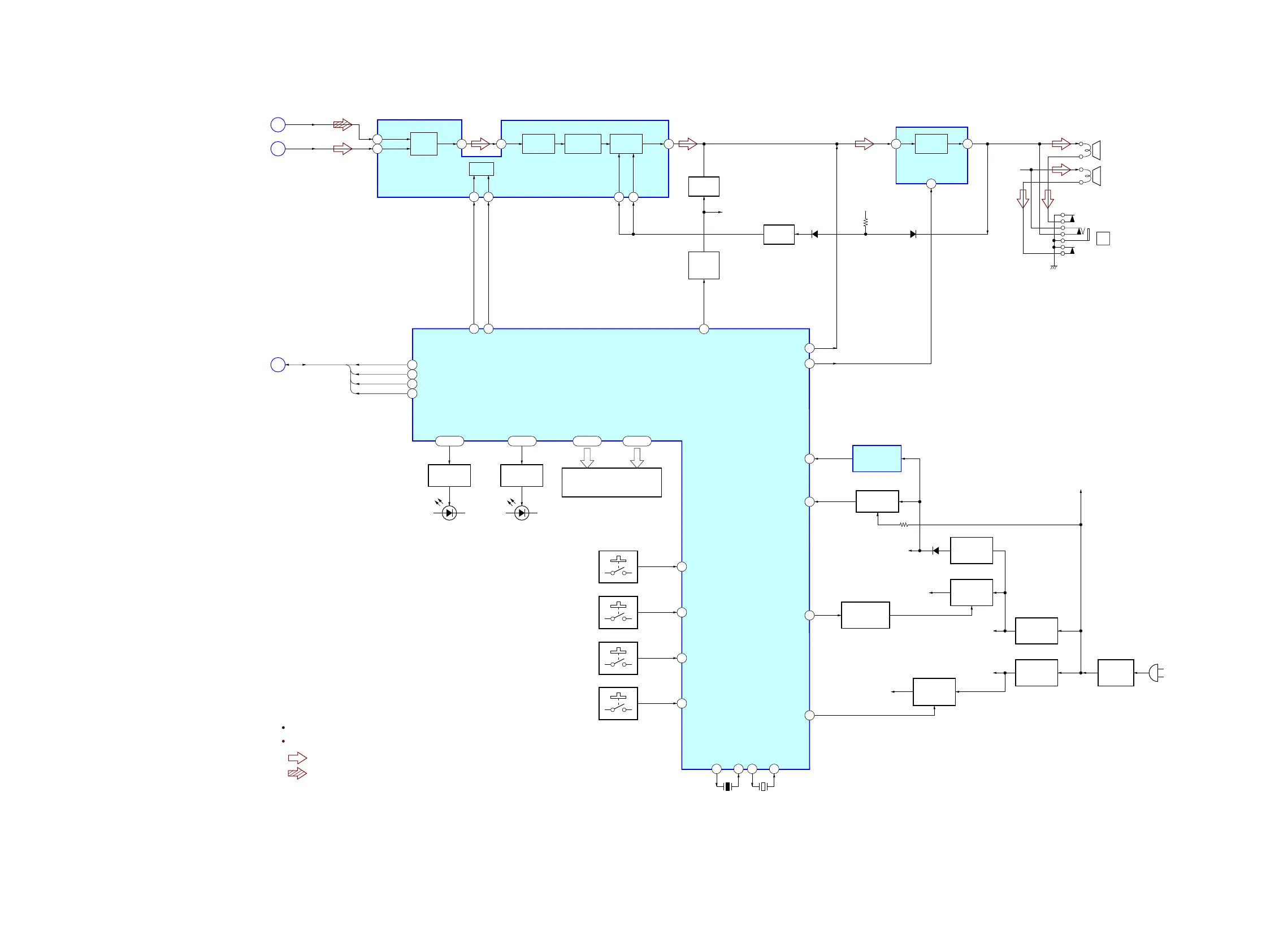
Sony ICF-CD855V - Block Diagram - MAIN Section

Sony ICF-CD855V
50 pages
Print Icon
To Next Page IconTo Next Page
To Next Page IconTo Next Page
To Previous Page IconTo Previous Page
To Previous Page IconTo Previous Page
Loading...
ICF-CD855V
1818
6-3. BLOCK DIAGRAM – MAIN Section –
76
RESET
79CD ON
SYSTEM CONTROLLER
IC401 (2/2)
+3.3V
REGULATOR
Q908
49
AC IN
60
POWER ON
52
BUZZER
POWER AMP
B+
POWER AMP
B+
CD
+3.3V
U-COM
+3.3V
MOTOR
+6.2V
(AC IN)
KEY-2
R-CH
POWER AMP
IC302
SP101
(L-CH)
SP201
(R-CH)
J301
i
S618
R DATA
R CLK
R CE
59
57
48
MUTE
51
SEG0 – SEG27
LIQUID CRYSTAL DISPLAY
LCD601
10 – 3764 – 66
ALARM B BUZ,
ALARM B RADIO,
ALARM B CD
COM0 – COM3
6 – 9
44
KEY-1
S613 – 617
45
KEY-3
S607 – 612
43
KEY-0
S403, 601 – 606
46
R DATA
R DATA, R CLOCK, R CE,
R MUTING
R CLOCK
R CE
R MUTING
VOL CLK
64
VOL DAT
65
AMUTE
77
B
TU
L-OUT
(Page 17)
C
(Page 17)
A
CD
L-OUT
(Page 16)
INPUT SELECT,
ELECTRICAL VOLUME,
SURROUND/TONE CONTROL
IC301
CD LIN
R LIN
VIN1
SEL1 LOUT
14
SI
13
SC
18
BOUT L
19
BNF L
1
4 17
VOLUME
CONTROL
SURROUND
CONTROL
TONE
CONTROL
INPUT
SELECT
5
7
LOGIC
AGC
Q101
D102
D103
D908
MUTING
Q102
MUTING
CONTROL
Q302
6
POWER
AMP
2
1
STBY
R-CH
CD
+5.6V
+5.6V
REGULATOR
Q903
REGULATOR
CONTROL
Q909
LED DRIVE
Q604 – 606
D604 – 606
(ALARM B INDICATOR)
61 – 63
ALARM A BUZ,
ALARM A RADIO,
ALARM A CD
LED DRIVE
Q601 – 603
D601 – 603
(ALARM A INDICATOR)
7071
X401
32.768kHz
7475
X402
4.19MHz
XT1
XT2
X1
X2
RESET SIGNAL
GENERATOR
IC402
: CD PLAY
: TUNER (FM/AM)
SIGNAL PATH
R-CH : R-ch is omitted due to same as L-ch.
RADIO
+6.2V
RADIO
B+ SWITCH
Q301
78RADIO ON
+6.2V
REGULATOR
Q904 – 906
POWER
UNIT
+4V
REGULATOR
Q907
AC CHECK
Q401, 402

Other manuals for Sony ICF-CD855V

Related product manuals