EasyManua.ls Logo

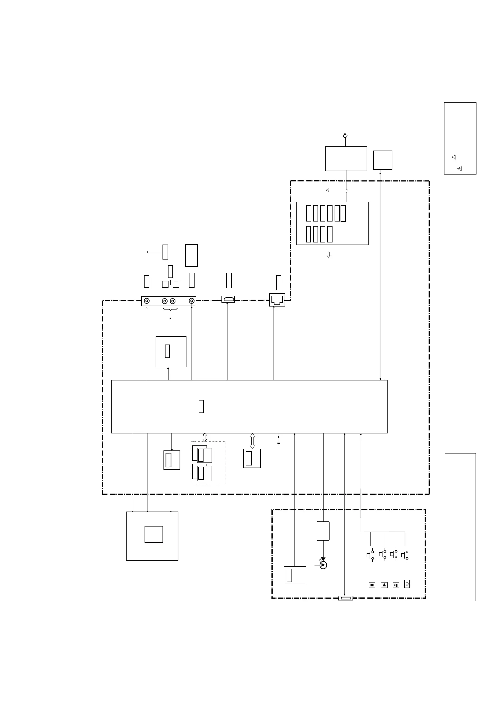
Sony RMT-B119A - SECTION 3 BLOCK DIAGRAMS; OVERALL BLOCK DIAGRAM

Sony RMT-B119A
107 pages
Print Icon
To Next Page IconTo Next Page
To Next Page IconTo Next Page
To Previous Page IconTo Previous Page
To Previous Page IconTo Previous Page
Loading...
(AC IN)
3-1
SECTION 3
BLOCK DIAGRAMS
3-1. OVERALL BLOCK DIAGRAM
103SP
203SP
The components identifi ed by
mark
or dotted line with mark
are critical for safety.
Replace only with part number
specifi ed.
109CI
ENILOIDUA
REVIRD
IMDH
BSU
TENREHTE
OEDIV
OIDUA
OIDUA
DRAOB441-BM
107NC
TUOIMDH
LAIXAOC
OIDUA
ROTALUGER
I
C
3
70
I
C
3
20
I
C
3
10
I
C
3
01
I
C
106
I
C
407
I
C
307
I
C
308
I
C
408
OEDIV
TUOLATIGID
YBLOD/STD/MCP
LATIGID
,LORTNOCYROMEM,F/IATAS
,F/ITENREHTE,IMDH,TUOV/A
F/I
BSU
PSD,LORTNOCMETSYSNIAM
BA-G70009DXC
101CI
109J
SUB-B
SUB-A
602CI
601CI
105CI
DNANG2
HSALF
104X
ZHM72
102NC
017CI
ETOMER
LORTNOC
REVIECER
yar-ulB
DVD
EVIRD
EVIRDDB
DRAOB
813-RF
027D
)ETIHW(
GNIHCTIWS
ROTALUGER
1021CI
ROTOM
EVIRD
107S
POTS
207S
ESOLC/NEPO
307S
YALP
MARDS3RDD
I
C
306
007S
REWOP
DEL
RI
YEK
3RDDbG1
3RDDbG2
Q720
LED DRIVER
CN801
LAN (100)
WLAN
MODULE
BSU
L
R
BDP-BX39/S390
Notes:
MB-144 mounted PWB must be replaced if
IC101 (MAIN) and IC501 (NAND FLASH) is damaged or not functioning.
The old MB-144 mounted PWB must be completely disposed.
TUO ENIL
V2.1_EROC
V3.3_
WS
V5WSNU
V3.3WSNU
V5.1_RDD
)TUPTUO LATIGID(

Related product manuals