EasyManua.ls Logo

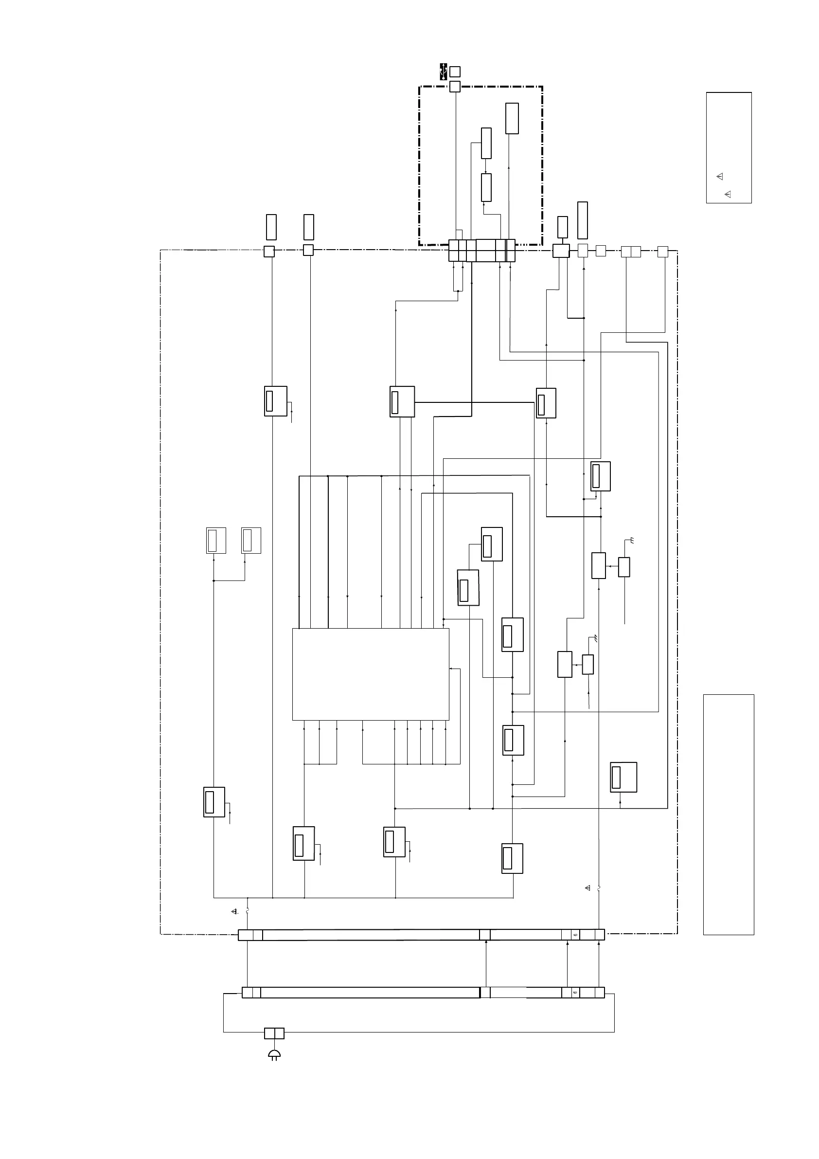
Sony RMT-B119A - POWER BLOCK DIAGRAM

Sony RMT-B119A
107 pages
Print Icon
To Next Page IconTo Next Page
To Next Page IconTo Next Page
To Previous Page IconTo Previous Page
To Previous Page IconTo Previous Page
Loading...
The components identifi ed by
mark
or dotted line with mark
are critical for safety.
Replace only with part number
specifi ed.
1
5
3
5
3
6
6
C
N
301
1
2
1
SWITCHING REGULATOR :
IC 1201
IC 601
+5V
FE_SW12V
SW5V
O
P
T
ICE
SW3.3V
UNSW3.3V
MB-144 BOARD
3-5E
8
1
)NICA(
V21WSNU
FE_GND_M
CN301
GND
FE_UNSW 12V
PS301
FE-UNSW 12V
PCONT1#
Q311
MOTOR
DRIVER
CN1003
HIGH SIDE
SWITCH
USB_VBUS
CN1101
IC106
IC206
DDR3(A)
DDR3(B)
21
21
8
1
D720
LED WHITE
Q720
LED DRIVE
IC710
REMOTE CONTROL
RECEIVER
1
EXT
CN201
UNSW3.3V
SRV2257UC(BDP-BX39/S390:US,CND)
PS302
CN701
CN1002
USB
4
4
2
2
IC302
DDR_1.5V
PCONT1#
HDMI OUT
IC 707
+5V
REGULATOR
HDMI 5V
CN701
PCONT1
USB_PCONT
13
13
IC310
UNSW5V
BDP-BX39/S390
SW5V
UNSW12V
1
8
CN801
7
ETHERNET
IC302
SW 3.3V
IC307
CORE_1.2V
101CI
PCONT1#
POWER/CLOCK/PLL(1.2V)
CORE_1.2V
1.2V
1.2V
HDMI
ETHER
PCONT1#
SW 3.3V
DDR3(AVDD33-MEMPLL)
(CLOCK)
DVCC3.3_IO
(USB)
AVDD33_USB
(HDMI)
AVDD33_HDMI
(ETHER)
AVDD33_LD
(ETHER)
AVDD33_COM
(VIDEO)
AVDD33_VDAC_R
1
NISECON
CN1001
6
IC901
AUDIO/
VIDEO
IC503
IC501
NAND FLASH
Q310
IC 1151
+8V
REGULATOR
FE_8VFE_SW12V
AVDD33_DAC
AVD33_LDO
DVCC33_IO_STB
AVD33_PLLGP
RESET_
IC301
UNSW3.3V
IC1001
SYSCON_RST
SYSCON_RST
45
SW5V
Q302
Q312
SRV2258WW(BDP-S390:EXCEPT (US,CND))
9
9
GPIO3
LED_POWER
NFWP#
USB_OCO#
DDR_1.5V
FR-318 BOARD
2
OPT
CN902
2
FE_8V
SW5V
UNSW 12V
UNSW3.3V
UNSW5V
FR_5V
FR_3.3V
CN603
4
WLAN MODULE
Notes:
MB-144 mounted PWB must be replaced if
IC101 (MAIN) and IC501 (NAND FLASH) is damaged or not functioning.
The old MB-144 mounted PWB must be completely disposed.
3-5. POWER BLOCK DIAGRAM

Related product manuals