EasyManua.ls Logo

Sony RMT-D153A - Step 5: Connecting the Power Cords; Step 6: Quick Setup; Playing Discs

Sony RMT-D153A
133 pages
Print Icon
To Next Page IconTo Next Page
To Next Page IconTo Next Page
To Previous Page IconTo Previous Page
To Previous Page IconTo Previous Page
Loading...
1-5
21
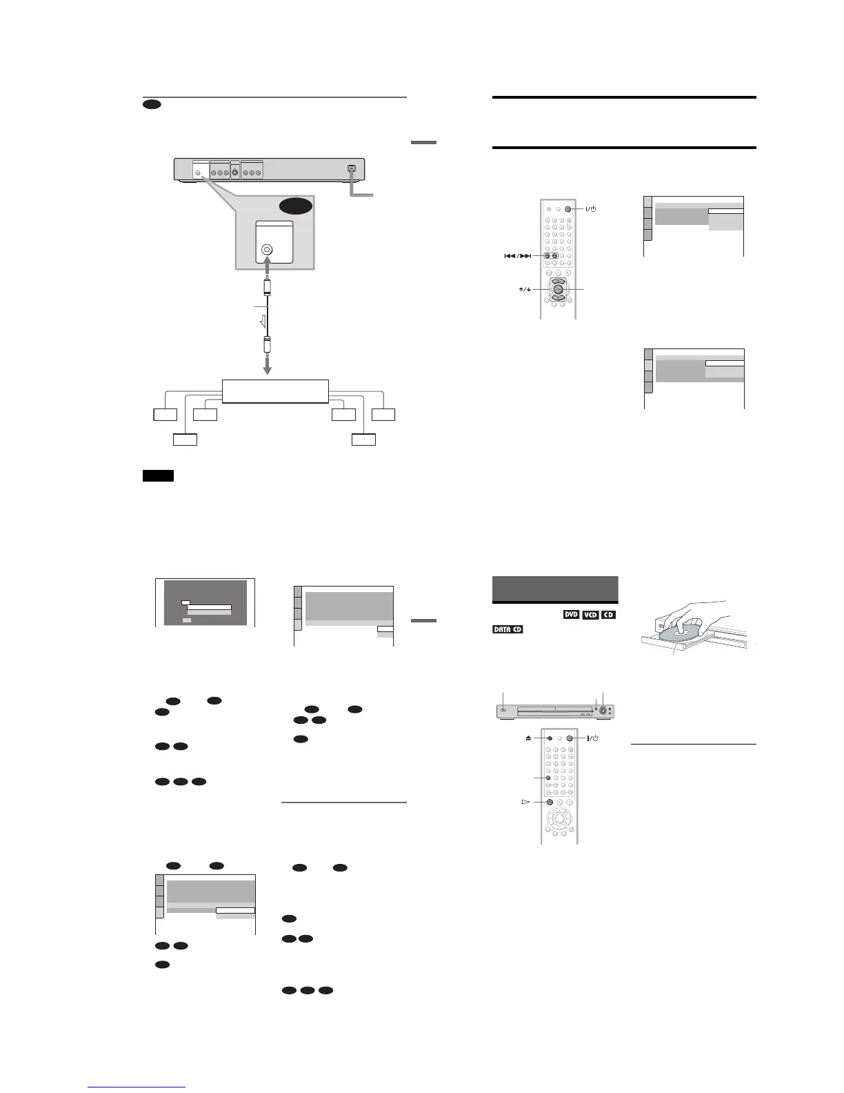
Hookups
Connecting to an AV amplifier (receiver) with a digital input jack having
a Dolby Digital or DTS decoder and 6 speakers
This connection will allow you to use the Dolby Digital or DTS decoder function of your AV
amplifier (receiver).
Note
After you have completed the connection, be sure to
set DOLBY DIGITAL to DOLBY DIGITAL
and DTS to ON (page 22) in Quick Setup.
D
PCM/DTS/
DOLBY DIGITAL
COAXIAL
DIGITAL OUT
S VIDEO
OUT
P
R
Y
COMPONENT VIDEO OUT
P
B
LINE OUT
VIDEO
R-AUDIO-L
D
PCM/DTS/
DOLBY DIGITAL
COAXIAL
DIGITAL OUT
Front (R)
Front (L)
Rear (R)
AV amplifier (receiver) having
a decoder
Subwoofer
Center
Coaxial digital cord
(not supplied)
[Speakers]
CD/DVD player
l: Signal flow
[Speakers]
Rear (L)
to coaxial digital input
to DIGITAL OUT
(COAXIAL)
22
Step 5: Connecting the Power Cord
Plug the player and TV power cords into an AC outlet.
Step 6: Quick Setup
Follow the steps below to make the minimum number of basic adjustments for using the player.
To skip an adjustment, press >. To return to the previous adjustment, press ..
1
Turn on the TV.
2
Press [/1.
3
Switch the input selector on your
TV so that the signal from the
player appears on the TV screen.
Press [ENTER] to run QUICK SETUP
appears at the bottom of the screen. If this
message does not appear, select
QUICK under SETUP in the Control
Bar to run Quick Setup (page 54).
4
Press ENTER without inserting a
disc.
The Setup Display for selecting the
language used in the on-screen display
appears.
5
Press X/x to select a language.
The player uses the language selected
here to display the menu and subtitles as
well.
6
Press ENTER.
The Setup Display for selecting the
aspect ratio of the TV to be connected
appears.
7
Press X/x to select the setting that
matches your TV type.
If you have a 4:3 standard TV
4:3 LETTER BOX or 4:3 PAN SCAN
(page 55)
If you have a wide-screen TV or a 4:3
standard TV with a wide-screen mode
16:9 (page 55)
8
Press ENTER.
The Setup Display for selecting the type
of jack used to connect your amplifier
(receiver) appears.
ENTER
LANGUAGE SETUP
OSD:
MENU:
AUDIO:
SUBTITLE:
FRENCH
ENGLISH
ENGLISH
SPANISH
PORTUGUESE
SCREEN SETUP
TV TYPE:
SCREEN SAVER:
BACKGROUND:
BLACK LEVEL:
4:3 LETTER BOX
BLACK LEVEL
(COMPONENT OUT)
:
ON
4:3 PAN SCAN
16:9
4:3 LETTER BOX
23
Hookups
9
Press X/x to select the type of jack
(if any) you are using to connect to
an amplifier (receiver), then press
ENTER.
Choose the item that matches the audio
connection you selected on pages 18 to
21 ( through ).
If you connect just a TV and nothing
else, select NO. Quick Setup is
finished and connections are complete.
Select LINE OUTPUT L/R
(AUDIO). Quick Setup is finished and
connections are complete.
Select DIGITAL OUTPUT. The Setup
Display for DOLBY DIGITAL appears.
10
Press X/x to select the type of
Dolby Digital signal you wish to
send to your amplifier (receiver).
Choose the signal that matches the audio
connection you selected on pages 19 to
21 ( through ).
D-PCM (page 58)
DOLBY DIGITAL (only if the
amplifier (receiver) has a Dolby Digital
decoder) (page 58)
11
Press ENTER.
DTS is selected.
12
Press X/x to select whether or
not you wish to send a DTS signal
to your amplifier (receiver).
Choose the item that matches the audio
connection you selected on pages 19 to
21 ( through ).
OFF (page 58)
ON (only if the amplifier (receiver) has
a DTS decoder) (page 58)
13
Press ENTER.
Quick Setup is finished. All connections
and setup operations are complete.
Enjoying the surround sound
effects
To enjoy the surround sound effects of this
player or your amplifier (receiver), set the
following items as described below for the
audio connection you selected on pages 19 to
21 ( through ). Each of these is the
default setting and does not need to be adjusted
when you first connect the player. Refer to
page 53 for using the Setup Display.
Audio Connection (pages 18 to 21)
No additional settings are needed.
Set DOWNMIX to DOLBY
SURROUND (page 58)
If the sound distorts even when the volume
is turned down, set AUDIO ATT to ON
(page 57)
Set DOWNMIX to DOLBY
SURROUND (page 58)
Set DIGITAL OUT to ON (page 58)
YES
NO
Is this player connected to an amplifier
(receiver) ? Select the type of jack you
are using.
LINE OUTPUT L/R (AUDIO)
DIGITAL OUTPUT
A
D
A
B-1
C-1
B-2 C-2
D
B D
AUDIO SETUP
AUDIO ATT:
AUDIO DRC:
DIGITAL OUT:
DOLBY DIGITAL:
DTS:
OFF
STANDARD
ON
DOWNMIX:
DOLBY SURROUND
D-PCM
DOLBY DIGITAL
D-PCM
B-2 C-2
D
AUDIO SETUP
AUDIO ATT:
AUDIO DRC:
DIGITAL OUT:
DOLBY DIGITAL:
OFF
STANDARD
ON
DOWNMIX:
DOLBY SURROUND
D-PCM
DTS:
OFF
OFF
ON
B D
B-2 C-2
D
B D
A
B-1
C-1
B-2 C-2 D
24
Playing Discs
Playing Discs
Depending on the DVD or VIDEO CD, some
operations may be different or restricted.
Refer to the operating instructions supplied
with your disc.
1
Turn on your TV.
2
Press [/1.
The player turns on.
3
Switch the input selector on your
TV so that the signal from the
player appears on the TV screen.
When using an amplifier (receiver)
Turn on the amplifier (receiver) and
select the appropriate channel so that you
can hear sound from the player.
4
Press A on the player, and place a
disc on the disc tray.
5
Press H.
The disc tray closes, and the player starts
playback (continuous play). Adjust the
volume on the TV or the amplifier
(receiver).
Depending on the disc, a menu may
appear on the TV screen. For DVDs, see
page 27. For VIDEO CDs, see page 27.
To turn off the player
Press [/1. The player enters standby mode.
z Hint
You can have the player turn off automatically
whenever you leave it in stop mode for more than
30 minutes. To turn on this function, set AUTO
POWER OFF in CUSTOM SETUP to ON
(page 56).
Notes on playing DTS sound tracks on a CD
When playing DTS-encoded CDs,
excessive noise will be heard from the
analog stereo jacks. To avoid possible
damage to the audio system, the consumer
should take proper precautions when the
analog stereo jacks of the player are
connected to an amplification system. To
enjoy DTS Digital Surround playback, an
external 5.1-channel decoder system must
be connected to the digital jack of the
player.
Set the sound to STEREO using the
AUDIO button when you play DTS sound
tracks on a CD (page 40).
Do not play DTS sound tracks without first
connecting the player to an audio
component having a built-in DTS decoder.
The player outputs the DTS signal via the
DIGITAL OUT (COAXIAL) jack even if
DTS in AUDIO SETUP is set to OFF
in the Setup Display (page 58), and may
affect your ears or cause your speakers to be
damaged.
AUDIO
A
H/Playback Dial
[/1
With the playback side facing down

Table of Contents

Related product manuals