EasyManua.ls Logo

Sony RMT-D217P - RD-053 Board Block Diagrams; RD-053 Block Diagram Part 1; RD-053 Block Diagram Part 2

Sony RMT-D217P
111 pages
Print Icon
To Next Page IconTo Next Page
To Next Page IconTo Next Page
To Previous Page IconTo Previous Page
To Previous Page IconTo Previous Page
Loading...
RDR-HX510
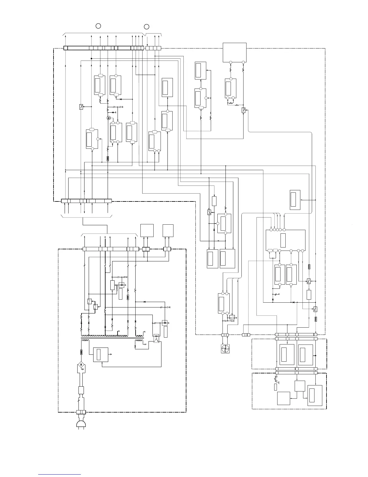
3-3. POWER BLOCK DIAGRAM (1/2)
3-5 3-6
1
2
F1,F2
1
INLET LINE
INLET
LINE
L101
F101
CN101
2
1
SWITCHING REGULATOR(POWER BLOCK)
D101,107,108,109
FILTER
D201
L201
T101
CONVERTER
TRANSFORMER
L202
D301
SWITCHING
REGULATOR
L303
L302
D401
IC101
PHOTO
COUPLER
D106
SHUNT REG
IC401
D701
L702
D601
L602
L402
D501,502
L502
SHUNT REG
Q302
SW5V REG
Q501
TH701
L701
L603
IC501
Q301
F301
CN3
UNSW +12V
1
UNSW +6VB
UNSW +6VA
P CONT
12
6
7
8
9
F701
F601
UNSW -8V
UNSW +4V
2
3
13
SW12V
CN1
SW5V
4
1
SW12V
CN2
SW5V
4
1
D403
IC1201
FAN DRIVE
UNSW 12V
FAN ON
1
2
CN1201
Q1201
4
5
CN601
FAN
SENS
FAN 12V
XIT RST
UN5V
3
2
3
FR-221
BOARD
KEY1
SIRCS 6V
2
15
3
16
3
15
IC102
REMOTE
COMMANDER
RECEIVER
IC101
SW-8V
CN102
CN101
CN602
FR6V
4
14
LED DRIVE
Q1303,1304
T1301
CN1301
9
4
1
6
FLD DRIVE
INVERTER
VFL
IC1301
FLD
ND1301
S1302
POWER
2
8
PS601
Q616,617
SW-8V
REG
Q602
Q606-608
POWER FAIL DET
D603
PS602
57
77
FR P CONT
IC602
RESET
2
1
IC601
2
1
XIT RST
P FAIL
FL P CONT
79
11
34
112
15
69
VCC
VDD2
VDD3
D605
C651
IC604
IT CPU
TU PCONT
FAN DET
FAN HI
FAN ON
96
KEY1
IC605
EEPROM
UNSW-8V
UN5V
SW-10V
UNSW12V
L302
Q301
RIPPLE
FILTER
SWA5V
UNSW6V
IC302
5V
REG
Q302,303
AU12V
SWA5V
D302
4
5
IC301
AUDIO
OUT AMP
IC201
AUDIO
INPUT SELECT
A/D CONV.
IC401
DC/DC
CONV.
TU401
12
4
L406
5V
L404
14
30V
UHF/VHF
TUNER
TU P CONT
UNSW5V
Q402,404
L403
L401
IC801
UNSW-8V
2
5
L804
SW5V
L803
RDR-HX70
-5V REG
-5V
6
1
IC802
VIDEO
AMP
SW3.3V
SW-10V
SW5V
P CONT
SW5V
TU 5V
CN501
23
9
25
42
TO
RD-051
BOARD
CN1701
SW5VAV
SWA5V
RD 5V
SH SW3.3V
23
15
14
2
IC102
5V
REG
UNSW5V
4
IC701
VIDEO
INPUT SELECT
SW1.8V
SW3.3V
SW-10V
SW2.5V
SH SW1.5V
9
11
2
4
1
3
5
TO
RD-051
BOARD
CN1702
1
27
IC108
IC106
1.8V
REG
1.5V
REG
D109
L105
L106
5
1
2
6
3
4
3
IC101
6
3
5V
REG
UNSW6V
1
2
P CONT
2
UNSW6V
SWITCHING
REG
PS101
L101
D108
UNSW4V
P CONT
P CONT
1
5
3
4
IC107
3.3V
REG
1
2
6
3
IC105
L103
Q104
SWITHING
6
3
IC111
3.3V REG
1
2
UNSW12V
UNSW6VA
UNSW -8V
UNSW4V
P CONT
12
2
3
13
1
8
9
UNSW 6VB
CN102
6
7
UNSW6V
Q106,109
CN502
19
SW3.3V
DVD
DRIVE
UNIT
HDD
UNIT
AV-089 BOARD
FL-144 BOARD
AC IN
PC101
F402
F401
TH101
2
UNSW6V
1
FAN DET
FAN HI
72
93
91
92

Table of Contents

Related product manuals