EasyManua.ls Logo

Sony STR-DE525 - Speaker System Connection Guide

Sony STR-DE525
44 pages
Print Icon
To Next Page IconTo Next Page
To Next Page IconTo Next Page
To Previous Page IconTo Previous Page
To Previous Page IconTo Previous Page
Loading...
14
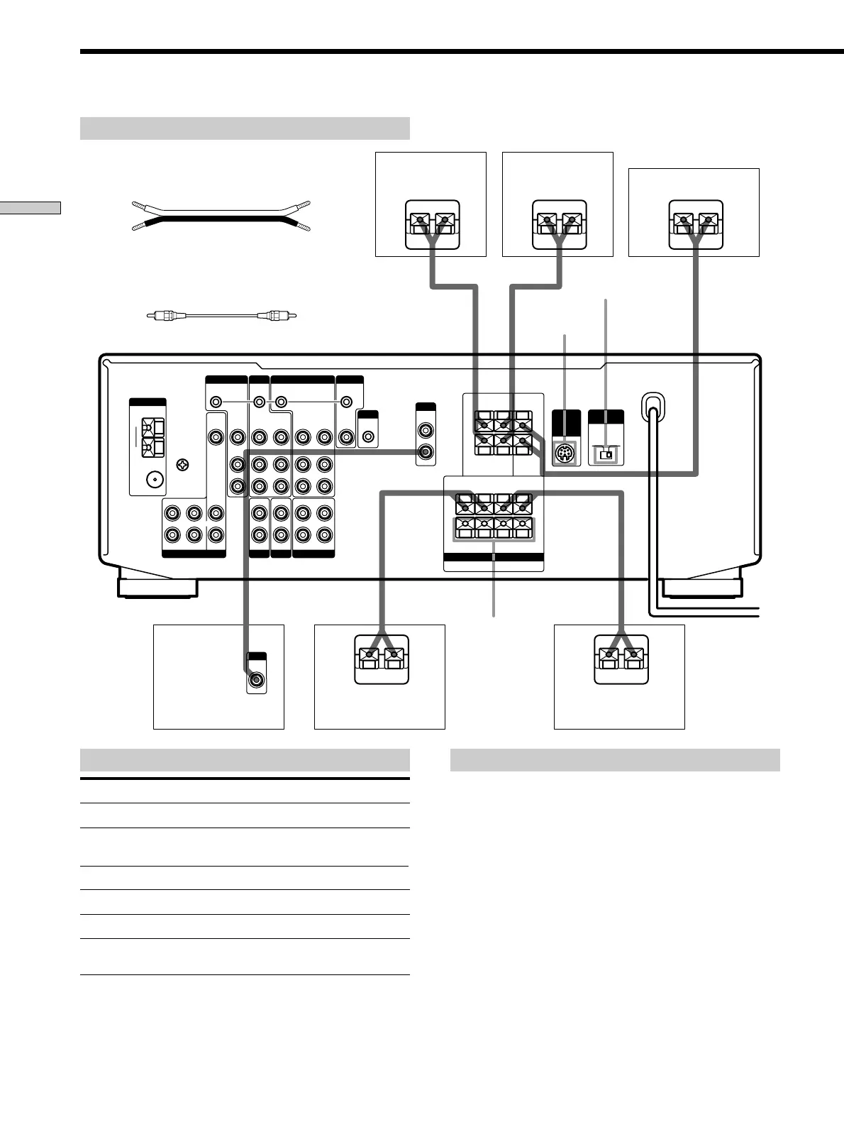
Hooking Up and Setting Up the Speaker System
Speaker System Hookup
WIRELESS
REAR SPEAKER
IMPEDANCE
SELECTOR
SPEAKERS
FRONT B
}
]
}
]
}
]
}
]
}
]
SELECTOR
FRONT
IMPEDANCE
WIRELESS
REAR
SPEAKER
SPEAKERS
4 8
IMPEDANCE USE 8–16 REAR CENTER FRONT A + B
IMPEDANCE USE 4–16 FRONT A OR B
+
R
AA
BB
L
+
+
R
––
L
+
REAR
FRONT
++
––
CENTER
RL
RL
MONITOR
WOOFER
AUDIO
OUT
VIDEO
OUT
CTRL S
IN
VIDEO
IN
VIDEO
OUT
VIDEO
IN
CTRL S
OUT
VIDEO
OUT
CTRL S
OUT
VIDEO
IN
VIDEO
IN
IN
L
R
L
R
RECOUTIN
CENTER
WOOFER
CTRL S
STATUS IN
SIGNAL
GND
COAXIAL
FM
75
AM
AUDIO
IN
L
R
AUDIO
OUT
AUDIO
IN
AUDIO
OUT
AUDIO
IN
CTRL A1
y
y
5.1/DVD INPUT
ANTENNA
PHONO
TAPE/MD
MONITOR
VIDEO 1
VIDEO 2
TV / DBS
S-LINK
S-LINK
FRONT REAR IN
CD
INPUT
AUDIO
IN
Required cords
Speaker cords (not supplied)
One for each front, rear, and center speaker
(+) (+)
(–) (–)
Monaural audio cord (not supplied)
One for an active woofer
Black Black
Terminals for connecting the speakers
Connect the To the
Front speakers SPEAKERS FRONT A terminals
Additional pair of front
speakers
SPEAKERS FRONT B terminals
Rear speakers SPEAKERS REAR terminals
Center speaker SPEAKERS CENTER terminals
Active woofer WOOFER AUDIO OUT jack*
Wireless rear speaker
transmitter
WIRELESS REAR SPEAKER jack
Notes on speaker system hookup
Twist the stripped ends of the speaker cords about 2/3
inch (15 mm). Be sure to match the speaker cord to the
appropriate terminal on the components: + to + and –
to –. If the cords are reversed, the sound will be
distorted and will lack bass.
If you use front speakers with low maximum input
rating, adjust the volume carefully to avoid excessive
output on the speakers.
If you are not using a Sony wireless rear speaker
system, do not connect any other component to the
WIRELESS REAR SPEAKER jack.
* You can connect the active woofer to either of the two jacks. The
remaining jack can be used to connect a second active woofer.
Rear speaker (R) Rear speaker (L)
Center speaker
Active woofer Front speaker (R)
Front speaker (L)

Other manuals for Sony STR-DE525

Related product manuals