EasyManua.ls Logo

Spellman EBM30N/TEG - Block Diagram; Environmental Conditions

Spellman EBM30N/TEG
16 pages
Print Icon
To Next Page IconTo Next Page
To Next Page IconTo Next Page
To Previous Page IconTo Previous Page
To Previous Page IconTo Previous Page
Loading...
EBM30N/TEG Installation and User Guide
Document Number: 81773-4
Issue: 2
Spellman High Voltage Electronics Limited | +44 (0)1798 877000 | hvsales@spellmanhv.co.uk | Broomers Park, Pulborough, W. Sussex, UK. RH20 2RY
TEMPLATE: 40776 ISS A | ECN I-10067 | DATE: 16/04/21
© 2021 Spellman High Voltage Electronics Corporation
Page 6 of 16
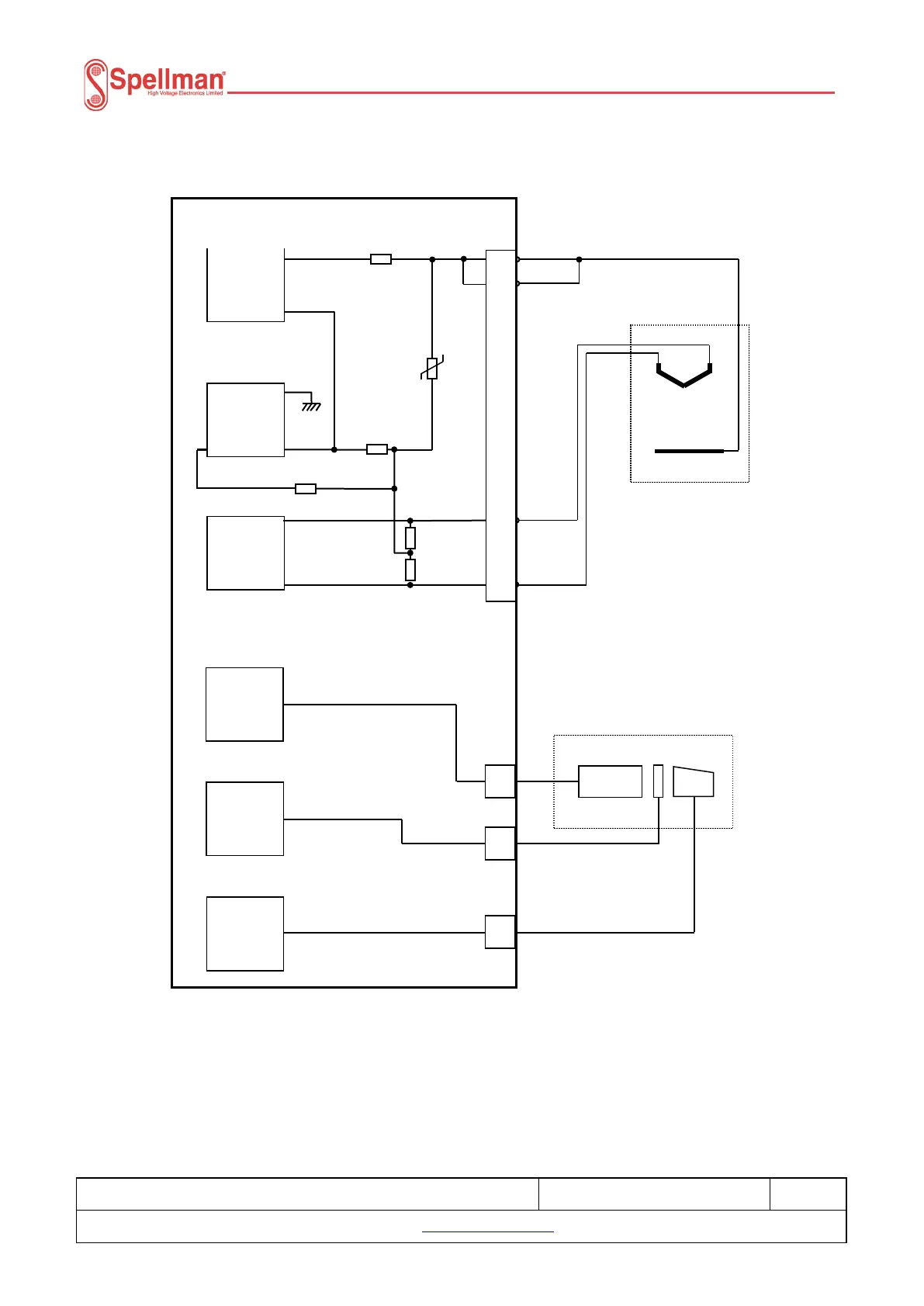
1.3 Block Diagram
A block diagram of the unit and its interconnection with the SEM is shown below.
1.4 Environmental Conditions
Operating Temperature: 10°C to +45°C for normal operation, however the unit will operate from
0°C but with an extended warm up period.
Storage Temperature: -20°C to +75°C
Humidity: 0% to 85% RH (non-condensing)
Accelerator
Bias
Cancellation
Filament
Filament -
Filament +
Bias
500M Feedback
Resistor
20M
100
100
PMT
Scintillator
Collector
Electron Gun
Detector
EBM30N/XXX
Power Supply Unit
2kV
[Pin C]
[Pin G]
[Pin L]
[Pin S]

Related product manuals